This document will continue to evolve as existing sections change and new information is added. All updates appear in the following table:
| Date | Update Version | Notes |
|---|---|---|
| 20 AUG 2018 | Update 17D | Revised update 17D. |
| 01 SEP 2017 | Update 17C | Delivered new features in update 17C. |
| 29 NOV 2018 | Update 17B | Revised update 17B. |
This document will continue to evolve as existing sections change and new information is added. All updates appear in the following table:
| Date | Feature | Notes |
|---|---|---|
| 20 AUG 2018 | New Web Service to Update Invoice with Credit Card Information |
Removed from update 17D. |
| 22 DEC 2017 | Line Level Approval | Removed feature from update 17D. |
| 14 NOV 2017 | Customer and Supplier Balance Netting | Updated document. Moved feature to Payables and Receivables sections. |
| 06 OCT 2017 | Created initial document. |
This guide outlines the information you need to know about new or improved functionality in this update, and describes any tasks you might need to perform for the update. Each section includes a brief description of the feature, the steps you need to take to enable or begin using the feature, any tips or considerations that you should keep in mind, and the resources available to help you.
GIVE US FEEDBACK
We welcome your comments and suggestions to improve the content. Please send us your feedback at oracle_fusion_applications_help_ww_grp@oracle.com.
Optional Uptake of New Features (Opt In)
We continue to add many new features to the Oracle Cloud Applications, and for some features, you can take advantage of new functionality at a pace that suits you by “opting in” to the feature when you’re ready. You can opt in to a feature in two ways: by using the New Features work area, or by using the Setup and Maintenance work area.
To opt in using the New Features work area:
- Click the Navigator, and then click New Features (under the My Enterprise heading).
- On the New Features page, select the offering that includes new features you’d like to review.
- Click Opt In for any feature that you want to opt in to.
- On the Edit Features page, select the Enable option for the feature, and then click Done.
To opt in using the Setup and Maintenance work area:
- Click the Navigator, and then click Setup and Maintenance.
- On the Setup page, select your offering, and then click Change Feature Opt In.
- On the Opt In page, click the Edit Features icon.
- On the Edit Features page, select the Enable option for any feature you want to opt in to. If the Enable column includes an Edit icon instead of a check box, then click the icon, select your feature options, and click Save and Close.
- Click Done.
Common Technology and User Experience
Configure Auditable Setup Attributes and View Audit Report
You can now configure setup attributes for audit from the Setup and Maintenance work area to maintain internal control over the validity of the enterprise transaction system. After configuration, you can track changes to these attributes using the Audit Report.
The following business setup objects are enabled for audit:
- Subledger Accounting
- Enabled setup objects:
- Accounting Method
- Journal Entry Rule Set
- Journal Line Rule
- Account Rule
- Mapping Set
- Enabled setup objects:
Steps to Enable
Navigate to the Setup and Maintenance work area to configure the auditable setup attributes:
- Select the Manage Audit Policies task.
- Select the Configure Business Object Attribute.
- Select the product, business object, and attributes for audit enablement.
- Save the selection.
To view the audit report:
- From the Navigator, select Tools to open the Audit Reports.
Configurable Email Notifications
Oracle Financials Cloud now uses Business Intelligence Publisher for approval email notifications. The email templates are optimized for mobile devices and are easily configurable. Choose from a comprehensive list of attributes to modify the email notifications according to your requirements. You can change both layout and content – add images, change colors and styling, add or remove attributes or modify text.
Supported notifications include:
| General Ledger |
|
| Payables |
|
| Expenses |
|
Steps to Enable
The feature needs to be enabled using the Feature Opt In page in Functional Setup Manager. It is not enabled by default.
To enable the feature, complete these steps:
-
Go to the Setup and Maintenance work area.
-
Select Financials from the Setup drop down.
-
Click on the Change Feature Opt In.
-
On the Opt In: Financials page, click the Features icon for the product for which you wish to enable the feature (Payables, Expenses or General Ledger).
- On the Edit Features page, select the Enable option for each type of notification that you want to enable the feature for.
-
Click on Done to go back to the Setup: Financials page.
There are no further steps needed to enable the feature.
Tips And Considerations
- Use the predefined email templates with no additional changes or modify them according to your business requirements.
- Preview your changed email templates before publishing.
- Revert to the classic approval notifications at any time by disabling the feature using the Feature Opt In page in Functional Setup Manager.
Key Resources
- Financials Configurable Email Notifications: Overview
- Configurable Email Notifications: Implementation Considerations (Doc ID 2215570.1) on My Oracle Support at https://support.oracle.com
Enhanced Notes Capabilities for Streamlined Customer Account Management
Receivables and Collections users now have access to the same notes pertaining to Receivables transactions.
- Receivables users can now access installment notes and case folder notes using the View Installments window in the Review Transaction page or View Transaction page.
- Collections users can now access case folder notes and Receivables transaction notes associated with the transaction installment from the Collections Delinquent Customer Transaction tab of the customer account.
Receivables and Collections users can now enter internal comments and customer comments both when creating a dispute and tracking the dispute across related transactions. The enhanced dispute functionality includes:
- Capture internal comment and customer comment in the Manage Disputes page, and include these comments in the approval workflow.
- Capture additional comments on the approval workflow notifications.
- Record the dispute details, including the credit memo request number, dispute amount, credit memo reason, and internal comments in the original transaction notes.
- Record customer comments in the credit memo after dispute approval.
Receivables and Collections users can now raise a partial dispute on a transaction by changing the default dispute amount to an amount between 0.00 and the original invoice amount, less the amount of any existing disputes already in the process of approval.
In Receivables, the user can query a transaction and review an installment note created in Collections.

In Receivables, the user can query a transaction and review a case folder note created in Collections.

In Collections, the user can query a transaction installment for a customer and review the case folder notes.

In Collections, the user can query a transaction installment for a customer and review the notes created for the Receivables transaction.

Receivables and Collections users can now enter internal comments and customer comments both when creating a dispute and tracking the dispute details across related transactions.

Receivables and Collections users can review customer comments and internal comments captured on the Manage Disputes page, as part of the approval workflow notifications.

Receivables and Collections users can review the dispute details, including the credit memo request number, dispute amount, credit memo reason, and internal comments, in the Notes window of the Review Transaction page.

Receivables and Collections users can review customer comments in the Review Transaction page of the credit memo after the dispute has been approved.

In Receivables, the user can change the default dispute amount. The user can enter an updated dispute amount anywhere between 0.00 and the original invoice amount, less the amount of any existing disputes already in the process of approval.

Steps to Enable
There are no steps needed to enable the enhanced notes capabilities for Receivables and Collections. This feature is automatically available in your Receivables and Advanced Collections products.
Improved Collection Effectiveness by Expanded Scoring Data Points
You can now use the following new scoring data points to build more sophisticated scoring formulas, increase score accuracy, and improve collections effectiveness.
| Data Point Name | Description |
|---|---|
| Customer Write Off Amount |
Customer's total write off amount in the past 24 months in USD. |
| Account Write Off Amount |
Account's total write off amount in the past 24 months in USD. |
| Site Write Off Amount |
Site's total write off amount in the past 24 months in USD. |
| Customer Total Amount Past Due |
Customer's total past due amount in USD excluding disputes, on-account or unapplied cash. |
| Account Total Amount Past Due |
Account's total past due amount in USD excluding disputes, on-account or unapplied cash. |
| Site Total Amount Past Due |
Site's total past due amount in USD excluding disputes, on-account or unapplied cash. |
| Customer Percent of Outstanding 30 Days Past Due |
Percent of customer balance more than 30 days past due. |
| Account Percent of Outstanding 30 Days Past Due |
Percent of account balance more than 30 days past due. |
| Site Percent of Outstanding 30 Days Past Due |
Percent of site balance more than 30 days past due. |
| Customer Weighted Average Days Outstanding |
Customer's average days late weighted by invoice amount. |
| Account Weighted Average Days Outstanding |
Account's average days late weighted by invoice amount. |
| Site Weighted Average Days Outstanding |
Site's average days late weighted by invoice amount. |
| Customer Weighted Average Days Paid |
Customer's average days to make a payment weighted by payment amount. |
| Account Weighted Average Days Paid |
Account's average days to make a payment weighted by payment amount. |
| Site Weighted Average Days Paid |
Site's average days to make a payment weighted by payment amount. |
Steps to Enable
No steps are required to enable this feature.
Role Information
No new role access is needed to use this feature.
Reset Basis at Period End for Transfers and Adjustments
You can now specify following period conventions for your asset adjustments and transfers.
- Recognize your asset transfers immediately and use period-end cost and reserve balances for your transfer accounting.
- Account your adjustments immediately and defer the depreciation basis change to the following period.
The following screenshots illustrate the feature and its benefits.

Choose a Convention and the Prorate Date From the Transfer Assets Page

Specify a Following Period Convention and Prorate Date From the Adjust Assets Page
You can also specify the conventions and prorate date for multiple assets from the Transfer Assets in Spreadsheet or Adjust Assets in Spreadsheet tasks.
Steps to Enable
From the Manage Asset Books page, open your book. Ensure the primary ledger currency for your book is either Zloty or Ruble.
Check the Allow convention for Adjustments and Transfers option.

Ability for Administrators to Assign Delegates
A delegate is a person who is authorized to perform expense entry for you. Previously, only individual users could designate expense entry delegates for themselves. Expenses now allows administrators to perform delegation on your behalf. An administrator can designate an expense entry delegate on behalf of any user in the company.
Steps to Enable
To assign delegates to employees and contingent workers, complete the following:
- In the Setup and Maintenance work area, navigate to the Manage Delegations task.
- On the Manage Delegations page, click the Create icon to create a delegation for a user.
- In the Create Delegation dialog box, select the delegate from the Delegate choice list. The delegate is the person who is authorized to enter expense reports on behalf of another person.
- From the Assignment choice list, select the person for whom report entry is delegated. This person is the owner of the expense reports.
- Optionally, select the Accounting Access check box and the Project Access check box when applicable. Selecting the Accounting Access check box allows the delegate to override accounting information for any expense. Selecting the Project Access check box allows the delegate to charge expenses to projects.
- Save the details.
When an administrator assigns a delegate, you can see the delegate on the Manage Delegates page in the Expenses work area.

Manage Delegations

Create Delegation
NOTE: If you select the Accounting Access check box and the Project Access check box and the expense report owner does not have privileges to override accounting or enter projects, the delegate is still able to override accounting and enter projects.
Key Resources
For more information, refer to the following topics in Oracle Applications online help:
- Manage Delegates: Explained
Role Information
The Manage Delegations task is accessible to users with the Expense Manager role.
Attendee Data Capture for All Expense Categories
Several industries have enacted gifts and entertainment regulations to provide transparency and to curtail the amount spent on individuals to prevent gift recipients from influencing business decisions. Expenses now makes it easier for you to capture attendee data for all expense categories to comply with local and industry-specific regulations. You can now assign an entertainment policy with only data capture controls to any non-entertainment expense categories. When you enter an expense associated with an attendees-only entertainment policy, the application enforces the entry of attendee and recipient details.
Steps to Enable
To enable an expense type to capture attendee and recipient details, you must set up an entertainment policy and assign the policy to an expense type.
SETTING UP AN ENTERTAINMENT POLICY
- In the Setup and Maintenance work area, navigate to the Manage Policies by Expense Category task.
- On the Manage Policies by Expense Category page, click Create Policy and select Entertainment to create a policy.
- In the Rate Definition section on the Create Policy page, deselect the Enable rate limit check box.
- In the Capture Attendee Information section, select the applicable information.
- Save the details.
- On the Manage Policies by Expense Category page, select the newly created policy and click Activate to make the policy available for use.

Creating an Entertainment Policy for Attendee Capture
ASSIGNING AN ENTERTAINMENT POLICY TO AN EXPENSE TYPE
- In the Setup and Maintenance work area, navigate to the Manage Expense Report Templates task.
- On the Manage Expense Report Templates page, select the expense template and click the Edit icon.
- On the Edit Expense Template page, select the expense type to associate with the entertainment policy.
- On the Edit Expense Type page, select the Policy tab.
- In the Attendees Policy section, select the entertainment policy and enter the start date.
- Save the details.

Assigning Policy to an Expense Type
Role Information
You must have one of the following roles to configure entertainment policies:
- Application Implementation Consultant
- Financial Administrator
- Expense Manager
Configurable Fields for Cash Advances
You can configure company-specific information capture for cash advances by enabling descriptive flexfields. The descriptive flexfield, Cash Advance, allows you to configure the following:
- Fields that apply to all cash advances. Configure fields that apply to all cash advances by defining global segments.
- Fields that vary by business unit. Configure fields that vary by business unit by selecting the context segment value set ORA_EXM_BUSINESS_UNIT. When the context is ORA_EXM_BUSINESS_UNIT, you do not see a context choice list on the Create Cash Advance page.
- Fields that vary by cash advance type. Configure fields that vary by cash advance type by selecting the context segment value set ORA_EXM_CASH_ADVANCE_TYPE. When the context is ORA_EXM_CASH_ADVANCE_TYPE, you do not see a context choice list on the Create Cash Advance page.
- Fields that vary by a context. Configure fields that apply to a context. You define the context with values that are applicable to your company. When the context is user-defined, you see a context choice list on the Create Cash Advance page. To enter additional information, select the applicable context.
Steps to Enable
To enable additional fields for cash advances, you must set up and deploy the Cash Advance flexfield.
SETTING UP A DESCRIPTIVE FLEXFIELD
To set up the Cash Advance flexfield, complete these steps:
- In the Setup and Maintenance work area, navigate to the Manage Descriptive Flexfields task.
- On the Manage Descriptive Flexfields page, enter Cash Advance in the Name field and search.
- In the Search Results section, select the Cash Advance flexfield and click the Edit icon.
- To enable fields that apply to all cash advances, create segments in the Global Segments section.
- To enable fields that vary by business units, complete these steps:
- In the Context Segment section, enter the display name in the Prompt field.
- From the Value Set choice list, select the ORA_EXM_BUSINESS_UNIT value set.
- In the Context Sensitive Segments section, select the applicable business unit name from the Context choice list.
- For the selected business unit, create a segment for each applicable field.
- To enable fields that vary by cash advance type, complete these steps:
- In the Context Segment section, enter the display name in the Prompt field.
- From the Value Set choice list, select the ORA_EXM_CASH_ADVANCE_TYPE value set.
- In the Context Sensitive Segments section, select the applicable cash advance type from the Context choice list.
- For the selected cash advance type, create a segment for each applicable field.
- To enable fields that vary by a context, complete these steps:
- In the Context Segment section, enter the display name in the Prompt field.
- Click the Manage Contexts button and create the context and the context values.
- In the Context Segments section, select the newly created context from the Value Set choice list.
- In the Context Sensitive Segments section, select the applicable context value from the Context choice list.
- For the selected context value, create a segment for each applicable field.
8. Save the details.

Context as Cash Advance Type
NOTE: You can define both global segments and context segments for the Cash Advance flexfield if needed. You can configure only one context value set for the descriptive flexfield. For example, you cannot simultaneously configure Business Unit and another user-defined context as context for the Cash Advance descriptive flexfield.
Key Resources
For more information, refer to the following topics in Oracle Applications online help:
- How can I access predefined flexfields?
- Descriptive Flexfields: Explained
- Managing Descriptive Flexfields: Points to Consider
Role Information
You must have one of the following roles to configure descriptive flexfields:
- Application Implementation Consultant
- Financial Administrator
- Expense Manager
Configurable Fields for Expense Reports
You can configure company-specific information capture at the expense report level by enabling descriptive flexfields. Descriptive flexfields at the expense report level can be used to capture additional travel and expense details that are specific to your company. The descriptive flexfield, Expenses Report Header, allows you to configure the following:
- Fields that apply to all reports. Configure fields that apply to all reports by defining global segments.
- Fields that vary by business unit. Configure fields that vary by business unit by selecting the context segment value set ORA_EXM_BUSINESS_UNIT. When the context is ORA_EXM_BUSINESS_UNIT, you do not see a context choice list on the Create Expense Report page.
- Fields that vary by a context. Configure fields that apply to a context. You define the context with values that are applicable for your company. When the context is user-defined, you see a context choice list on the Create Expense Report page. To enter additional information, select the applicable context.
Steps to Enable
To enable additional fields at the expense report header level, you must set up and deploy the Expenses Report Header flexfield.
SETTING UP A DESCRIPTIVE FLEXFIELD
To set up the Expenses Report Header flexfield, complete these steps:
- In the Setup and Maintenance work area, navigate to the Manage Descriptive Flexfields for Expense Reports task.
- On the Manage Descriptive Flexfields for Expense Reports page, enter Expenses Report Header in the Name field and click search.
- In the Search Results section, select the Expenses Report Header flexfield and click the Edit icon.
- To enable fields that apply to all expense reports, create segments in the Global Segments section.
- To enable fields that vary by business units, complete these steps:
- In the Context Segment section, enter the display name in the Prompt field.
- From the Value Set choice list, select the ORA_EXM_BUSINESS_UNIT value set.
- In the Context Sensitive Segments section, select the applicable business unit name from the Context choice list.
- For the selected business unit, create a segment for each applicable field.
- To enable fields that vary by a context, complete these steps:
- In the Context Segment section, enter the display name in the Prompt field.
- Click the Manage Contexts button and create the context and the context values.
- In the Context Segments section, select the newly created context from the Value Set list.
- In the Context Sensitive Segments section, select the applicable context value from the Context list.
- For the selected context value, create a segment for each applicable field.
7. Save the details.

Context as Business Unit
NOTE: You can define both global segments and context segments for the Expenses Report Header flexfield if needed. You can configure only one context value set for the descriptive flexfield. For example, you cannot simultaneously configure Business Unit and another user-defined context as context for the Expenses Report Header.
Key Resources
For more information, refer to the following topics in Oracle Applications online help:
- How can I access predefined flexfields?
- Descriptive Flexfields: Explained
- Managing Descriptive Flexfields: Points to Consider
Role Information
You must have one of the following roles to configure descriptive flexfields:
- Application Implementation Consultant
- Financial Administrator
- Expense Manager
Enhanced Controls for Mobile Expenses
The Expenses mobile application has been enhanced to make it easy for you to approve expense reports and to provide additional security controls. You can now perform the following activities:
- You can view receipt attachments in PDF and Microsoft Word and Excel while approving expense reports on Apple devices. When you click to review the attachments, a web viewer is launched to display the documents.
- The security policies of some organizations do not allow users to save passwords in the keystore of the devices for applications that they frequently use. Administrators can now prevent users from storing passwords locally in the Expenses mobile applications.
Steps to Enable
REVIEW PDF AND MICROSOFT WORD AND EXCEL DOCUMENTS
The ability to view PDF and Microsoft Word and Excel documents is automatically available when you download the latest Expenses mobile application from Apple's Appstore.
CONTROL PASSWORD STORAGE ON MOBILE DEVICES
To prevent users from allowing the Expenses mobile application to store passwords locally, complete these steps:
- In the Setup and Maintenance work area, navigate to the Manage Expenses System Options task.
- On the Manage Expenses System Options page, select No from the Allow Password Storage in Mobile Application choice list under the User Options for Expense Report section to prevent all users in your organization from storing passwords locally on their devices.
- Alternately, you can prevent users in specific business units from storing passwords on their devices. To set this option for specific business units, complete the following steps:
- Select the business unit from the Specific Business Units section and navigate to the options for the business unit.
- Select No from the Allow Password Storage in Mobile Application choice list under the User Options for Expense Report tab.
- Save the details.

Option to Disable Password Storage
When the Allow Password Storage in Mobile Application field is set to No, users do not see the Save Password Locally option and the Logout button in the Settings screen of their Expenses mobile application. Users are prompted to sign in each time they access the mobile application.
NOTE: By default, the Allow Password Storage in Mobile Application choice list is set to Yes.
Role Information
You must have one of the following roles to access the Manage Expenses System Options page.
- Application Implementation Consultant
- Financial Administrator
- Expense Manager
Merchant Data Capture for Entertainment Expenses
To configure the Merchant field for entertainment expenses, Expenses has added Merchant as a configurable field for Entertainment expense category. Company policies may require certain entertainment expenses to enforce merchant data capture. You can now configure the Merchant field's visibility as Required, Optional, or Hidden.
Steps to Enable
To configure merchant field for entertainment expenses, complete these steps:
- In the Setup and Maintenance work area, navigate to the Manage Expense Fields by Category task.
- On the Manage Expense Fields by Category page, select the Entertainment tab.
- Select the Enable Fields for Entertainment check box for the applicable business unit.
- From the Merchant choice list, select the field behavior in expense entry. The category-specific fields are visible in expense entry based on the behavior you set.
- Hidden. The Merchant field is not displayed.
- Optional. The Merchant field is displayed for each expense item in the entertainment expense category, but the user is not required to enter data.
- Required. The Merchant field is displayed for each expense item in the entertainment expense category and the user is required to enter data.
- Save the details.
Key Resources
For more information, refer to the following topics in Oracle Applications online help:
- Expense Category-Specific Fields: Explained
Role Information
You must have one of the following roles to configure category-specific fields for entertainment expenses:
- Application Implementation Consultant
- Financial Administrator
- Expense Manager
Pay Group for Corporate Card Issuer Payment Requests
Expenses has made it easier for you to group payments for your corporate card issuer payment requests by assigning a pay group. You can assign a pay group to corporate card issuer payment requests by selecting the applicable pay group on the Create Company Account page. The Process Expense Reimbursement process assigns the pay group to the payment requests for the corporate card issuer.
Steps to Enable
To assign a pay group to a company account, complete these steps:
- In the Setup and Maintenance work area, navigate to the Manage Corporate Card Programs task.
- On the Manage Corporate Card Programs page, select the corporate card program and click the Edit icon.
- On the Edit Corporate Card Programs page, select the company account and click the Edit icon.
- In the Edit Company Account dialog box, select a pay group from the Pay Group choice list.
- Save the details.

Assigning a Pay Group
Role Information
The Manage Corporate Card Programs task is accessible to users with the Corporate Card Administrator role.
Support for Gender-Based Expense Policies
Expenses has added the new Gender rate determinant to the Accommodations, Miscellaneous, and Mileage expense policies to let you create a gender-based expense policy that supports local requirements and company policies. When you enter an expense associated with a gender-based policy, the application determines the allowed limit for you by using the gender captured in your person information in the Human Resources application. Managers can view policy violations that are automatically highlighted in approval notifications. Expense reports with policy violations can be selected for audit.
Steps to Enable
To enable a gender-based policy, you must set up an expense policy and assign the policy to the expense type.
SETTING UP A GENDER-BASED EXPENSE POLICY
- In the Setup and Maintenance work area, navigate to the Manage Policies by Expense Category task.
- On the Manage Policies by Expense Category page, click Create Policy and select Accommodations, Miscellaneous, or Mileage to create a policy.
- In the Rate Determinants section on the Create Policy page, select the Gender check box.
- Optionally, select applicable rate determinants.
- Save the details.
- To download the Create Rates spreadsheet, click Create Rates.
- Define the rates and upload the spreadsheet. The Gender choice list displays the genders defined in the Sex lookup in the Human Resources application. To define gender-specific rates, select a legislation from the Legislation choice list. The Gender choice list is filtered by the selected legislation.
- On the Manage Policies by Expense Category page, select the newly created policy and click Activate to make the policy available for use.

Gender Rate Determinant in Accommodations Policy
ASSIGNING THE POLICY TO AN EXPENSE TYPE
- In the Setup and Maintenance work area, navigate to the Manage Expense Report Templates task.
- On the Manage Expense Report Templates page, select the expense template and click the Edit icon.
- On the Edit Expense Template page, select the expense type to associate with the gender-based policy.
- On the Edit Expense Type page, select the Policy tab.
- In the Attendees Policy section, select the entertainment policy and enter the start date.
- Save the details.
Role Information
You must have one of the following roles to configure gender-based expense policies:
- Application Implementation Consultant
- Financial Administrator
- Expense Manager
Streamlined Reporting: Generation of Reports and Account Groups and Reporting Structure Preview in Rapid Implementation
The Streamlined Reporting enhancements are a set of solutions that jump start and ease report setups to provide instantly available financial reports. The report generation feature integrates with the Rapid Implementation Enterprise Structure setup to automatically generate Financial Reporting reports and Account Groups based on the specific accounting configuration created. An embedded report previewing feature provides additional validation of the reporting structure setup in the context of a sample report to facilitate any required re-alignment.
Steps to Enable
RAPID IMPLEMENTATION INTEGRATION WITH GENERATE FINANCIAL REPORTS AND ACCOUNT GROUPS PROCESS
In the Natural Accounts worksheet of the Rapid Implementation Enterprise Structure Setup spreadsheet, in addition to providing your natural account segment value set and account hierarchy along with account type tags for the account values, tag the parent accounts that are your highest level and comprehensive revenue and operating expenses accounts. Use the expanded account types of Revenue - Top Revenue Parent Account and Expenses - Top Operating Expenses Account respectively. Optionally, also assign the expanded account type of Expenses - Top Cost of Sales Parent Account if this is applicable for your scenario.
The Generate Financial Reports and Account Groups process will use these parent accounts as the basis for deriving the accounts that are referenced in the reports it creates by taking the immediate descendants of these parent accounts to define the rows of the reports. The process automatically generates a set of Financial Reporting reports and Account Groups according to the accounting configuration defined in the Rapid Implementation spreadsheet after this is successfully submitted.
Depending whether both the top operating expense and top cost of sales accounts are tagged, different variations of the Financial Reporting income statements are generated. If the optional top cost of sales account is provided, the income statements Financial Reporting reports will also include a gross margin section. An individual set of Financial Reporting reports as listed below is generated for each ledger that is defined within that Rapid Implementation accounting configuration.
-
Income Statement
-
Consolidated Income Statement
-
Rolling Quarterly Income Statement
-
Rolling Monthly Income Statement
-
Trial Balances by Ledger Currency
-
Trial Balances by Entered Currency
The process also generates three Account Groups. These include two for the infolets, Revenues and Expenses, and one for the Close Monitor, Close Monitor Summary Income Statement. A set of these three account groups is generated for the balances cube, to be shared among all the ledgers that are part of that balances cube.

Rapid Implementation Enterprise Structure Setup Natural Accounts Worksheet
RAPID IMPLEMENTATION SPREADSHEET SAMPLE REPORTS PREVIEW
After completing the Rapid Implementation spreadsheet, click the Validate button in the COA, Calendar, and Ledger worksheet. The validation will go through all the worksheets and check if there are missing or inappropriate setups. If everything checks out and it finds no errors, you will be presented the option to preview some samples of the reports that will be generated. The preview reports will incorporate elements of the Rapid Implementation setup you have provided, including the derivation of the report rows based on the top parent revenue and expense account values you have tagged.
In addition to previewing the reports that will be automatically generated, this is also an opportunity to validate whether you have set up your natural accounts reporting hierarchy in a way that align to reporting needs because this will be reflected in the sample reports. If the natural account hierarchy requires adjustments, this is your chance to make those corrections before actually creating the account hierarchies in the application since this will only happen when you finally submit the accounting configuration in the Rapid Implementation spreadsheet. You can make modifications to your enterprise structure setup, validate the spreadsheet, and preview the revised sample reports for as many times as you need.
The validation routine marks errors as actionable items in a Validation Report worksheet that it dynamically generates for the workbook. You can review these anomalies and make the corrections as indicated. In the Field column, it will note the item that is an issue, and the text is a link. Clicking on it will navigate you to the appropriate field in the spreadsheet that you need to update.

Prompt to Preview Sample Reports After Successful Validation of Rapid Implementation Spreadsheet

Sample Reports Preview
Tips And Considerations
- Use the sample completed Rapid Implementation Enterprise Structure Setup spreadsheet provided in the Instructions worksheet in the workbook to familiarize yourself with the feature and see the resulting accounting configuration and generated reports corresponding to the definition in the sample spreadsheet.

Sample of Completed Rapid Implementation Enterprise Structure Setup Spreadsheet
- For the Revenues and Expenses Account Groups created by the report generation process, these will be automatically set as the defaults for your Revenues and Expenses infolets in the General Accounting Home Page if there is no existing Account Group already associated as the default. For the Close Monitor Summary Income Statement, this can be assigned to your ledger sets when you complete the Close Monitor setup.
Key Resources
The Instructions worksheet in the Rapid Implementation Enterprise Structure spreadsheet contains important information on how to use the spreadsheet and submit the accounting configuration. It also provides information on how to create additional account hierarchies, or additional account hierarchy versions. It describes the various business objects that are created as part of the accounting configuration, including how they relate to one another. Recommendations and best practices are also included to help you optimize your Rapid Implementation setup. Areas that require caution and special consideration when planning your setup are also noted in the instructions to help you avoid pitfalls.
Role Information
To successfully submit the Rapid Implementation Enterprise Structure Setup spreadsheet and generate the Financial Reports and Account Groups, the user will need to have the Application Implementation Consultant job role assignment because this feature is related to many setup elements that are secured by the various privileges assigned to this role.
Generate Financial Reports and Account Groups Process and Copy Account Groups
The Generate Financial Reports and Account Groups process can be submitted at any time to automatically create Financial Reporting reports and Account Groups. The Copy Account Group feature allows you to leverage existing Account Groups and modify the copy to easily produce another report variation.
Steps to Enable
GENERATE FINANCIAL REPORTS AND ACCOUNT GROUPS PROCESS
To submit the Generate Financial Reports and Account Groups process, select the chart of accounts and accounting calendar which identifies the balances cube and ledgers for which you wish to generate the reports. Specify the top three parent revenue and expenses account values to base the generated reports.
-
Revenue - Top Revenue Parent Account
-
Expenses - Top Operating Expenses Account
-
Expenses - Top Cost of Sales Parent Account (optional)
The Generate Financial Reports and Account Groups process will use these parent accounts as the basis for deriving the accounts that are referenced in the reports it creates by taking the immediate descendants of these parent accounts to define the rows of the reports. The process generates a set of Financial Reporting reports and Account Groups for the selected balances cube and its ledgers.
An individual set of Financial Reporting reports as listed below is generated for each ledger that is part of the selected balances cube. Depending on whether both the top operating expense and top cost of sales accounts are tagged, different variations of the income statements are generated. If the optional top cost of sales account is provided, the income statement reports will also include a gross margin section.
-
Income Statement
-
Consolidated Income Statement
-
Rolling Quarterly Income Statement
-
Rolling Monthly Income Statement
-
Trial Balances by Ledger Currency
-
Trial Balances by Entered Currency
The process also generates three Account Groups. These include two for the infolets, Revenues and Expenses, and one for the Close Monitor, Close Monitor Summary Income Statement. A set of these three account groups is generated for the balances cube, to be shared among all the ledgers that are part of that balances cube.
When specifying each of the top parent account, you can pick the specific tree and tree version of the parent account that you wish to base the generated reports. Use the Search feature to look for the specific parent account by one or more criteria, using value, description, tree and tree version.

Generate Financial Reports and Account Groups

Specify Parent Account Value by Tree and Tree Version
COPY ACCOUNT GROUP
Use the Copy Account Group feature to make a copy of an existing account group, which can then be readily modified to satisfy a different reporting requirement by having another Account Group variation. You can make a copy of any account group to which you have access, whether it is an Account Group you own, an Account Group that is shared with you, or an Account Group that is public. You will be marked as the owner of the copied Account Group, which will be set to Private Access by default but can be changed to the setting that you like.

Copy Account Group
Tips And Considerations
- When specifying the top parent accounts to submit the Generate Financial Reports and Account Groups process, you can pick a specific tree and tree version for each parent account. All three parent account values can be from different trees and tree versions, although ideally, you would choose a common tree and tree version for all of them so that the hierarchy basis of all the rows in the report is consistent.
- The Generate Financial Reports and Account Groups process will create an initial set of Financial Reporting reports for each ledger included in the request submission. To prevent the unchecked proliferation of such Financial Reporting reports, unless the original reports created were renamed or deleted, a resubmission of the report generation process will not generate new Financial Reporting reports for the ledgers. In contrast, for Account Groups, a new set will be generated for the balances cube with each submission of the report generation process.
- For the Revenues and Expenses Account Groups created by the report generation program, these will be automatically set as the defaults for your Revenues and Expenses infolets in the General Accounting Home Page if there is no existing Account Group already associated as their defaults. For the Close Monitor Summary Income Statement, this can be assigned to your ledger sets when you complete the Close Monitor setup.
Role Information
To submit the Generate Financial Reports and Account Groups process, the user needs to be assigned either the Financial Analyst, General Accountant, General Accounting Manager, Financial Application Administrator or Application Implementation Consultant job role. To work directly with the account groups and Financial Reporting reports created, the user needs to be assigned either the Financial Analyst, General Accountant or General Accounting Manager job role.
Manage Cross-Validation Rule Violations Process
Cross-validation rules determine whether a selected value for a particular segment of an account combination can be combined with specific values in other segments to form a new account combination.
Use the new Manage Cross-Validation Rule Violations process to list and optionally disable account combinations that violate cross-validation rules for a given chart of accounts. The process also lets you preserve attributes of account combinations to prevent the Inherit Segment Value process from reenabling them.
Steps to Enable
- Select the ‘Manage Cross-Validation Rule Violations’ process from the Scheduled Processes work area.
- Select the chart of accounts for the applicable cross-validation rule.
- Select All or select a specific cross-validation rule.
- For the Disable Accounts parameter, select from among the following options:
- No: Lists account combinations that violate the cross-validation rule.
- Yes: Disables account combinations that violate the cross-validation rule if the Preserve Attributes option for the account combination isn't set.
- Yes and Preserve Change:
- Disables account combinations that violate the cross-validation rule if the Preserve Attributes option for the account combination isn't set.
- Sets the Preserve Attributes option on account combinations to prevent the Inherit Segment Value process from reenabling them.
5. Submit the process and review the output file.
Tips And Considerations
- After you define a cross-validation rule, you can run the Manage Cross-Validation Rule Violations process to:
- Test that the rule is set up correctly.
- Identify existing account combinations that violate the rule and optionally disable them.
- The process evaluates all account combinations that are enabled and not end-dated when the process is submitted. The process is also affected by the Enabled option on the Manage Cross-Validation Rules page.
Key Resources
- Cross-Validation Rules in General Ledger: Overview
- Creating Cross-Validation Rules in a Spreadsheet: Worked Example
- Editing a Cross-Validation Rule: Example
Role Information
The Manage Cross-Validation Rule Violations Process is secured by the Manage Oracle Fusion General Ledger Account Combinations privilege. This privilege is associated with the Enterprise Structures Administration Duty, which is assigned to the job role of Financial Application Administrator and Application Implementation Consultant.
Correct Misclassified Accounts Process
When you create a value for a segment that's assigned the natural account segment label, you must select an account type, such as Asset, Liability, Expense, Revenue, and Owner's Equity. Account combinations subsequently created with that segment value inherit the assigned account type. For example, you assign segment value 1000 the account type of Asset and then create account combination 01-000-1000-000-000. Account combination 01-000-1000-000-000 is classified as an asset.
If you assign an incorrect account type to a natural account segment value, accounting entries are recorded incorrectly and financial statements are inaccurate. Misclassified accounts are also potentially handled incorrectly at year end, with actual balances either getting zeroed out to retained earnings, or accumulating into the next year.
Use the new Correct Misclassified Accounts process to correct account types for account combinations. Misclassified accounts occur when the inherited account type of the corresponding natural account segment value is set incorrectly. The process also lets you preview the correction results.
Steps to Enable
To submit the Correct Misclassified Accounts process, take the following steps.
- Select the ‘Correct Misclassified Accounts’ process from the Scheduled Processes work area.
- Select the value set for the natural account segment.
- Select the value from which account combinations must inherit the account type.
- Select whether to preview the affected account combinations or whether to reclassify the affected account combinations.
- Submit the process and review the output file.
Tips And Considerations
- Before submitting the Correct Misclassified Accounts process, it's recommended that you ensure:
- Journals are not being posted when the process is run in reclassification mode.
- The Dynamic Combination Creation Allowed option is disabled for the chart of accounts
- When crossing over accounting years, create a journal entry that brings the misclassified account balance to zero for the last day of the last period of your prior fiscal year. Post, and verify that the misclassified account balance is zero. After submitting the Correct Misclassified Accounts process, restore the misclassified account balance by reversing the journal entry you posted earlier to zero out the balance.
-
When the process runs in Preview mode, the process output lists the actual balances for the affected account combinations by ledger, currency, and fiscal year. This information helps facilitate the journal entry that you must create for fiscal year cross-over scenarios.
- When the process runs in Reclassify Account Type mode, the process first validates that the affected account combinations have zero actual balances if the misclassification affects multiple fiscal years. This validation ensures that the account type reclassification doesn't cause errors in the calculation of retained earnings and beginning balances. The process then corrects the account type on the misclassified account combinations to match the account type of the selected segment value.
-
In both preview and reclassification mode, the process output lists the ledgers, currencies, and periods that have translated balances. To correct translated balances, run the Delete Translated Balances process and rerun the translation process.
Key Resources
Role Information
The Correct Misclassified Accounts process is secured by the Manage Oracle Fusion General Ledger Account Combinations privilege. This privilege is associated with the Enterprise Structures Administration Duty, which is assigned to the job role of Financial Application Administrator and Application Implementation Consultant.
Delete Translated Balances Process
The Delete Translated Balances process provides the ability to completely reset translations in the event that significant changes are made to the accounting configuration. In these cases, it is not sufficient to just submit a translation again after making the change, but requires that all previous translated balances be deleted first. These scenarios include making changes to the following:
-
Equity or income statement translation method
-
Translation rate type
-
First ever translation period for a translation currency
-
Cumulative translation adjustment account
-
Retained earnings account
-
Account type classification of an account
Steps to Enable
To submit the Delete Translated Balances process, take the following steps.
-
Select the Delete Translated Balances process.
-
Specify the ledger, target translation currency and earliest translation period for which you want to delete translated balances and submit the process. The To Accounting Period has to be the latest accounting period for which the ledger has translated balances for the given currency.
-
Make the applicable accounting configuration changes, taking into account all other necessary steps to accomplish such a change. Refer to the appropriate documentation for the complete set of steps for the given scenario.
-
Rebuild the General Ledger balances cube by submitting the Create General Ledger Balances Cube process to ensure that the balances cube maintains translated balances that are consistent with future translations.

Delete Translated Balances Process Submission
Tips And Considerations
NOTE: After running the Delete Translated Balances process, it is very important to run the Create General Ledger Balances Cube process to rebuild the balances cube and ensure that translated balances are also completely reset in the balances cube. Otherwise, results from subsequent translations may not be correctly reflected in the General Ledger balances cube.
Role Information
The Delete Translated Balances process is secured by the Delete Translated Balances Program privilege. This privilege is associated with the General Accounting Functional Administration Duty, which is assigned to the job role of Financial Application Administrator and Application Implementation Consultant.
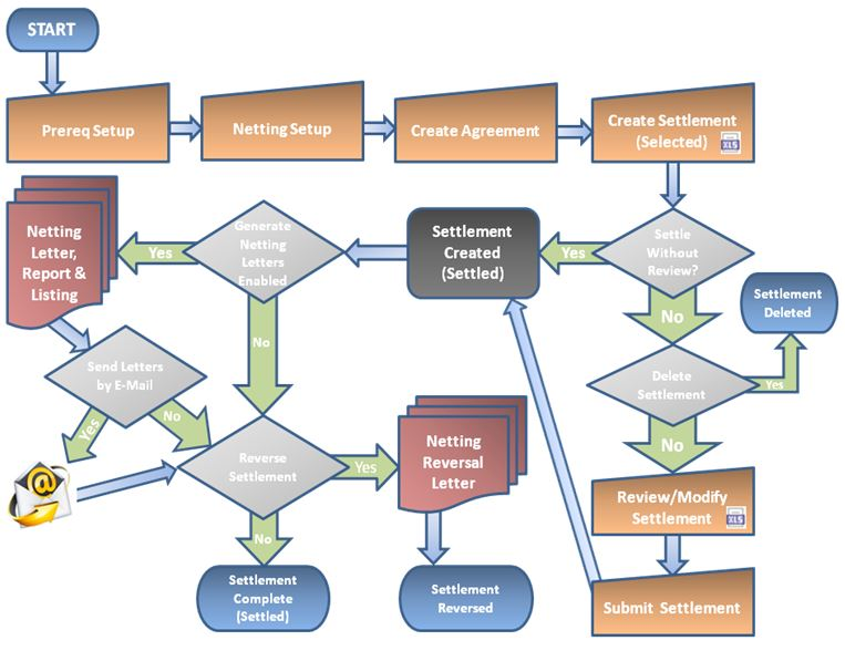
Customer and Supplier Balance Netting
Use the Customer and Supplier Balance Netting feature to enable the automatic netting of Payables and Receivables transactions within a business enterprise and issue payments and receipts for the netted amounts.
Netting agreements can be defined that incorporate the netting business rules (such as transaction selection criteria) to support your payment practices.
The netting process automatically creates the Payables payments and Receivables receipts required to clear a selected number of Payables and Receivables transactions. The functionality allows you to fine tune netting settlements, prior to completion.
The following diagram represents the basic operations:

The feature allows you to quickly settle both AP and AR transactions for your trading partners who are both a customer and supplier. The settlement can be automatically emailed to your trading partner and the internal netting report and listing allow you to be able to keep track of the details of the settlement (such as trading partners, invoices, transactions, settlement date.)
The netting agreement controls how a group of trading partners net Payables and Receivables transactions. You can create a netting agreement for each group of trading partners that agrees to net transactions. Netting agreements include the business rules that define the types of transactions that may be selected for netting, and which suppliers and customers can be netted.
You can use netting groups to allow the Netting Manager to optionally create settlements for multiple agreements at the same time. Implement netting groups to group together similar business related agreements for settlements.
Steps to Enable
For details, refer to this document. The document covers :
- Setup
-
Security – Assigning the Netting Role
-
Netting Bank Account Setup
-
Netting Receipt Class Setup
-
Receivables System Options Setup
-
Netting Group Setup
-
Pay Group Setup
-
Netting Letter
-
Netting Agreement Setup
-
Tips And Considerations
Refer to the 'Customer and Supplier Balance Netting Topical Essay' for detailed implementation guidance :
https://cloud.oracle.com/en_US/opc/financials-cloud/implementationresources
In addition to the setup mentioned, the document covers :
- Creating Netting Agreements
-
Managing Netting Settlements
-
Creating a Settlement
-
Reviewing a Settlement
-
Modifying a Settlement
-
Submitting a Settlement
-
Deleting a Settlement
-
Reversing a Settlement
-
-
Netting Reporting
-
Netting Settlement Letter
-
Netting Settlement Report
-
Netting Settlement Listing
-
Netting Reversal Letter
-
Key Resources
- Customer and Supplier Balance Netting Topical Essay: https://cloud.oracle.com/en_US/opc/financials-cloud/implementationresources
Role Information
Assign the Netting duty role ‘Customer and Supplier Balance Netting’ to only those users who will create Netting Agreements and Netting Settlements. The same users must also be given access to the Payables and Receivables roles (Accounts Payable Manager, Accounts Receivable Manager or Specialist Payables/Receivables roles), and have data access to all business units that will be used in the Netting process.
For details, please refer to the Fusion Security Topical Essay at https://cloud.oracle.com/opc/saas/datasheets/fusion-security-topical-essay.pdf
You can pay invoices early in return for real-time discounts. Payments made early are offered discounts on a real-time basis every single day of the payment cycle. Eligible discounts decrease on a sliding scale depending on what the supplier is willing to accept. The variable annual percent rate (APR) with the days accelerated is used in determining the discount amount and payment amount.
For example, the payment of an invoice of $10,000.00 when accelerated 15 days using the APR of 36% will have $150.00 discount amount.
Steps to Enable
PREREQUISITES
A license for Adaptive Intelligent is required.
STEPS TO ENABLE
The feature needs to be enabled using the Fusion Cloud Functional Setup Manager Feature Opt In page.
The steps are:
- Go to the Setup and Maintenance work area.
- Select Financials in the dropdown at the top of the page.
- Click Change Feature Opt In.
- On the Opt In: Financials page, click the Features icon for Payables.
- On the Edit Features: Payables page, select the Dynamic Offers for Early Payment Offers.
- Click Done to go back to the Setup: Financials page.
There is no additional step needed.
Tips And Considerations
- Adaptive Intelligent determines the discount rate recommendations for a supplier after applying data science algorithms.
- You can review the discount rate recommendations for the supplier using the Create Payment page.
- You use the dialogue box to review the offers and key supplier metrics.
- You can accept, ignore, or override the rate recommendations.
- The discount is calculated based on the accepted rate.
Customer and Supplier Balance Netting
Use the Customer and Supplier Balance Netting feature to enable the automatic netting of Payables and Receivables transactions within a business enterprise and issue payments and receipts for the netted amounts.
Netting agreements can be defined that incorporate the netting business rules (such as transaction selection criteria) to support your payment practices.
The netting process automatically creates the Payables payments and Receivables receipts required to clear a selected number of Payables and Receivables transactions. The functionality allows you to fine tune netting settlements, prior to completion.
The following diagram represents the basic operations:

The feature allows you to quickly settle both AP and AR transactions for your trading partners who are both a customer and supplier. The settlement can be automatically emailed to your trading partner and the internal netting report and listing allow you to be able to keep track of the details of the settlement (such as trading partners, invoices, transactions, settlement date.)
The netting agreement controls how a group of trading partners net Payables and Receivables transactions. You can create a netting agreement for each group of trading partners that agrees to net transactions. Netting agreements include the business rules that define the types of transactions that may be selected for netting, and which suppliers and customers can be netted.
You can use netting groups to allow the Netting Manager to optionally create settlements for multiple agreements at the same time. Implement netting groups to group together similar business related agreements for settlements.
Steps to Enable
For details, refer to this document. The document covers :
- Setup
-
Security – Assigning the Netting Role
-
Netting Bank Account Setup
-
Netting Receipt Class Setup
-
Receivables System Options Setup
-
Netting Group Setup
-
Pay Group Setup
-
Netting Letter
-
Netting Agreement Setup
-
Tips And Considerations
Refer to the 'Customer and Supplier Balance Netting Topical Essay' for detailed implementation guidance :
https://cloud.oracle.com/en_US/opc/financials-cloud/implementationresources
In addition to the setup mentioned, the document covers :
- Creating Netting Agreements
-
Managing Netting Settlements
-
Creating a Settlement
-
Reviewing a Settlement
-
Modifying a Settlement
-
Submitting a Settlement
-
Deleting a Settlement
-
Reversing a Settlement
-
-
Netting Reporting
-
Netting Settlement Letter
-
Netting Settlement Report
-
Netting Settlement Listing
-
Netting Reversal Letter
-
Key Resources
- Customer and Supplier Balance Netting Topical Essay: https://cloud.oracle.com/en_US/opc/financials-cloud/implementationresources
Role Information
Assign the Netting duty role ‘Customer and Supplier Balance Netting’ to only those users who will create Netting Agreements and Netting Settlements. The same users must also be given access to the Payables and Receivables roles (Accounts Payable Manager, Accounts Receivable Manager or Specialist Payables/Receivables roles), and have data access to all business units that will be used in the Netting process.
For details, please refer to the Fusion Security Topical Essay at https://cloud.oracle.com/opc/saas/datasheets/fusion-security-topical-essay.pdf
Enhanced Notes Capabilities for Streamlined Customer Account Management
Receivables and Collections users now have access to the same notes pertaining to Receivables transactions.
- Receivables users can now access installment notes and case folder notes using the View Installments window in the Review Transaction page or View Transaction page.
- Collections users can now access case folder notes and Receivables transaction notes associated with the transaction installment from the Collections Delinquent Customer Transaction tab of the customer account.
Receivables and Collections users can now enter internal comments and customer comments both when creating a dispute and tracking the dispute across related transactions. The enhanced dispute functionality includes:
- Capture internal comment and customer comment in the Manage Disputes page, and include these comments in the approval workflow
- Capture additional comments on the approval workflow notifications.
- Record the dispute details, including the credit memo request number, dispute amount, credit memo reason, and internal comments in the original transaction notes.
- Record customer comments in the credit memo after dispute approval.
Receivables and Collections users can now raise a partial dispute on a transaction by changing the default dispute amount to an amount between 0.00 and the original invoice amount, less the amount of any existing disputes already in the process of approval.
In Receivables, the user can query a transaction and review an installment note created in Collections.

In Receivables, the user can query a transaction and review a case folder note created in Collections.

In Collections, the user can query a transaction installment for a customer and review the case folder notes.

In Collections, the user can query a transaction installment for a customer and review the notes created for the Receivables transaction.

Receivables and Collections users can now enter internal comments and customer comments both when creating a dispute and tracking the dispute details across related transactions.

Receivables and Collections users can review customer comments and internal comments captured on the Manage Disputes page, as part of the approval workflow notifications.

Receivables and Collections users can review the dispute details, including the credit memo request number, dispute amount, credit memo reason, and internal comments, in the Notes window of the Review Transaction page.

Receivables and Collections users can review customer comments in the Review Transaction page of the credit memo after the dispute has been approved.

In Receivables, the user can change the default dispute amount. The user can enter an updated dispute amount anywhere between 0.00 and the original invoice amount, less the amount of any existing disputes already in the process of approval.

Steps to Enable
There are no steps needed to enable the notes capabilities between Receivables and Collections. This feature are available with your Receivables and Collections installation.
Support Credit Checking Against Order Amount Limit
Receivables Credit Checking Service now supports checking the requested amount against the Order Amount Limit captured in the customer or customer account profile. You can define an order amount limit (in addition to the credit limit) to better control the processing of orders with large amounts.
The Credit Checking Service performs the order amount check in addition to the existing credit limit check. If both checks pass, a credit authorization is created. If either of the checks fails, credit authorization is not created, the credit check does not pass, and a credit case folder is created for the customer or customer account.
Similar to other customer or customer account profile attributes, the new attribute Order Amount Limit can be defined using the Edit Customer and Edit Customer Account pages, the Customer Import FBDI spreadsheet, or the Customer Profile Service.

Steps to Enable
Follow these steps to set up the Order Amount Limit for a customer or customer account:
- Navigate to the Manage Customers page (accessible from the Billing work area, the Credit Reviews work area, and the Setup and Maintenance work area).
- Query the customer or the customer account.
- On the Edit Customer or Edit Account page, go to the Profile History tab. (If no profile exists, open the related Create Profile page.)
- Enter the Order Amount Limit for the customer or customer account.
- Save your work.
Role Information
Credit Manager, Accounts Receivable Manager, or Accounts Receivable Specialist can access the related Create Profile, Edit Customer, and Edit Account pages to maintain Order Amount Limit.
Oracle Transactional Business Intelligence: Standalone Selling Price Report Dashboard
Use the Oracle Transactional Business Intelligence (OTBI) Standalone Selling Price Report Dashboard to analyze the standalone selling prices (SSPs) for a selected effective period or a range of selected effective periods. The dashboard aids in the analysis of exactly how the standalone selling prices were calculated by providing a drill down to the standalone sales transaction data used to derive the standalone selling prices.
Use the Standalone Selling Price Report for analysis and auditing, or you can copy the report and use it as a starting point to create a report that will meets your own unique reporting needs.

Access the Standalone Selling Price Report From Reports and Analytics Under Tools Within the Navigator

Select the Pre-Built Standalone Selling Price Report From the Revenue Management => Standalone Selling Price Shared Folders
The Standalone Selling Price Report enables you to review the standalone selling prices for the selected effective periods. You can filter the report output by attributes such as item, item group, memo line, item classification, performance obligation template, pricing dimension, SSP Profile, and SSP Representation.

Standalone Selling Price Report Output Sample
Drill down to the Observed SSP Details report, which provides details of the individual sales used to systematically derive the observed standalone selling price.

Observed SSP Details Report Output Sample
Steps to Enable
There are no steps necessary to enable this feature. On installation of the release, the dashboard and report is available to you.
Tips And Considerations
Report can be edited or modified after copying or saving the report from the shared folder to your personal folder.
Outsource Tax Processing and Reporting to Third-Party Tax Vendor Solution (Financials)
PARTNER TRANSACTION TAX INTEGRATION WITH ORACLE ERP CLOUD
Oracle ERP Cloud integration with comprehensive transaction tax management solutions provided by tax partners is currently available for tax content, tax calculation, tax determination, and tax reporting. Customers can leverage these partner transaction tax solutions independently or together based on different transaction tax requirements across market segments and industries.
Following are the key benefits in adopting partner transaction tax management solutions:
| Tax Content Offering |
Tax Determination Offering |
Tax Reporting Offering |
|---|---|---|
|
|
|
Steps to Enable
SETUPS TO ENABLE TAX PARTNER CALCULATION INTEGRATION WITH ORACLE ERP CLOUD
If a customer elects to implement a tax partner calculation application with Oracle ERP Cloud, then the following additional setup steps must be performed in order to successfully enable tax partner calculation integration with Oracle ERP Cloud:
- Subscribe the applicable business unit(s) to the relevant country tax regime(s) for partner tax calculation integration using the Configuration Options tab on the Manage Tax Regimes page.
- All of the taxes under the relevant country tax regime(s) must be set as ‘Applicable’ by default, and they must be enabled for both ‘Simulation’ and ‘Transactions’ purposes.
- Register the tax partner in Oracle ERP Cloud using the following web service:
Partner Tax Profile Service (Operation Name: registerTaxContentPartner)
This Register Tax Content Partner web service operation creates the tax profile for the third-party tax partner to support tax content and calculation services.
https://<host>.<domian>:<port>/finTaxConfigParty/PartnerTaxProfileService?wsdl
| Parameter Name |
Description |
Parameter (In/Out) |
Mandatory |
Type |
|---|---|---|---|---|
| Party Name |
Company name of the third-party tax partner. |
IN |
Yes |
java.lang.String |
| Provider Type Code |
Primary use of the tax content provided by a third-party tax partner. Valid values are CONTENT, SERVICES, or BOTH. |
IN |
Yes |
java.lang.String |
| Return |
The status that is returned. |
out |
java.lang.Boolean |
- On the main Manage Configuration Owner Tax Options user page, select ‘Actions’ and ‘Manage Tax Partner Integration in a Spreadsheet’. Once the Manage Tax Partner Integration ADFdi spreadsheet is launched, then specify the Tax Partner Name, Connection User Name, Connection Password, and End Point URL.Then, select the ‘Upload’ icon at the top of the template under the ‘MyWorkbook’ menu to load the settings:
Prerequisite Note: A tax partner is responsible for their registration in Oracle ERP Cloud by using the Partner Tax Profile web service as outlined above. If a tax partner registration has not been properly completed, the Tax Partner Name will not be available for selection in the Manage Tax Partner Integration ADFdi spreadsheet.
User Note: If the Manage Tax Partner Integration ADFdi spreadsheet is not rendered or launched, please be sure to download the latest ADFdi plug-in from the main Oracle ERP Cloud Navigator under Tools and Download Desktop Integration Installer selection.
- From the Manage Configuration Owner Tax Options user page, select the create icon. Then, populate the desired Configuration Owner, Application Name, Event Class, and Start Date. In addition, select ‘Calculate tax by tax provider’ as the Regime Determination Set. After selecting the Regime Determination Set, the ‘Enable Tax Partner’ link is active.
- Click on the ‘Enable Tax Partner’ link to access the window showing the tax partner currently registered for tax calculation purposes. Only a tax partner previously registered for tax calculation will be displayed in this window. For the registered tax partner, check the ‘Enabled’ checkbox, and then click on the ‘OK’ button. Finally, click on ‘Save and Close’.
Prerequisite Note: A tax partner is responsible for their registration in Oracle ERP Cloud by using the Partner Tax Profile web service as outlined above. If a tax partner registration has not been properly completed, the individual tax partner will not be available to be enabled.
Transactional Business Intelligence for Financials
Customer Taxpayer Identification Number is Added in Receivables, Subledger Accounting and Revenue Management Subject Areas
Taxpayer Identification Number has been added to paying and bill-to customer details in Receivables, Subledger Accounting and Revenue Management subject areas.
Steps to Enable
No steps are required to enable this feature.
Improved Cross-Functional Reporting Between Payables and Projects
The Payables subject area has been enhanced to support Payables reporting by projects and contracts. In the Payables Invoices - Transactions subject area, the Project Information folder has been expanded to include information on project, expenditure type, and task. Users with the appropriate Projects subject area access can access the Projects information in the Payables subject areas.
Steps to Enable
No steps are required to enable this feature.
Dynamic Discounting is Available in Payable Payment Disbursement Subject Area
Dynamic discounting attributes have been added in the Invoice Paid Installments Details folder in the Payables Payment Disbursement Subject Area. This provides reporting on dynamic discounting terms such as annual percent, days accelerated, and early payment offer.
Steps to Enable
No steps are required to enable this feature.
Improved Cross Functional Reporting Across Payables Subject Areas
Common Invoice attributes have been enhanced across the Payables subject areas to provide better cross functional reporting among Invoice Holds, Installments, Payment Schedule, Payment, Prepayments and Payment Disbursements.
Steps to Enable
No steps are required to enable this feature.
Invoice Image Routing is Available in Payables Invoices Subject Areas
Invoice Image Routing attributes have been added in Payment Disbursements and Payables Invoices Subject Areas including Invoice Holds, Installments, Prepayment Applications, Transactions, Trial Balances. The attributes are available in the Invoice Details/Reference Information folder.
Steps to Enable
No steps are required to enable this feature.
One Time Payment Party Information is Available in Payables Subject Area
One Time Payment Party information has been added in all Payables subject areas. Two new payable Party dimensions, Party and Party Site have been added to report information on one time payment supplier details including person, organization, address, and site information.
Steps to Enable
No steps are required to enable this feature.
Customer Account and Transaction Details Are Enhanced in the Receivables Subject Area
Miscellaneous enhancements have been added to the Receivables Customer, Revenue Adjustments and Transactions subject areas. They include descriptions for account profile and site profile class, sales person number, from/to dates and credit type and purchase order printing information.
Steps to Enable
No steps are required to enable this feature.
Regional and Country-Specific Features
Withholding Tax Reporting for Argentina
The following new withholding tax reports comply with fiscal reporting requirements in Argentina.
- Purchase Withholding File for Argentina
- Purchase Withholding Certificate for Argentina
PURCHASE WITHHOLDING FILE FOR ARGENTINA
This report is used to electronically report federal, zonal, and provincial withholding tax information into various AFIP applications that run under SIAP.
Run the report monthly before import the file into the correct AFIP application, if required. After the flat files are imported, the AFIP applications produce all required information, including flat files, and can also generate tax reports for control purposes.
The Argentine Payables Withholding Flat File has three formats, each for different jurisdictions:
- Federal - For VAT and Income withholding taxes
- Zonal - For RS and SUSS withholding taxes
- Provincial - For Turnover tax withholding taxes
PURCHASE WITHHOLDING CERTIFICATE FOR ARGENTINA
Use this report to generate supplier withholding certificates. The withholding certificate is a legal document that you send to the supplier as a proof of withheld taxes on payments. The report produces one certificate per payment for each withholding tax type, province (if applicable), withholding category, and zone (if applicable). The certificate contains standard information and information specific to the withholding tax type. The system generates a unique certificate number by withholding type and province.
Steps to Enable
- Select the Financials offering to enable Argentina in the Regional Localizations offering option.
- Navigate to Setup and Maintenance > Offerings > Financials > Change Configuration > Click 'Features' > Enable Argentina under Regional Localization.
- Assign the LAD Financial Reporting duty role to users to access these reports.
Withholding Tax Reporting for Chile
The following new withholding tax reports comply with fiscal reporting requirements in Chile.
- Purchase Withholding of Fees Ledger for Chile
- Purchase Withholding Certificate for Chile
- Purchase Withholding Certificate Summary Report for Chile
PURCHASE WITHHOLDING OF FEES LEDGER REPORT FOR CHILE
This report (a.k.a. Libro de Retencion de Honorarios) is used to detail all the invoices paid during a particular period on which amounts were withheld. Use the Chilean Purchase Withholding of Fees Ledger report to show tax authorities that you withheld taxes for invoices subject to withholding tax. The report includes only invoices subject to withholding tax, identified by a document type of Professional Service Fee or Professional Services and Participation.
PURCHASE WITHHOLDING CERTIFICATE FOR CHILE
In Chile, you must send your suppliers withholding tax certificates to certify that you withheld taxes from the professional service fees and participation amounts you paid the suppliers. The withholding tax certificates show both the gross invoice amounts and the tax withheld for each month in the tax year.
If a supplier had only professional service fees in a particular tax year, you must send the supplier a Fees Certificate. If a supplier had both professional service fees and participation, you must send the supplier a Fees and Participation Certificate.
Use this report to print both kinds of withholding tax certificates. The document type assigned to the invoices from each supplier is used to determine which withholding certificate to print for the supplier.
PURCHASE WITHHOLDING CERTIFICATE SUMMARY REPORT FOR CHILE
Use this report to review summarized information about each supplier for whom you generated an official certificate. For each certificate, the report shows the certificate number, the supplier, the last date the certificate was printed, the taxable amounts for professional service fees, and participation if applicable, and the amount of tax withheld.
Steps to Enable
- Assign the LAD Financial Reporting duty role to users to access these reports.
Tips And Considerations
You can modify the predefined report formats to meet implementation-specific requirements or to comply with changes to local regulations.
Withholding Tax Reporting for Colombia
The following new withholding tax reports comply with fiscal reporting requirements in Colombia:
- Purchase Withholding Report for Colombia
- Purchase Withholding Certificate for Colombia
PURCHASE WITHHOLDING REPORT FOR COLOMBIA
Use this report for managerial and auditing purposes. The report details tax withholding information for a taxable period. It can report on any tax withholding type. The report shows the document number, withholding accounting date, taxable base amount, and withholding amount by tax withholding type, accounting flexfield and supplier. The VAT Withholding Tax details also include the VAT amount. Totals for the supplier, accounting flexfield and tax withholding type are calculated.
PURCHASE WITHHOLDING CERTIFICATE FOR COLOMBIA
Use this report to print supplier withholding certificates. For each withholding tax type, you provide withholding certificates for each supplier where you withheld taxes. The certificates are normally printed annually to cover all withholding taxes for a tax year; however, you can print this report for any supplier for any period.
The withholding certificate has the same general format for each of the withholding tax types, including the taxable period, company information, supplier information, city where the tax was withheld, and the city where the withholding tax was paid.
Withholding information includes the taxable base amount and withheld amount for each concept. The VAT withholding certificate includes additional information for each concept, such as the VAT amount and the reported tax rate for the tax code.
Steps to Enable
- Assign the LAD Financial Reporting duty role to users for access to these reports.
Tips And Considerations
You can modify the predefined report formats to meet implementation-specific requirements or to comply with changes to local regulations.
Correction Documents for Poland
You can now use the Correction Documents for Poland feature to help you to comply with Polish legal requirements:
- Any correction to a Value Added Tax (VAT) Invoice that was previously issued to a customer must be done using a Correction Document.
- A correction invoice is a separate value-added tax (VAT) document, which contains the changes to a transaction that has already been issued to a customer.
The following screenshot illustrates the feature submission:

In Scheduled Processes, select the Correction Documents for Poland process. Choose the transaction which you need to correct and enter the correction information. You can apply a whole price adjustment to make a full reversal of the invoice, apply a discount to all the invoice lines, or create a copy of the original invoice for making manual corrections in the Review/Edit Transaction pages.
Steps to Enable
- Define Receivables transaction sources for correction documents. A specific transaction source for processing correction documents must be defined.
-
Define Receivables transaction types for correction documents. A specific transaction type for correction documents is needed, ensuring that the correction documents can contain both positive and negative lines.
-
Define Receivables transaction types for regular transactions. For each transaction type for which correction documents are created, update the Regional Information Correction Invoice Transaction Source and Transaction Type that must be used for that transaction type.
-
Define descriptive flexfields for Receivables AutoInvoice. Define specific segments for use when importing the Correction Invoice using Receivables AutoInvoice.
PROCESSING IN RECEIVABLES
Submit Correction Documents for Poland process. When the process is complete, the AutoInvoice process executes automatically and creates the correction invoice.
In the Review/Edit Transaction pages, incomplete the transaction, add the document fiscal classification, and make any additional corrections to the correction document before issuing the correction document to the customer.
ASSIGN THE SECURITY PRIVILEGE
Using Oracle Identity Management, assign the security privilege Create Correction Invoice for Poland to the role for your Accounts Receivable Manager.

Adding Security Privilege to a Role
Tips And Considerations
Complete all solution related setup for Receivables before using the Correction Documents for Poland feature.
Key Resources
- Oracle® Fusion Applications Financials Implementation Guide, Release 13
- Correction Documents for Poland Topical Essay
Use JPK Reporting for Poland (Jednolity Plik Kontrolny - JPK) to generate outputs for Sales and Purchase VAT Registers, and the Standard Audit File for Tax (SAFT) for Poland. It is the legally defined electronic format (XML) for electronic submission to the tax authorities.
The feature includes the following extracts:
- JPK Accounting Books Extract for Poland
- JPK Bank Statements Extract for Poland
- JPK Invoices Listing for Poland
- JPK Sales and Purchase Registers for Poland
The feature also includes a report for the JPK Sales and Purchase Register information.
-
Sales and Purchase VAT Register for Poland in pdf format
JPK ACCOUNTING BOOKS EXTRACT FOR POLAND
This process generates a JPK audit file for the accounting information with the following structure :
- Section Header Information (PL: Naglowek)
- Reporting Legal Entity Identification Details (Podmiot1)
- General Ledger Trial Balance (ZoiS) (PL: Zestawienie Obrotów i Sald)
- General Ledger Journals (Dziennik) (PL: Dziennik Ksiegi Glownej), General Ledger Journals Control Totals (DziennikCtr) (PL: Sumy Kontrolne dla Dziennika Ksiegi Glownej)
- General Ledger and Subledger Account Analysis (KontoZapis) (PL: Zapisy na kontach Ksiegi Glownej i Ksiegi Pomocniczych), General Ledger and Subledger Account Analysis Control Totals (KontoZapisCtrl) (PL: Sumy kontrolne dla tabeli KontoZapis)
The data for the Accounting Books extract is selected based on the accounting periods.
The following is the process parameter screen for executing the JPK Accounting Books Extract for Poland:

The following screenshot contains the header and one account presented in the Trial Balance section.

JPK BANK STATEMENTS EXTRACT FOR POLAND
This process generates the JPK file with Bank statements line information in predefined XML format.
The following is the parameter screen for executing the JPK Bank Statements Extract for Poland:

This is an example of the XML extract created:

JPK INVOICES LISTING FOR POLAND
This process generates the JPK file with Invoice listing information (called JPK-FA) in predefined XML format.
The following is the parameter screen for executing the JPK Invoice Listing for Poland:

The XML file contains VAT Invoice details with dates between parameters From Date and To Date. You decide which date is the basis for selection: Transaction Date, Accounting Date or Tax Point Date.
JPK SALES AND PURCHASE REGISTERS FOR POLAND
This process generates the JPK file with Sales and Purchase registers (called JPK_VAT) in predefined XML format.
- The file includes invoices selected for a chosen period using Tax Point Date, assigned to each invoice and its lines.
- File contains a pre-defined set of tags to display taxable Amounts or Tax amounts with given allocation rules for the relative invoices.
- The process generates the JPK file for:
- Sales Register
- Purchase Register
- Sales and Purchase Registers
The following is the process parameter screen for executing the JPK Sales and Purchase Registers for Poland:

SALES AND PURCHASE REGISTERS FOR POLAND
This process generates the JPK reports for Sales and Purchase registers in PDF format.
- Sales Register
- Purchase Register
- Sales and Purchase Register
The following is the process parameter screen for executing the Sales and Purchase VAT Registers for Poland:

The report displays in PDF format the transactions reportable in the selected period, based on data extract from the JPK Sales and Purchase VAT Registers for Poland file, with required details and summarization.
Steps to Enable
Create a custom Duty Role and assign the following privilege to it:
- Privilege JPK Extracts for Poland (JE_CREATE_JPK_EXTRACTS_FOR_POLAND_PRIV)
- Attach this Duty Role to a Job role
- Attach the Job Role to a User
Detailed information on the required setup steps can be found in the Topical Essay:
- JPK Extracts for Poland Topical Essay
Tips And Considerations
Complete all solution related setup for
- Enterprise Structure
- Accounting Configuration
- Document Sequences
- Accounting and Reporting Sequences
- Common Options for Payables and Receivables
- Receivables System Options
- Customers and Suppliers
- Tax Profiles for Parties
- You must set up the Tax Box Allocation Rules in a way that allows the assignment of the correct Box/Field Numbers to each Transaction/Invoice line, as required by Tax Reporting. You must first ensure that the Tax Determining Factor Sets are properly defined.
- During Transaction and Invoices entry, you must remember to assign proper First Party Tax Registration Number in each VAT Invoice header:
- In Receivables: Show More>Miscellaneous
- In Payables: Show More>Tax
- If your Tax Allocation Rules require Fiscal Classification information for appropriate VAT document allocation, you must enter this information in each document that needs to be allocated and reported in the VAT Registers.
Key Resources
- JPK Extracts for Poland Topical Essay
- Oracle® Fusion Applications Financials Implementation Guide, Release 13
Print Commercial Documents for Poland
PRINT COMMERCIAL DOCUMENTS
This program allow you to select Receivables transactions to be printed, using Poland specific templates. There are parameters that define the source of the transactions, as well as filters to identify particular transactions to be printed. The printing process is executed in the following steps:
- The program determines the layout to be used for each document being printed. The logic followed is described below:
- Checks the Print Template parameter to see if you asked for a particular layout.
- Determines the layout assigned to the Document Fiscal Classification when the Print Template parameter is blank.
- Looks for the value in the Regional Information segment Print Template, set on the Receivables Transaction Types when no layout is assigned to the Document Fiscal Classification.
- The actual printing process is launched as Print Commercial Documents Child Process.
- The Process Execution Report is generated.
The transactions can be printed in Draft or Final mode. Draft mode is used to verify that the data is complete and correct before final printing. Once they are printed in Final mode, the Print status field of the printed transactions changes to Printed and these are no longer available for printing in Final mode. After an Invoice has been printed in Final mode, the user can print a copy of this output, marked as Duplicate by selecting the attachment of the printed invoice from the Edit/Manage Receivables Transactions page.
The user can also control the currency type to be used for the amounts. The selection provided is for Entered or Ledger Currency.

The following is an example of the default template for VAT Invoice print for Poland:

User layouts can be designed using the BI Publisher tool, and they can be used once they have been registered with Print Commercial Documents for EMEA.
REVIEWING EXECUTION REPORT
This report includes all transactions that are extracted to be printed based on the filters provided in the related parameters. This report validates the association between Document Fiscal Classification / Document SubType and the template used for the Invoice print process, and validates document fiscal information, including third party name, document number, and transaction date for the selected transactions.

Steps to Enable
- Attach the Duty Role EMEA Financial Reporting (ORA_JE_EMEA_FINANCIAL_REPORTING) to a Job Role
- Attach this Job Role to a user
Further information on the setup steps can be found in the following Topical Essay:
- Print Commercial Documents for EMEA Topical Essay
Tips And Considerations
Complete all solution related setup for Receivables and Correction Invoices before using the Print Commercial Documents feature.
Key Resources
- Print Commercial Documents for EMEA Topical Essay
You can now use the Tax Point Date Adjustment feature in Poland to change the tax point date of a Payables or Receivables transaction, and report the transaction in a period different from the one initially defined by your tax configuration.
- Adjust the tax point date of Receivables transactions at header and/or line level.
- Adjust the tax point date of Payables transactions at header and/or line level.
NOTE: If you adjust the tax point date of transactions already reported, you may need to resubmit the Tax reports for the impacted tax periods and issue separate Correction Documents to reflect the changes.
PROCESSING IN RECEIVABLES
The tax point date of a Receivables transaction can be adjusted at header or line level. Adjustments at header level update the tax point date on the tax lines of all transaction lines where the adjusted tax point date on the transaction line is null. Adjustments at line level update the tax point date of the tax lines for just that transaction line.
The transaction should have a tax point basis of Invoice, and a status of Completed.
After changing the tax point date in the Review and Edit Transaction pages, submit the Process Tax Point Date Adjustments process.

Adjusting Tax Point Date at Header Level

PROCESSING IN PAYABLES
The tax point date of a Payables transaction can be adjusted at header or line level. Adjustments at header level update the tax point date on the tax lines of all transaction lines where the adjusted tax point date on the transaction line is null. Adjustments at line level update the tax point date of the tax lines for just that transaction line.
The transaction should have a tax point basis of Invoice, and a status of Validated.
After changing the tax point date in the Create and Edit Invoice pages, submit the Process Tax Point Date Adjustments process.

Adjusting the Tax Point Date at Header Level

Adjusting the Tax Point Date at Line Level
Steps to Enable
ASSIGN SECURITY PRIVILEGE
In Oracle Identity Management, assign the privilege Run Tax Point Date Adjustment Process to your Tax Manager role.

Find the Privilege

Add the Privilege to the Tax Manager Role
Tips And Considerations
Complete all solution related setup for Payables and Receivables before using the Tax Point Date Adjustment feature.
Key Resources
- Oracle® Fusion Applications Financials Implementation Guide, Release 13
- Tax Point Date Adjustment Topical Essay
This document will continue to evolve as existing sections change and new information is added. All updates appear in the following table:
| Date | Feature | Notes |
|---|---|---|
| 01 SEP 2017 | Created initial document. |
This guide outlines the information you need to know about new or improved functionality in this update, and describes any tasks you might need to perform for the update. Each section includes a brief description of the feature, the steps you need to take to enable or begin using the feature, any tips or considerations that you should keep in mind, and the resources available to help you.
GIVE US FEEDBACK
We welcome your comments and suggestions to improve the content. Please send us your feedback at oracle_fusion_applications_help_ww_grp@oracle.com.
Optional Uptake of New Features (Opt In)
We continue to add many new features to Oracle Cloud Applications and we now give you the option to take advantage of new functionality at a pace that suits you. The ‘New Features UI’ is available to you from your cloud homepage, where you can make your choices and do any configuration necessary.
| Action Required to Enable Feature |
||||
|---|---|---|---|---|
| Feature |
Automatically Available |
End User Action Required |
Administrator Action Required |
Oracle Service Request Required |
![]() |
||||
![]() |
||||
Ability to Launch Simplified Customer Upload via Web Service |
![]() |
|||
![]() |
||||
District Tax Content Upload Support in ERP Cloud for Tax Partners |
![]() |
|||
![]() |
||||
Additional Descriptive Flexfields for Financials OTBI Subject Areas |
![]() |
|||
![]() |
||||
Accounting Segment Level Descriptions in General Ledger – Balances Subject Area |
![]() |
|||
![]() |
||||
![]() |
||||
Multi-Period Accrual Accounting Information in Payables Subject Areas |
![]() |
|||
GL Journal Details in the Subledger Accounting - Journals Subject Area |
![]() |
|||
Collections Scoring and Strategy Assignments by Segment
The Collections Scoring and Strategy Assignments by Segment feature allows collectors to categorize customers based on segments, such as business unit, profile class, or remaining amount due. Different scoring formulas and delinquent strategy groups can then be assigned to segments. Collectors can also define predelinquency settings and assign predelinquent strategy groups to customers.
This feature provides enhanced flexibility to collectors for managing the scoring and strategy assignments of customers. This feature can also help increase collections efficiency and improve cash flow.
There are two major components to this feature:
- New setup UI for scoring and strategy assignments.
- Enhanced background processes to determine delinquencies and predelinquencies, to calculate scores, and to assign strategies to customers.
MANAGE COLLECTIONS SCORING AND STRATEGY ASSIGNMENTS

Manage Collections Scoring and Strategy Assignments is a new setup task that can be accessed using the Functional Setup Manager, in the Setup and Maintenance work area. The following three types of assignments can be captured:
- Default Assignments - default scoring formula and delinquent strategy group assignments by business level.
The predefined scoring formulas and delinquent strategy groups are populated by default. They can be changed to any scoring formulas or strategy groups according to business requirements.
- Delinquent Strategy Assignments by Segment - scoring formula assignments and delinquent strategy group assignments by segment.
Based on business needs, scoring formulas and delinquent strategy groups can be assigned by business level, business unit, or profile class.
Thresholds for remaining amounts due can be set up and delinquent strategy groups used when the amount is below or above the thresholds. The columns Amount Overdue Lower Threshold and Below Threshold Strategy Group are shown in the screenshot below. (For example, the first row in the table specifies that the strategy group Customer Low Strategy should be used, when the remaining amount due is below 700,000.00 USD, in the business unit Vision Operations for the business level Customer.)

There are two other hidden-by-default columns Amount Overdue Upper Threshold and Above Threshold Strategy Group. If needed, they can be used to capture an upper threshold for remaining amount due and the delinquent strategy group to be assigned when the amount is above the upper threshold.
- Predeqlinquent Strategy Assignments by Segment - predelinquency settings and predelinquent strategy group assignments.
In addition to managing the delinquent strategy assignments, define the amount and day thresholds to use in order to determine predelinquencies and to assign predelinquent strategy groups by business level and business unit. For example, if the Amount Threshold is 150,000.00 USD and the Day Threshold is 7, it means a transaction will be considered predelinquent when the remaining amount due is more than 150,000.00 USD and will become past due in 7 days.

NOTE: The delinquent and predelinquent strategy assignments by segment are optional. If they are not set up, the default assignments are used.
DELINQUENCY MANAGEMENT PROCESS
The Collections Delinquency Management process marks the delinquency and predelinquency status for transactions, customers, accounts, and sites based on the business level and the predelinquency settings, if any. This process can be scheduled to run on a regular basis.
SCORING AND STRATEGY ASSIGNMENT PROCESS
The Collections Scoring and Strategy Assignment process retrieves the scoring formula and delinquent strategy group based on the Manage Collections Scoring and Strategy Assignments setup, calculates the scores, and assigns the strategies to delinquent customers accordingly. If predelinquent strategy group assignments are defined, predelinquent strategies will be assigned as well. Delinquent strategies and predelinquent strategies can run in parallel for the same customer.
COLLECTIONS WORK AREA LANDING PAGE AND CUSTOMER PAGE
Predelinquent strategy assignments can be set up and viewed for each customer on the Collections Work Area landing page, as well as under the Strategies tab on the Customer page.


The manual strategy tasks generated based on the Manage Scoring and Strategy Assignments by Segment setup are displayed in the Strategy Tasks information tile and the associated table on the Collections Work Area landing page.

Steps to Enable
The Collections Scoring and Strategy Assignments by Segment feature needs to be enabled using the Feature Opt-in page in Functional Setup Manager. It is not enabled by default.
To enable the Collections Scoring and Strategy Assignments by Segment feature, complete these steps:
- Go to the Setup and Maintenance work area.
- Select Financials in the dropdown at the top of the page.

- Click Change Feature Opt In.
- On the Opt In: Financials page, click the Features icon for Collections.

- On the Edit Features: Collections page, check the Enable check box for Collections Scoring and Strategy Assignments by Segment.

- Click Done to go back to the Setup: Financials page.
- On the Setup: Financials page, select Collections as the functional area and choose to show all tasks.
- The setup task Manage Collections Scoring and Strategy Assignments is displayed in the table.

- Click the task name to go to the Manage Collections Scoring and Strategy Assignments page to set up the assignments.
Tips And Considerations
- Enable this feature only if you have a need to categorize customers into groups and assign scoring formulas and strategy groups by segment categorization. If the feature is not enabled, scoring and strategy assignment will work the same as in previous releases.
- The following segments are currently supported: business level (customer, account, site), business unit, profile class, and remaining amount due.
The One Time Payment feature facilitates seamless processing of payments for transactions from third party external systems. This feature allows transactions to be imported into Payables from external systems as payment requests using a predefined FBDI template. The payees and any bank account information for electronic payments are created automatically when transactions are imported into Payables. These payment requests are created with distributions and validated as part of the import process. This eliminates the need for manual intervention when importing payment requests from their external systems. Payment requests can be approved and updated, and attachments added. Separate payment runs can be processed for these transactions from the regular payments to suppliers.
Follow the steps below to process One Time Payments:
- Prepare the data using the predefined FBDI template. In the predefined template, you can specify information related to the payee, address, bank account, and remittance.
- Generate the CSV file.
- Load the data into the Payment Request Interface Tables using the scheduled process Load Interface Data for Import.
- Import the data into Payables using the Import Payables Payment Requests scheduled process. Check for rejections. If necessary, correct the data and resubmit.
- In the Invoice work area, make any necessary adjustments to the payment request.
- Have payment requests approved, if required, as per the approval rules defined.
- Schedule or run requests using Payment Process Request for One Time Payment either separately by specifying a user-defined source, or with other payments by not specifying a source.

Payables Payment Request Import FBDI
Steps to Enable
One Time Payments needs to be enabled using the Feature Opt-in page in Functional Setup Manager.
Tips And Considerations
- The default liability and expense accounts for payment requests must be configured in the Common Options for Payables and Procurement.
- Process One Time Payments separately from other payment requests by using the Source criteria in payment process requests and the payment process requests template. Sources can be user defined.
- Only invoices with the type Payment Request can be entered into the FBDI payment requests template.
- To enter payment requests with multiple lines, enter different line information with the same transaction identifier and header information.
- Header amounts do not need to be entered separately. Payables adds up the line amounts and populates the amount in the header during import.
- FBDI contains some hidden columns. Provide values in these columns by unhiding the columns.
Ability to Launch Simplified Customer Upload via Web Service
The Launch Simplified Customer Upload via Web Service feature allows the Simplified Customer Upload process to be run using the ERP Integration service to automate synchronization of customers from source systems.
The Simplified Customer Upload process originally ran only from the Upload Customers from Spreadsheet page. The process ran in the background, creating a batch record prior to process submission.
With this feature update, Simplified Customer Upload can be run as a standalone process directly from remote systems, using the ERP Integration service.
To run the Simplified Customer Upload process using the ERP Integration service:
- Populate the simplified template. (UploadCustomersTemplate.xlsm)
- Upload the template to UCM using the uploadFileToUcm operation on the ErpIntegrationService.
- Submit a ESSJobRequest using the submitESSJobRequest operation on ErpIntegrationService.
- job package - oracle/apps/ess/financials/receivables/customerSetup/customerProfileClasses
- job definition - UploadCustomerEss
- job parameters - batchName, payload, batchId, "CREATE"
- batchName: Name of the batch
- batchId: Randomly generated unique number. Tip: Use systemtimestamp to generate this number
- Mode: Always use "CREATE"
- Poll for the job status using the getESSJobStatus operation on ErpIntegrationService. If the status is not WAIT, BLOCKED, RUNNING, PAUSED, COMPLETED and READY, then it means the process has completed with success or error.
Steps to Enable
No steps are required to enable this feature.
Oracle Transactional Business Intelligence Reporting - Subject Areas for Customer Contracts, Performance Obligations and Revenue
You can now analyze and create reports to address your organization’s reporting needs with respect to the ASC 606 and IFRS 15 accounting standard for Revenue from Contracts with Customers with two new Oracle Transactional Business Intelligence subject areas:
- Customer Contracts Real Time
- Standalone Selling Price Real Time
Use these new subject areas to analyze information on accounting contracts, performance obligations, and promised details, such as standalone selling prices, allocated revenue amounts, billed amounts, revenue recognized, satisfaction plans, and related accounting.
Use the standard features of Oracle Transactional Business Intelligence reporting technology to select the attributes you want from these new subject areas and to filter and group data according to your needs. The subject area attributes expose the same data as the fields you find in the Manage Customer Contracts page, making it easy to select just the right information for your reports.
CUSTOMER CONTRACTS REAL TIME SUBJECT AREA
The Customer Contracts Real Time subject area enables you to analyze accounting contracts, performance obligations, and promised details, including standalone selling prices, allocated revenue amounts, billed amounts, revenue recognized, satisfaction plans, and related accounting along with integrated source document data.
The subject area consists of the following folders:

Customer Contracts Real Time Subject Area
STANDALONE SELLING PRICE REAL TIME SUBJECT AREA
The Standalone Selling Price Real Time subject area enables enables you to analyze estimated and observed standalone selling prices for item group, item, or memo line by pricing dimension, item classification and effective period. The subject area contains uploaded and system observed standalone selling prices.
The subject area consists of the following folders:

Standalone Selling Price Real Time Subject Area
Steps to Enable
No steps are required to enable this feature.
District Tax Content Upload Support in ERP Cloud for Tax Partners
In the United States, transaction taxes are statutorily imposed by many states, counties, and cities. either creating tax zones using different combinations of counties, cities, and postal codes, or designating unique tax districts. Taxes are calculated, reported, and remitted to municipal tax authorities for each separate transaction tax and tax zone or district. Third-party tax partners can provide the tax content associated with states, counties, and cities, as well as for unique tax districts comprised of particular combinations of counties, cities, and postal codes. Due to the immense volume of existing tax zones and districts throughout the United States, tax partners require a means to automatically load a high volume of district tax zones and taxes for both initial creation and ongoing maintenance for Oracle ERP Cloud customers.
The Tax Rapid Implementation feature has been extended to support the efficient spreadsheet upload of tax zone and tax district content provided by tax partners serving ERP Cloud customers in the following two key areas:
- Bulk upload of district tax zones throughout the United States comprised of any one of the following geographic combinations within an individual district tax zone:
- Counties, cities, and 5-digit postal codes
- Counties, cities, and 9-digit postal codes
- Counties and cities
- Counties only
- Cities only
- Cities with 5-digit postal codes or 9-digit postal codes
- 5-digit or 9-digit postal codes only
Sample District Tax Zone Content Illustration:

- Bulk upload of unique district taxes which are automatically associated with the applicable district tax zone for which an individual district tax applies.
Sample District Tax Content Illustration:

Steps to Enable
No steps are required to enable this feature.
INDIA GST ENABLEMENT INFRASTRUCTURE
ERP Cloud for India offers a key solution to address the Goods and Services Tax (GST) requirements. Different components of GST, including CGST (Central Taxes), SGST (State Tax), and IGST (Inter-State Tax) can be configured for both Procure-to-Pay and Order-to-Cash transactions using this feature. The feature also provides the following capabilities to help businesses achieve their reporting and compliance goals:
- Supports reverse charge processing for standard invoices and prepayments.
- Provides flexibility to configure setups and process transactions based on multiple attributes, including classification of goods and services, classification of first and third party as exporter or importer, place of supply rules, tax exemption, tax rates, tax accounting, and so on.
WITHHOLDING PROCESSING AND REPORTING ENHANCEMENTS FOR INDIA
This feature provides the ability to process a multitude of withholding transactions to meet business requirements. Transactions can be processed based on multiple factors including thresholds, tax on tax, and withholding buckets by tax registration numbers.
Steps to Enable
INDIA GST ENABLEMENT INFRASTRUCTURE
- Configure the Tax Regime for India.
- Configure the Tax Business Unit and subscribe to the Tax Regime for India.
- Configure the Tax Types for India.
- Configure the Tax Reporting Codes for Goods and Services Tax Network (GSTN) reporting.
- Configure the Tax Statuses for India.
- Configure the Tax Jurisdictions for India.
- Configure the Tax Rates for India.
- Manage Tax Recovery Rates.
- Configure the Tax Rate Accounts for India.
- Configure the Product Fiscal Classification for Goods.
- Configure the Tax Registrations for reverse charge and reporting registration number purposes.
- Configure the Tax Determination Rules.
- Enable the taxes defined in the preceding steps.
NOTE: You have flexibility to create and update content for each of the above steps either using Rapid Implementation spreadsheets or directly in the application user interface pages.
WITHHOLDING PROCESSING AND REPORTING ENHANCEMENTS FOR INDIA
- Enable the India Localization feature using the Feature Opt-in page in Functional Setup Manager.
- Setup a Withholding Tax Calendar.
- Complete the Configuration Owner Tax Options.
- Setup a Tax Regime for India.
- Setup the following Withholding Tax Types for the tax regime.
- Section 194J: Basic Withholding Tax
- Section 194C: India Multiple Threshold (MT) Withholding Tax
- Section 192A: India Tax on Tax Withholding Tax
- India Tax on Tax - Surcharge Tax
- India Tax on Tax Education Cess (CE)
- Higher Education Cess
- Section 194D: India D Withholding Tax
- Section 194A: India A Withholding Tax
- Setup a Tax Rate for each Withholding Tax Type above.
- Setup a Tax Formula for tax calculation.
- Setup a Tax Registration Status and Number for the first party and third party.
- Setup a Withholding Tax Classification that uses a tax rule to determine the tax rate.
- Setup Tax Rules to derive each tax rate as required based on relevant tax rules.
NOTE: You have flexibility to create and update content for each of the above steps either using Rapid Implementation spreadsheets or directly in the application user interface pages.
Transactional Business Intelligence for Financials
Additional Descriptive Flexfields for Financials OTBI Subject Areas
- Customer Account and party related descriptive flexfields are added to the Receivables subject areas. New flexfields include: Receivables Transaction, Region Information, Customer Profile Regional Information, Customer Account Relationship, Customer Account Site, Customer Account Site Use, Location,Organization, Organization Contact, Source System Reference, Party Site, and Customer Account Contact Role.
- Asset descriptive flexfields are added to the Assets subject areas. New flexfields include: Added Asset Category Book Default, Asset Additions Regional Information, Asset Category Regional Information, Fixed Asset Invoices Regional Information, Fixed Asset Book Controls Regional Information, Fixed Asset Books Regional Information, and Fixed Asset Transaction Headers Regional Information.
- Intercompany transaction type and intercompany organization descriptive flexfields are added to the Intercompany Transaction subject areas. Legal Entity flexfields are added in Receivables, Payables, Cash Management, Revenue Management, and Expenses subject areas.
- Supplier and Supplier Sites descriptive flexfields are added to all Financial subject areas that have the Supplier dimension.
Steps to Enable
No steps are required to enable this feature.
OTBI Subject Area Usability Enhancements
- The General Ledger - Balances subject area has been enhanced to include Fiscal Calendar Name in the prompt list of values.
- Currency display names have been added to all Financials subject areas where currency code is used.
- Source Budget Name has been added to Budget Control - Balance Real Time subject area.
- Receivable Interface flexfield attributes have been added to the transaction header and line additional information folders in the Receivable - Transactions Real Time subject area.
- Three sets of Asset Active Indicators have been added to the Fixed Asset Transaction and Depreciation subject areas to identify the active assets from asset history. The active indicators are based on asset book, asset history, and asset distribution history.
- Supporting reference display names have been added to the Subledger Accounting - Supporting Reference Balances Real Time subject area.
Steps to Enable
No steps are required to enable this feature.
Accounting Segment Level Descriptions in General Ledger – Balances Subject Area
The General Ledger – Balances subject area has been enhanced to include segment level descriptions for the Balancing Segment, Cost Center Segment, and Natural Account Segment hierarchies.
Steps to Enable
No steps are required to enable this feature.
Clearing Account Reconciliation Information in General Ledger and Subledger Accounting Journals Subject Areas
Clearing Account Reconciliation attributes have been added to the General Ledger - Journals Real Time and Subledger Accounting - Journals Real Time subject areas. Reconciliation Reference, Group, Status and Date have also been added to the GL Journal Details dimension folder.
Steps to Enable
No steps are required to enable this feature.
Additional Purchase Order Information for Payable Invoice Transactions, Prepayment Applications and Invoice Holds Subject Areas
Additional Purchase Order Information has been added to the Payable Invoice Transactions, Prepayment Applications and Invoice Holds subject areas. Information includes purchase requestor, buyer, requisition, order last update and order line RCV transaction details.
Steps to Enable
No steps are required to enable this feature.
Multi-Period Accrual Accounting Information in Payables Subject Areas
Multi-period accrual accounting information has been added to the Payable Invoices Hold, Payable Invoices Transaction, and Payable Invoices Prepayment Application subject areas. This provides reporting on multi-period payable accrual accounting segments and accrual accounting dates.
Steps to Enable
No steps are required to enable this feature.
GL Journal Details in the Subledger Accounting - Journals Subject Area
A GL Journal Detail folder has been added to the Subledger Accounting - Journals subject area. This folder includes associated General Ledger journal details such as journal name, journal batch name, posting date, posting status, accounting sequence, journal header identifier, and journal line number.
Steps to Enable
No steps are required to enable this feature.
This document will continue to evolve as existing sections change and new information is added. All updates appear in the following table:
| Date | Feature | Notes |
|---|---|---|
| 29 NOV 2018 | Bill Management | Updated document. Removed references to credit card payments. |
| 25 OCT 2018 | General Ledger Reporting | Updated document. Updated list of BIP report templates that include clearing account reconciliation information. |
| 20 AUG 2018 | Ability to Settle Tokenized Credit Card Transactions from Third-Party System |
Removed from update 17B. |
| 29 MAR 2018 | Ability to Settle Tokenized Credit Card Transactions from Third-Party System |
Updated document. Revised Tips and Considerations section to reference "Notes from Source". |
| 18 DEC 2017 | Enhanced Budgetary Control Processing and Reporting | Updated document. Revised feature description. |
| 31 AUG 2017 | Enhanced Support for Tax Partner Integration | Updated document. Revised wording to reflect support for multiple tax partners. |
| 27 JUN 2017 | Asset Leases | Updated document. Updated screenshots. |
| 27 JUN 2017 | Ability to Settle Tokenized Credit Card Transactions from Third-Party System | Updated document. Added links to Key Resources. |
| 21 APR 2017 | Created initial document. |
This guide outlines the information you need to know about new or improved functionality in this update, and describes any tasks you might need to perform for the update. Each section includes a brief description of the feature, the steps you need to take to enable or begin using the feature, any tips or considerations that you should keep in mind, and the resources available to help you.
GIVE US FEEDBACK
We welcome your comments and suggestions to improve the content. Please send us your feedback at oracle_fusion_applications_help_ww_grp@oracle.com.
Optional Uptake of New Features (Opt In)
We continue to add many new features to Oracle Cloud Applications and we now give you the option to take advantage of new functionality at a pace that suits you. The ‘New Features UI’ is available to you from your cloud homepage, where you can make your choices and do any configuration necessary.
| Action Required to Enable Feature |
||||
|---|---|---|---|---|
| Feature |
Automatically Available |
End User Action Required |
Administrator Action Required |
Oracle Service Request Required |
![]() |
||||
![]() |
||||
![]() |
||||
Inbound and Outbound Data File Encryption Using ERP Integration Service |
![]() |
|||
Display On-Account and Unapplied Receipts in the Transactions View |
![]() |
|||
![]() |
||||
![]() |
||||
![]() |
||||
![]() |
||||
![]() |
||||
![]() |
||||
![]() |
||||
![]() |
||||
![]() |
||||
Enhanced Attributes for Budgetary Control - Transactions Real Time Subject Area |
![]() |
|||
![]() |
||||
Enhanced Bank Statement Handling and Reconciliation Features |
![]() |
|||
![]() |
||||
![]() |
||||
![]() |
||||
![]() |
||||
![]() |
||||
Remittance Advice and Tokenization with Corporate Card Processing |
![]() |
|||
![]() |
||||
![]() |
||||
![]() |
||||
![]() |
||||
![]() |
||||
![]() |
||||
![]() |
||||
![]() |
||||
![]() |
||||
Assign Items Automatically to Standalone Selling Price Profiles |
![]() |
|||
![]() |
||||
Integrate Data from Enterprise Contracts and Project Billing |
![]() |
|||
![]() |
||||
Revenue Basis Data and Billing Data Import Template Improvements |
![]() |
|||
![]() |
||||
![]() |
||||
![]() |
||||
![]() |
||||
![]() |
||||
Usability Enhancements for Subledger Accounting - Journals Real Time Subject Area |
![]() |
|||
![]() |
||||
![]() |
||||
![]() |
||||
![]() |
||||
![]() |
||||
![]() |
||||
![]() |
||||
![]() |
||||
![]() |
||||
![]() |
||||
![]() |
||||
![]() |
||||
![]() |
||||
![]() |
||||
![]() |
||||
![]() |
||||
![]() |
||||
![]() |
||||
![]() |
||||
![]() |
||||
![]() |
||||
Common Technologies and User Experience
This section provides an overview of common features in Oracle Financials Cloud Release 13, which represent overall investments in technology and user experience that are shared across Financials products.
Auditing requirements are better supported by the addition of tracking columns in reporting.
Who columns have been added to OTBI subject areas for Payables Invoices and Expense Transactions in Release 13, allowing users to report on Created By, Last Updated By, Creation Date, and Last Update Date.
Reports can now include information about when transactions were created and modified and by whom for all the following entities in Financials:
| Payables Invoices * and Payments |
Receivables |
| Budgetary Control |
Cash Management |
| Intercompany |
Subledger Accounting |
| Common Dimensions (Ledger, Ledger Set, Legal Entity) |
Expenses * |
* New in Release 13
Steps to Enable
No steps are required to enable this feature.
Enhanced Integration Between Financials Cloud and EPM
The current integration between Financials Cloud and EPM Cloud applications has been enhanced to provide a more seamless integration experience. The updated integration allows users to pick the desired source ledger from Financials Cloud, set up a few simple mappings, and then push a button to bring the data into EPM Cloud applications.
Set up mappings between the Planning application and Financials Cloud General Ledger to write back Budgets from Planning to Financials Cloud.
This integration, which can be run manually or scheduled for a specific time, no longer requires manual steps in Financials Cloud and EPM Cloud. The updated integration also sets up the drill definition automatically, which eliminates errors that may be caused when manually defining a drill definition.
Security is integrated between EPM and ERP to allow users to access information across these applications without separate sign on.
Steps to Enable
No steps are required to enable this feature.
The ERP Object Attachment Service supports the automatic upload of attachments for Oracle ERP Cloud business applications. An attachment represents a collection of meaningful business information that is commonly captured as a separate file, text, or internet URL. Use Attachments to supplement and provide key additional information to enhance daily business operations and better track financials activities or events.
Business enterprises often require the capability to efficiently associate specific attachments with a particular business entity or collection of business entities. For example:
- Payables invoices may need to be associated with supporting documents such as duplicate invoices, payments, etc.
- Receivables transactions may need to be linked to customer-centric documents.
- Purchase orders may need supplementary files attached to indicate additional details related to specific goods or services procured or the nature of the overall purchase.
Steps to Enable
SECURITY CONSIDERATIONS
You must inherit the Load Interface Admin duty role ORA_FUN_FSCM_LOAD_INTERFACE_ADMIN_DUTY to the integration user.
For more information on the security considerations, see Oracle ERP Cloud Object Attachment Service.
Inbound and Outbound Data File Encryption Using ERP Integration Service
Data files can now be secured between Oracle ERP Cloud and on-premise, PaaS applications, and legacy systems. This ensures inbound or outbound data files are transmitted over the Internet securely to protect company sensitive information and financial transactions like journal entries, invoices, payments and bank records, data encryption is a critical and essential element in implementing your integrations with Oracle ERP Cloud.
This is supported by the ERP Integration Service that supports interfaces across Financials, Project Portfolio Management, Procurement, and Supply Chain Management. This service provides the ability to protect both inbound and outbound data files, in addition to SSL and Oracle Web Service Manager (OWSM) message protection policy over the internet.
The following diagram illustrates the File-Based Data Import (FBDI) import integration flow in the context of data encryption.

The following diagram illustrates the export integration flow in the context of data encryption (extracting data out from ERP Cloud).

Steps to Enable
PGP KEYS
Oracle ERP Cloud supports Pretty Good Privacy (PGP) unsigned encryption with 1024 key size. There are two types of encryption keys:
- Oracle ERP Cloud Key
- Customer Key
The Oracle ERP Cloud PGP public key is used to encrypt the data file and the respective private key is used by the import bulk data process to decrypt the data file before starting load and import process. The file stored in the content server, UCM, remains encrypted.
ERP Cloud uses a customer PGP public key to encrypt the extracted file and upload to UCM. Use the customer private key to decrypt the file in on-premise or PaaS systems.
MANAGING PGP CERTIFICATES
Certificates establish keys for the encryption and decryption of data that Oracle Cloud applications exchange with other applications. The Security Console is an easy-to-use administrative interface, accessed by selecting Tools > Security Console on the home page, or from the Navigator. Use the Certificates page in the Security Console functional area to manage PGP certificates..

GENERATE ERP CLOUD PGP CERTIFICATE
From the Certificates page, select the Generate option. On the Generate page, select the certificate format PGP and enter values appropriate for the format.
For a PGP certificate, these values include:
- An alias (name) and passphrase to identify the certificate uniquely
- The algorithm by which keys are generated (DSA or RSA)
- Key length – select 1024

Once the key is generated, export the public key to encrypt the FBDI data file.
EXPORT CUSTOMER PGP PUBLIC KEY
Follow these steps to export the public key:
- From the Certificates page, select the menu available in the row for the certificate to export or open the details page for the selected certificate and select its Actions menu.
- In either menu, select Export > Public Key.
- Select a location for the export file. By default, this file is called [alias]_pub.asc
IMPORT CUSTOMER PGP PUBLIC KEY
The customer public key is used by ERP Cloud to encrypt outbound files. The file is decrypted using the customer private key. Follow these steps to import the customer public key:
- On the Certificates page, select the Import button.
- On the Import page, select PGP and specify an alias (which need not match the alias of the file being imported).
- Browse for the public-key file, and then select Import and Close.

The Certificates page displays a record for the imported certificate, with the Private Key cell unchecked.
Key Resources
Refer to the following resources for further details on automating the bulk import process and bulk export process as well as encrypting data files:
- ERP Integration Services - Import Data
- ERP Integration Services - Export Data
- Inbound and Outbound Data File Encryption through ERP Integration Service
Oracle Financials Cloud offers an integrated financial management suite that is designed to automate, streamline, and manage financial processes end-to-end. It simplifies controls, increases productivity, and improves business decisions through a broad suite of capabilities for general ledger, accounts payable, accounts receivable, fixed assets, expenses, collections, and cash management, as well as centralized accounting, tax, payment, and intercompany engines.
Advanced Collections provides a comprehensive solution to manage day-to-day collection operations. Automation capabilities for the collection process enable collection agents to focus on work assigned to them and follow up on tasks. A collections agent can review customer information, record promises, submit payments, and request adjustments or disputes. Collections strategy management automatically identifies and applies a list of both automated and manual tasks to improve the collection experience for both customers and collections agents. Smart processes run in the background, providing accurate and up-to-date information to the collector.
Display On-Account and Unapplied Receipts in the Transactions View
The Transactions tab for customers provides an enhanced view displaying the on-account and unapplied receipts together with other types of transactions. This feature provides collection agents a more holistic view of delinquent customers.
To view the list of receipts, you can filter the transactions by Class or Receipt Date. Alternatively, you can use Query-by-Example (QBE) to search for a specific receipt.

Steps to Enable
No steps are required to enable this feature.
Assets simplifies fixed asset accounting tasks and automates asset management. Use Assets as a unified source of asset data from both Oracle Applications Cloud and external feeder systems to provide visibility into worldwide assets. Standard management tasks, such as asset additions, asset transfers, disposals, reclassifications, financial adjustments, and legacy data conversions can be streamlined with automated business flows. Standard accounting, operational, and registry reports are available for ease of reconciliation and analysis.
Alias Support for Key Flexfields in Assets
Reduce data errors and improve usability of asset flexfields by using aliases for asset key flexfield combinations, such as asset physical locations or asset categories. For example, you can create an alias named HQ to represent the physical location of your company's headquarters.
All the Assets transaction pages and spreadsheets now support aliases for asset key flexfields.
The following screenshot illustrates the feature and its benefits.

Expedite Asset Category selection in the Add Assets page
Steps to Enable
Navigate to the Manage Asset Key Aliases, Manage Location Aliases, or Manage Category Aliases pages in Functional Setup Manager to set up the aliases as required.
Use the Asset Leases feature to:
- Manage your finance and operating leases, comply with ASC 842 and IFRS 16 by creating right-of-use assets and lease liability, and handle the appropriate accounting.
- Calculate periodic interest expense for finance lease assets.
- Calculate periodic lease expense for operating lease assets.
- Generate and transfer invoices for periodic lease payments to Payables.
- Terminate an asset lease or any of its right-of-use assets after reviewing its impact on the liability balance.
- Change material details, such as lease term duration, or make payment schedule changes after reviewing their impact on the liability balance, or both.
The following screenshots illustrate the feature and its benefits.

Single View of Leases, Lease Payments, and Pending Lease Transactions

Captured Pertinent Lease Information
Enter the lease contract details such as the lease term, discount rate, lease classification, and payment schedule, or attach any documents such as the lease contract to your lease.

Liability and Lease Payments Tracked by Period, Interest and Invoice Due Dates
Generate the amortization schedule over the entire lease term and preview the amortization schedule before material changes.
The amortization schedule drives the schedule of lease payments, including the interest and principal amounts and lease liability balance.

Review Material Changes to Leases

Lease Termination (Planned or Unplanned) with Liability Impacts at Period End

Changed Financial Terms or Recurring Payments

Comprehensive Lease Inquiry Drilldown to Right-of-Use Assets and Their Amortization Schedules
Steps to Enable
- Allow leased assets for the asset book

- Confirm Manage Leases task appears for the book from the Assets Landing Page for the lease asset book.

- Review your leased asset categories ensuring the category type is Lease and Ownership is Leased.

- Review the lease accounts such as Asset Cost, Depreciation Expense and Depreciation reserve accounts. Assign the lease liability, lease clearing account, gain or loss on leased assets, lease interest expense for finance leases, operating lease expense for operating leases accounts.

- Setup the Payment Types Excluded from Liability and Payment Types Excluded from Cost from the Default Rules.

- Configure Lease Rules for the payment types

Payment Types Without Any Liability Impact

Payment Types Without Asset Cost Impact
- Configure payment types without impact on lease costs.
Tips And Considerations
If you are configuring an existing job role, confirm that the Fixed Asset Transaction Management Duty is assigned.
The two privileges added for Asset Leases to the above duty are:
- Manage Fixed Asset Leases
- Submit Fixed Asset Lease Reports
Key Resources
- Oracle® Fusion Applications Financials Implementation Guide, Release 13
Automatically Derive Depreciation Expense for Assets
Specify an asset's depreciation expense account be derived using the Subledger Accounting Transaction Account Builder by selecting the Prepare Additions Automatically action from the Assets page.
The following screenshot illustrates the feature and its benefits.

Define a base account by choosing your own account combination rule

Define segment level overrides for your base account

Edit Transaction Account Definition page

Assign the transaction account definition to the ledger
Steps to Enable
No steps are required to enable this feature.
Payables Invoice Details During Asset Conversions
Import invoice details for legacy asset additions using the File-Based Data Import spreadsheet templates.
The following screenshot illustrates the feature and its benefits.

Capture invoice details during asset conversions using the Mass Additions File-Based Data Import spreadsheet template
Similar improvements are available in the Additions Spreadsheet as well.
Steps to Enable
No steps are required to enable this feature.
Redesigned OTBI Subject Areas for Assets
Assets subject areas for depreciation and asset transactions have been redesigned to better support the creation of asset reports. Asset analysis functionality has been consolidated into two subject areas.
Fixed Assets – Asset Depreciation Real Time: The comprehensive asset depreciation subject area better supports Assets reporting.
Fixed Assets – Asset Transactions Real Time: The asset transactions subject area enables detailed reporting of any type of transaction, or major metrics (e.g. cost) can be aggregated to see the net impact over an asset's life.
The intuitive reorganization of all of the attributes allows both comprehensive and more rapid ad hoc reporting.
The following screenshot illustrates the feature and its benefits.

Expedite depreciation and transaction ad hoc reports using drag and drop of attributes from the redesigned subject areas
Steps to Enable
No steps are required to enable this feature.
Spreadsheet-Based Mass Detail Changes for Assets
Update asset descriptive details using a file-based data import template.
The following screenshot illustrates the feature and its benefits.

Expedite bulk changes to descriptive details in Excel using the Asset Descriptive Details File-Based Data Import template
Steps to Enable
No steps required to enable this feature.
Bill Management is an electronic bill presentment solution that reduces the cost of billing and collections, while improving overall customer service. By using Bill Management your company can extend the footprint of Oracle Financials Cloud solutions to your own customers, for business-to-business and business-to-consumer relationships. The feature provides self-service customer-led bill management through an intuitive mobile-enabled user experience that provides real time account review, dispute processing and online payments which are instantly reflected on the customer account.
Bill Management is an easy-to-use real time solution that provides customer account information such as account overview, transaction history, dispute processing, and ability to make online payments which are immediately reflected in the customer accounts.
ACCOUNT OVERVIEW
Use the Account Overview feature to review the customer account balances, manage outstanding transactions and credit memos. Use infotiles and keyword search criteria to search and view the related transactions.
Make payments using the existing customer bank account information, or create new bank account details.

REGISTERING EXTERNAL USERS
Using Bill Management registrations, Collections and Receivables managers can register and unregister any external user or customer accounts. A customer can create a contact for an account through either the Collections or Receivables Manage Customers process. An account contact with a valid email address is available for registration to Bill Management. In addition, register multiple users for the same account, or single user can be registered for multiple customer accounts.
- Navigate to the Setup and Maintenance work area.
- Search for the Manage Bill Management Registration task.

Steps to Enable
- Navigate to the Setup and Maintenance work area.
- Search for the Manage Receivables Lookups setup task.
- Search for the lookup type ARB_FEATURES on the Manage Receivables Lookups page.
- Add a lookup code BILL_MANAGEMENT to this lookup type and save the changes.

PRINT TRANSACTIONS
Only external users can review, print, and make payments to the transactions in Bill Management.
- Navigator to Scheduled Processes page.
- Run Print Receivables Transactions.
NOTE: You can only run the Print Receivables Transactions once for one customer account.
Parameters:
- Transactions to Print: Unprinted
- From Customer Account Number: enter_account_number
- To Customer Account Number: enter_account_number
Budgetary Control is a complete and integrated solution that provides organizations with advanced budget preparation, proactive control and monitoring of budget consumption, and robust inquiry and reporting. It enables public sector, higher education, and commercial organizations to manage budgets and spending with better visibility into commitments, obligations, and expenditures, and comply with legal reporting requirements.
Budgetary Control Year-End Carry Forward
Identify surplus funds and purchase orders to carry forward to the next budget cycle using the following Budgetary Control Carry Forward set of processes:
- Carry Forward Purchase Order Budgetary Control Balances process to identify open purchase orders with surplus funds for a given budget cycle and carry them forward to the next budget cycle.
- Carry Forward Funds Available process to carry forward unused budget amounts to the next budget cycle.
Steps to Enable
No steps are required to enable this feature.
Tips And Considerations
- Define control budgets for the next budget year that you want to carry forward to.
- Maintain an open status in the budget periods of the control budgets that obligation balances will be carried forward to.
Key Resources
- For more information on this feature, see Oracle ERP Cloud Budgetary Control Carry Forward, Doc ID 2208855.1, on My Oracle Support.
Enhanced Budgetary Control Processing and Reporting
The new Budgetary Control enhancements to budgeting, reporting, and product integration enable:
- Enforcement of budget consumption controls by specifying whether budgetary control validation occurs on the submission or approval of requisitions and purchase orders.
- Easily override insufficient funds failure for requisitions and purchase orders.
- Automate the creation of control budgets at the award and funding source levels, and integrate awards throughout the procure-to-pay flow.
- Implement budget management controls and encumbrance accounting in Oracle Self-Service Procurement through to Oracle Inventory Management, for internal transfers that are delivered to expense locations.
- Enhance budget balance inquiry and reporting by capturing comments and additional information if needed in user-extensible fields at the line item level on the Review Budget Balances page, and during budget import and budget adjustments.
- Expand OTBI budgetary control reporting using the new Budgetary Control Balances Real Time subject area, and the new requisition, purchase order, payables, and manual journal attributes in the Budgetary Control Transactions Real Time subject area.
Steps to Enable
Three of the features in this enhancement require setup steps. There are no specific steps to enable the other features.
BUDGETARY CONTROL AT SUBMISSION OR APPROVAL TIME
Set the budgetary control reservation point for requisitions and purchase orders in the Edit Budgetary Control and Encumbrance Accounting page. Select Submission to perform budgetary control when you submit the transaction, prior to approval. Select Approval to perform budgetary control on the transaction after it has been approved.

OVERRIDE INSUFFICIENT FUNDS FOR REQUISITIONS AND PURCHASE ORDER
In the Create or Edit Control Budget page, define control budgets with override rules for requisitions and purchase orders and assign users to approve the override of insufficient funds. Transactions requiring override for insufficient funds will be routed for approval to the appropriate user.

INTERNAL TRANSFER ORDERS
In the Edit Budgetary Control and Encumbrance Accounting page, open the Transaction Type Details window for the Requisitioning business function. Enable the Requisition for internal material transfer transaction subtype for budgetary control and encumbrance accounting to enable internal transfer orders.

In the Edit Budgetary Control and Encumbrance Accounting page, open the Transaction Type Details window for the Receiving business function. Enable for budgetary control the Internal expense transfer receipt and/or the Internal expense transfer without receipt subtype for the Receiving for internal expense transfer transaction type depending on the type of receipts being used for internal transfer orders.

The new Requisition for internal material transfer and Receiving internal expense transfer receipt transaction subtypes in the procure-to-pay business functions will default as not enabled. You must enable this subtype to enable budgetary control and encumbrance accounting for internal transfer orders.
Tips And Considerations
New features implemented for budgetary control validation will only apply to new transactions. Transactions previously validated will not be affected.
Receipt Accounting has seeded journal entry rule sets and event types for the new event class, Transfer Order Receipts. You can create custom journal entry rule sets for this new receipt type for the Accrual with Encumbrance Accounting subledger accounting method (SLAM).
Enhanced Attributes for Budgetary Control - Transactions Real Time Subject Area
New attributes are added to the Budgetary Control - Transactions Real Time subject area to enhance reporting on source transactions. The enhancements include new attributes for requisition header, requisition lines, requisition project information and requisition distribution amounts; purchase order headcount, lines, distribution amounts; payable invoice distribution information; and manual journals.
Steps to Enable
No steps are required to enable this feature.
New Budgetary Control - Balances Real Time Subject Area
A new Budgetary Control - Balances Real Time subject area is available to report budget balances. Users can report on budget, consumption, reservation category, available fund balances and control budget details.
Steps to Enable
No steps are required to enable this feature.
Cash Management is an enterprise solution for managing bank account activity and controlling cash positions. Get direct access to cash flow related transactions and automatically reconcile them to bank statement lines using Oracle’s patented methodology. Quickly analyze cash positions and forecast cash requirements through configurable dashboards, pages and reports, ensuring liquidity and optimal use of your cash resources.
Enhanced Bank Statement Handling and Reconciliation Features
Increase productivity and improve efficiency using enhanced bank statement handling and reconciliation features.
- Import non-standard bank statement formats more easily using new Excel spreadsheet upload capabilities.
- Access complete bank statement information from memo records and acknowledgments, and automatically reconcile based on all relevant data using descriptive flexfields.
- Attach documents and image files to bank statements for context and reference information.
- Create matching transactions and automatically reconcile bank statement lines directly from GL journal entries.
- Enjoy improved manual reconciliation, bank transfer and ad hoc payment capabilities, and enhanced support for regional and national standards and practices.
Steps to Enable
No steps are required to enable this feature.
Improve operational insight with extended cash forecasts for any number of days/weeks/months/years.
- Customize Smart View Wizards for any-duration cash projections via easy-to-use walkthroughs and instructions
Steps to Enable
Update your Smart View wizards per provided instructions.
Tips And Considerations
There is no practical limit to the amount of future information that can be retrieved from the ERP Financials database.
Treasury Management Integration
Integrate Treasury with ERP operations through Oracle's partnership with the leading Cloud Treasury applications, Reval.com.
- Leverage multipoint, bidirectional integration between Oracle and Reval for unified accounting, payments, and cash flows.
- Report on up-to-the-instant, combined ERP and Treasury information in both environments.
- Achieve true straight-through Treasury processing and integrate your Liquidity Planning, Deal Management, and Financial Risk Management activities with your ERP foundation.
Steps to Enable
Contact Reval.com and your Oracle Sales Representative for licensing and other information.
Key Resources
- https://www.reval.com/
Expenses streamlines and automates worker management of travel expenses. Workers can quickly enter expense reports anytime and anywhere with multiple entry options, including simplified online and spreadsheet entry options, as well as mobile entry for both the iPhone and Android. Configurable rules allow managers to enforce approval policies, per diem policies, and corporate expense policies for controlling enterprise spending. Oracle Expenses also supports corporate card transactions, travel integration with GetThere, and electronic image processing for faster reimbursement.
Enhanced Compliance with Entertainment Policies
Expenses has enhanced the spend controls for entertainment policies to help you better enforce policies. The entertainment expense category supports entertainment events with nonemployee attendees only, gifts to employees and nonemployees, employee team events, and events with both employee and nonemployee attendees.
The following capabilities are new:
- You can define rate limits for employee attendees. The limit is applied to each employee identified as an attendee for an entertainment expense.
- You can prevent employees from creating a new nonemployee attendee while entering an entertainment expense. This allows companies to maintain a preapproved list of attendees.
- Certain entertainment events are designed to include both employee and nonemployee attendees. You can mandate entry of employee and nonemployee attendee information for an entertainment expense. You can also control capture of additional required or optional information.
- Expenses, such as hotel, can be itemized to include entertainment expenses. Now you can add attendees to these itemized expenses.
Expense reports validate the required information and raise policy violations based on the configuration setup. Managers can review policy violations which are highlighted in the approval notifications. Expense reports with policy violations can be automatically selected for audit.
Steps to Enable
To define rate limits for employee attendees, perform the following steps:
- In the Setup and Maintenance work area, navigate to the Manage Policies by Expense Category page.
- Click the Create Policy button and select the Entertainment option.
- In the Create Entertainment Policy page, select the following in the Rate Definition section.
- Enable rate limit check box.
- Single instance limit check box.
- Rate currency radio button.
- In the Rate Determinants section, select the employee check box.
- Click the Save policy button.
- Click the Create Rates button to define the rate limits. You define the rate limits in the Employee table.
When you enter an expense report attached to this entertainment policy, the expense is validated against the rate limits configured in the Employee table.

Enforcing Employee Rates

Defining Employee Rates
To capture attendee information, perform the following steps:
- To prevent employees from creating nonemployee attendees, deselect the Enable Nonemployee Creation check box on the Create Entertainment Policy page.
- To require at least one nonemployee attendee, select the Require at Least One Nonemployee as Attendee check box.
- To require employee or nonemployee attendee information, select the Required option from the Attendee Type, Attendee Amount, or the Job Title choice lists.

Preventing Nonemployee Creation
To enable itemized expense types with entertainment category, perform the following steps:
- In the Setup and Maintenance work area, navigate to the Manage Policies by Expense Category page.
-
Create and activate an entertainment policy.
-
On the Manage Expense Report Templates page, assign entertainment policies to any entertainment expense types on the Policies tab.

Assigning Entertainment Policies
In expense entry, you can add attendees to entertainment expenses that are itemized on the Create Expense Item page by clicking the Attendees link.

Entering Attendees During Itemization
Improved Controls for Expedited Expense Reimbursement
Expenses has added new audit capabilities and provided additional configuration to expedite expense reimbursement and compliance with company policies. The key improvements include the following:
- You can restrict users to allocate expenses to cost centers only. This enables companies to prevent intercompany transactions for expense reporting.
- Previously, when you enabled terms and agreements, both the check box and the policy link were displayed in one link. Now, you can create terms and agreements text without a link to the policy. Alternatively, you can enable the policy link without the terms and agreements check box.
- You can mandate the capture of merchant and receipt details without enabling the selection of tax classification codes. This allows tax classification codes to be automatically populated based on the expense type.
- Two new capabilities have been added to expedite expense processing of globally mobilized employees and new hires. Globally mobilized employees are employees transferred to another location or on temporary assignment.
- Processing of expenses incurred before hire date. Previously, expense reports were not processed if they only contained expenses before hire date. You can now process these reports by enabling a profile option.
- Submission of expense reports from a previous assignment. When employees change work assignments, their assigned business unit may also change. When a change in business unit occurs, expenses that were incurred during the previous work assignment are not actionable from the Expense Items information tile in the Expenses work area. Only charges incurred during the current assignment are displayed in the Expense Items information tile.
You can use either of the two methods to submit the expenses from a previous assignment for reimbursement. You can select the applicable corporate card transactions from the Manage Corporate Card Transactions page and submit them in a new report or add to an existing report. Transactions incurred during previous assignments are identified in the page. Alternatively, you can edit a Saved or Withdrawn expense report, add the expenses from a previous assignment, and submit them. The Add Expense Items window is restricted to show transactions from the same business unit as the expense report.
- Auditors can add attachments to expense reports and cash advances in any status.
- After an expense report or cash advance audit is complete, auditors may receive supporting documentation or additional information pertinent to the audit. You can now attach these additional details even if the audit is complete.
- Companies that require both imaged and original receipts may use imaged receipts for audit and reimbursement and the original receipts for tax reclamation. In cases where employees email originals to their payables department and a central scanning service is used for creation of imaged receipts, the original receipt received date is the date when the imaged receipt is created. Expenses automatically populates this original receipt received date to save auditors time. We have added a new option to the Create Expense Report Receipt and Notification Rule page to capture the default check-in date preference.
- To process expense reports accurately, auditors need to know if the employee is still with the company. The Audit Expense Reports page and the Audit Cash Advances page display a message if the employee on the expense report or cash advance is no longer with the company.
- Previously, short-paid expense reports and expense reports already assigned to auditors could be audited only by the assignees. This restriction is now removed to expedite expense processing. Now any auditors in the corresponding business units can audit short-paid reports and reports in another auditor's queue. If, however, an auditor has requested more information for an expense report, that report can only be audited by the assigned auditor.
- Employees and managers sometimes ask auditors to return an audited expense report with errors, but not processed for payment to Payables. A new action Return Expense Report is added to the Audit Expense Report page to allow auditors to return audited expense reports to employees. Auditors can return the expense reports only when they are in Ready for Payment Processing status. When a report is returned, associated expense reports for card issuers, also called .1 reports, are removed and cumulative mileage calculation is recalculated when applicable.
Steps to Enable
RESTRICT EXPENSE ALLOCATION TO COST CENTERS
To restrict users to allocate expenses to cost centers only, perform the following steps:
- Assign the Override Expense Account Allocation privilege to applicable users.
The Override Expense Account Allocation privilege allows users to see the accounting segments in expense entry.
- Define the profile option EXM_DISABLE_COMPANY_SEGMENT and set the profile option value to Y.
To define the profile option, perform the following steps:
- In the Setup and Maintenance work area, navigate to the Manage Profile Options page.
- Click the Create (+) icon to create a new profile option.
- Enter the Profile Option Code value as EXM_DISABLE_COMPANY_SEGMENT.
- Select Site as the Level value.
- Select the Enabled and the Updateable check boxes.
- Save the profile option.
To define the profile option value, perform the following steps:
- In the Setup and Maintenance work area, navigate to the Manage Administrator Profile Values page.
- Search for profile option code EXM_DISABLE_COMPANY_SEGMENT.
- Set this profile option value to Y at the site level.
When both the profile option EXM_DISABLE_COMPANY_SEGMENT is set to Y and the profile option EXM_ALLOW_FULL_ACCT_OVERRIDE is set to Y, then the profile option EXM_ALLOW_FULL_ACCT_OVERRIDE takes precedence.
You can now view and update the cost center in expense entry as shown below. The Expenses mobile application also displays only the cost center field when this feature is enabled.

Expense Entry with Cost Center Enabled
CONFIGURE BUSINESS UNIT-SPECIFIC POLICY LINKS
Previously, the terms and agreements acceptance and the company policy link were linked together. Now you can enable terms and agreements and the corporate policy link separately and configure the policy link and the displayed text by business unit.
The predefined profile option ORA_EXM_TERMS_AGRMT allows you to define the default text for terms and agreements and any business unit-specific text. If you do not create any business unit-specific text, the default text appears for all business units.
To use this feature, perform the following steps:
- In the Setup and Maintenance work area, navigate to the Manage Standard Lookups page.
- Search for the lookup type ORA_EXM_TERMS_AGRMT.
- Create additional lookup codes and descriptions for the profile option ORA_EXM_TERMS_AGRMT. The description is displayed as the terms and agreements text.
- Navigate to the Manage Expenses System Options page to assign the text to the company or the business unit.
- Select Yes from the Enable Terms and Agreements choice list to enable the terms and agreements check box.
- Select the applicable lookup code from the choice list if you want business-unit specific terms and agreements text.
- Enter the URL to corporate policies in the Enable Corporate Policy URL field.
- Save the details.

Defining Lookup Codes

Selecting Business Unit-Specific Text
CAPTURE MERCHANT AND RECEIPT DETAILS WITHOUT TAX CODES
To hide tax classification codes from expense entry while capturing merchant and receipt details, perform the following steps:
- Navigate to the Manage Tax Fields from Setup and Maintenance work area. Select the business unit and enable the Display tax fields on expense report check box.
- Set the fields as Optional or Required based on your tax data requirements. Set the Tax Classification Code to Hidden.
- On the Manage Expense Report Templates page, assign tax classification codes for applicable expense types.
EXPENSE PROCESSING OF GLOBALLY MOBILIZED EMPLOYEES AND NEW HIRES
To allow processing of expenses before the hire date, perform the following steps:
- In the Setup and Maintenance work area, navigate to the Manage Profile Options page.
- Click the Create icon to create the new profile option EXM_ALLOW_PRE_HIRE_EXPENSE.
- Select Site as the Level value.
- Select the Enabled and the Updateable check boxes.
- Save the profile option.
To define the profile option value, perform the following steps:
- In the Setup and Maintenance work area, navigate to the Manage Administrator Profile Values page.
- Search for profile option code EXM_ALLOW_PRE_HIRE_EXPENSE.
- Set this profile option value to Y at the site level.
When the profile option does not exist or the profile value is set to N, the expense reports containing expenses before the hire date are rejected by expense reimbursement processing with rejection code EXPENSES_BEFORE_HIRE_DATE.
ATTACH DOCUMENTS AFTER AUDIT COMPLETION
This feature is available automatically.
DEFAULT RECEIPT CHECK-IN DATE
To default the original receipt received date, select the When imaged receipts are received option from the Default Original Receipt Package Check-in Date choice list on the Create Expense Report Receipt and Notification Rule page.
VIEW INACTIVE EMPLOYEE STATUS ON EXPENSE REPORTS AND CASH ADVANCES
This feature is available automatically.
AUDIT REPORTS ASSIGNED TO ANY AUDITORS
This feature is available automatically.
RETURN EXPENSE REPORTS AFTER AUDIT COMPLETION
This feature is available automatically.
Expenses mobile application has been enhanced to make it easy for you to submit expense reports, thereby allowing you to use your time effectively. You can now perform the following activities:
- You can use the new Itemize Expenses screen to manually itemize cash expenses and corporate card charges and upload them or submit them in a report. The option to itemize is available only when an expense type is set up as itemization Enabled or Required.
Touch the Itemize button to navigate to the Itemize Expenses screen. The total amount, itemized amount, and the balance are shown at the top of the screen for convenience. You can itemize an expense by touching the + icon. Then touch the default expense type and the date to change the expense type and date respectively. You can add additional details by drilling down to the itemized expense item. Mark any itemized expenses as personal by selecting the expense type Personal.
If an expense requires itemization or if the expense is partially itemized, then the error Itemization out of balance is displayed on the View Expense screen. You can see a summarized view of itemized expenses on the Add or Edit Expense screen.

- You can view receipt attachments in PDF and Microsoft Word while approving expense reports on Android devices. When you click to review the attachments, a PDF viewer or DOC viewer application, such as Adobe Acrobat or Polaris Office 5, is launched to display the documents. If you do not have a default application to view PDF and Word documents, then the page displays the View Document link. Touch the View Document link and the application presents available viewers. Choose the viewer that you want to use.
- Previously, contingent workers were not allowed to use the Expenses mobile application. This restriction is now removed. You must be set up as a contingent worker and assigned to the supplier who is your employer to use the Expenses mobile application. All entry capabilities are available for contingent workers.
- You can control the image size of the attachments on iOS devices when you upload or submit expense reports. The Settings screen now provides the option Image Size. The default is set to Medium. You can change the Image Size value to Large or Actual for better clarity.

Settings Screen
Steps to Enable
This feature is automatically available when you download the latest Expenses mobile application from Apple's AppStore or Google's PlayStore.
Tips And Considerations
- For contingent workers to access the Expenses application, the worker must be defined in the application as a contingent worker and associated with a supplier.
- To itemize expenses on the mobile application, the expense type must be set up with itemization Enabled or Required.
Remittance Advice and Tokenization with Corporate Card Processing
To enhance security and to use predefined remittance advice formats, Expenses now supports the upload of tokenized card numbers for American Express and Visa files, creation of remittance advice compliant with the Global Remittance Utility from American Express, and PGP encryption to receive encrypted corporate card transaction files. Additionally, companies can prevent employees from updating the merchant information on the card charges.
Steps to Enable
SUPPORT FOR TOKENIZED AMERICAN EXPRESS GL1025 FILES AND GLOBAL REMITTANCE UTILITY
To enable tokenization for American Express GL1025 files and to generate remittance advice compliant with the Global Remittance Utility (GRU), perform the following:
- In the Setup and Maintenance work area, navigate to the Manage Corporate Card Programs page and select the following details:
- American Express from the Card Brand choice list.
- AMEX GL1025 from the File Format choice list.
- Select the File contains tokenized numbers check box.
- On the Create Company Account page, enter details for the Load Number and the Book Number fields.
- Save the details.
When tokenization is enabled, the Upload Corporate Card Transactions process recognizes that the file contains token numbers instead of valid card numbers and processes them accordingly. There is no change to the upload process.
SUPPORT FOR TOKENIZED VISA VCF4 FILES
To enable tokenization for Visa VCF4 files, perform the following steps:
- In the Setup and Maintenance work area, navigate to the Manage Corporate Card Programs page and select the following details:
- Visa from the Card Brand choice list.
- VCF4 from the File Format choice list.
- Select the File contains tokenized numbers check box.
- Save the details.
PGP ENCRYPTION
Expenses now supports upload of Visa, MasterCard, and Diner’s Club corporate card transaction files with PGP encryption. To enable PGP encryption, perform the following steps:
- Create a PGP encryption certificate with an alias EXM_PGP_KEY.
- Sign in with the IT Security Manager role.
- From the springboard, navigate to Tools -> Security Console.
- Select the Certificates tab.
- Enter the certificate details as follows:
- Certificate Type: PGP.
- Alias: EXM_PGP_KEY. The Alias must be exactly as specified here.
- Passphrase: Enter a password. Store the password in a safe location. If you need to delete this certificate in the future, the password is required.
- Key Algorithm: Select the algorithm that you want to use.
- Key Length: Select the length that you want to use.
- Click the Save and Close button.
- Export the certificate and use the certificate to encrypt files between you and your card issuer.
DISABLING MERCHANT NAME UPDATE ON CORPORATE CARD TRANSACTIONS
To disable merchant name update on corporate card transactions in expense entry, define the profile option EXM_DISABLE_CC_MERCHANT_NAME and set the profile option value to Y.
To define the profile option, perform the following steps:
- In the Setup and Maintenance work area, navigate to the Manage Profile Options page.
- Click the Create (+) icon to create a new profile option.
- Enter the Profile Option Code value as EXM_DISABLE_CC_MERCHANT_NAME.
- Select Site as the Level value.
- Select the Enabled and the Updateable check boxes.
- Save the profile option.
To define the profile option value, perform the following steps:
- In the Setup and Maintenance work area, navigate to the Manage Administrator Profile Values page.
- Search for profile option code EXM_DISABLE_CC_MERCHANT_NAME.
- Set this profile option value to Y at the site level.
General Ledger is a comprehensive financial management solution that provides highly automated financial processing, effective management control, and real-time visibility to financial results. Its unique reporting platform, natively built on top of a multidimensional data model, allows you to report and analyze financial results in real time to help you make better decisions faster. General Ledger’s extensive spreadsheet integration is comprehensive; you can configure your enterprise structures, such as your chart of accounts, hierarchies, accounting calendars, ledgers, legal entities, and business units. You can also upload high volumes of journals and budgets as well as report and analyze results from the efficiency of a spreadsheet.
Clearing Accounts Reconciliation
Clearing accounts reconciliation offers sophisticated automatic and manual methods to group, match and reconcile related 'in' and 'out' journal lines that no longer contribute to an account's ending balance. Resources can instead be deployed wisely towards analyzing those unreconciled journal lines that are both relevant and responsible for the buildup of the ending balance in a clearing account. This feature helps to shorten your period close cycle where account reconciliations are critical activities. Define reconciliation types that represent reconcilable clearing accounts (for example, asset clearing, accounts payable accrual, unbilled receivables) and their associated reconciliation rules, in one central setup location. Enter journal lines with reconciliation references to automatically reconcile them with minimal user intervention and enhanced productivity. Use tolerances when performing manual reconciliation, to further enhance the success rate of journal lines getting reconciled. You can correct previous reconciliations by subsequently reversing them. Run reconciliation reports and perform inquiries to retrieve and analyze reconciled and unreconciled journal lines.
The following steps illustrate the feature and its benefits:
- Create reconciliation types to mirror the reconcilable clearing accounts and their associated reconciliation rules.

Reconciliation Type Defined at Chart of Accounts Level
- Enter the reconciliation reference in the Journal Lines section, as you create clearing account journals. Post the journals. Configure subledger accounting rules to automatically populate reconciliation references in subledger journal lines. Upload and import clearing account journal lines containing reconciliation references into GL, using spreadsheet-based methods (file-based data import, Oracle ADF Desktop Integration).

Reconciliation Reference on a Journal Line

Example of Another Clearing Account Journal with the Same Reconciliation Reference
- Run automatic reconciliation.
Navigate to > General Accounting > Journals > Clearing Accounts Reconciliation > Reconcile Clearing Accounts Automatically, or Navigate to > Tools > Scheduled Processes > Reconcile Clearing Accounts Automatically.

Automatic Reconciliation Processing Page

Automatic Reconciliation Execution Report
- Review reconciliation results.
Review the journals. Note also that you cannot reverse a journal that contains a reconciled journal line, unless the original reconciliation has first been reversed. The Reversible Detail column on the Manage Journals page provides this information.

Reversible Detail Information on a Journal
- Drill down on the first journal in the row to view the reconciliation details.

Reconciliation Details on a Reconciled Journal Line
- Incorrect reconciliations can be corrected by reversing reconciliation.
Navigate to > General Accounting > Journals > Clearing Accounts Reconciliation > Reverse Reconciliation to retrieve one or more reconciliation groups and the underlying reconciled clearing account journal lines. Select the check box to the left of the reconciliation group and click Reverse Reconciliation to complete the reverse reconciliation process. The reversed reconciled journals will go back to the overall pool of unreconciled journal lines. These journals can be reconciled again using the automatic or manual reconciliation process.

Reverse Reconciliation Page
- Perform a manual reconciliation.
Navigate to > General Accounting > Journals > Clearing Accounts Reconciliation > Reconcile Clearing Accounts Manually. Select journals by checking the boxes displayed on the left of the journal line records. Click Reconcile to complete the manual reconciliation.

Manual Reconciliation Page
- Reports
RECONCILED TRANSACTIONS REPORT
The Reconciled Transactions report provides details of clearing account journal lines that have been successfully reconciled by both automatic and manual reconciliation processes.

Process Details for Reconciled Transactions Report

Example of Reconciled Transactions Report
UNRECONCILED TRANSACTIONS REPORT
The Unreconciled Transactions Report lists all unreconciled clearing account journal lines that have been rejected by either automatic or manual reconciliation processes, as well as those lines that have not yet been subjected to reconciliation. The sum of all the unreconciled lines should typically be equal to the closing balance of a clearing account.

Process Details for Unreconciled Transactions Report

Example of Unreconciled Transactions Report
Steps to Enable
Both the ledger and natural account segment values that are subjected to reconciliation, must be enabled for clearing accounts reconciliation.
- Select the Enable Clearing Accounts Reconciliation option in the Reconciliations section on the Specify Ledger Options page.
- Set the Reconcile attribute of the natural account segment values, that are subjected to reconciliation, to YES on the Manage Values page.
- Run the Inherit Segment value Attributes process to subsequently update existing account combinations with the changes to the Reconcile attribute on the natural account segment values.
Once the previous steps have been completed, you can navigate to the Manage Clearing Accounts Reconciliation task. On that page, you can view and manage existing reconciliation types. Click the Add (+) icon to create reconciliation types and their associated rules, as required.
Tips And Considerations
- To easily distinguish reconciliation types on processing pages, add a suffix with the name of the chart of accounts or ledger to reconciliation type names.
- Before reversing clearing account journals, first perform a reverse reconciliation on the already reconciled journal lines. Use the Reversible Detail column on the Manage Journals page to understand why a clearing account journal cannot be reversed.
- Run the Enable Journal Lines for Clearing Accounts Reconciliation process to make posted historical journals eligible for clearing accounts reconciliation. The process updates journal lines that have neither an entered reconciliation reference nor a ledger that was previously enabled for reconciliation prior to posting the journals.
- Users must be assigned the Manage Clearing Accounts Reconciliation Setup privilege to set up and manage reconciliation types and their associated reconciliation rules. The predefined job roles of Financial Applications Administrator, General Accounting Manager, and General Accountant have this privilege assigned by default, either through the General Accounting Functional Administration Duty or the Period Close Management Duty. The Reconcile Clearing Accounts and Run Clearing Accounts Reconciliation Reports privileges, through the Period Close Management Duty, provide access to reconciliation processing pages and reconciliation reports, respectively. The predefined job roles of General Accounting Manager and General Accountant have these privileges assigned by default.
The General Ledger journal and account analysis reports list journal entries and account balances. In Release 13 the report extracts have been enhanced to include reconciliation information for clearing accounts.
The data model now includes the reconciliation date, reconciliation group, reconciliation reference, and reconciliation status attributes.
You can customize BIP templates of the following reports to include clearing account reconciliation information:
- Account Analysis for Contra Accounts Report
- General Ledger Account Details Report
- General Ledger Journal and Balance Report
Steps to Enable
The setup of the clearing accounts reconciliation is described in What’s New document, Clearing Accounts Reconciliation section.
Key Resources
- General Ledger Reporting Topical Essay
- What’s New Clearing Accounts Reconciliation section
Enhanced error reporting of journal posting issues helps users resolve issues quickly and independently.
- You can now search for all journals with errors on the Manage Journals user interface instead of selecting a specific error for the Batch Status field.

- The improved posting execution report now shows you the journal error with details to enable you to resolve posting issues quickly. For example, if there is an issue with the retained earnings account, the account and the issue are specified in the error.

Steps to Enable
There are no steps needed to enable this feature.
Payables captures invoice information seamlessly through integration with the latest imaging technology and reduces the time spent on invoice entry resulting in faster throughput. Payables enhances user productivity with Excel integration for invoice creation using Oracle ADF Desktop Integration. The Payables landing page and work areas provide a central location for users to perform tasks and monitor activities that require attention.
Deferred Expenses (multiperiod accounting) allows you to create entries across more than one period for a single accounting event. For example, expenses incurred on annual maintenance contracts for equipment and rent paid in advance could be deferred and recognized across multiple GL periods. The entries would accrue based on the number of specified accounting periods.
Steps to Enable
There are no steps necessary to enable this enhancement. When users enter a multiperiod accounting start and end date on the invoice system will automatically consider it for multiperiod accounting.
Tips And Considerations
- The seeded multiperiod accounting rules use the proration formula based on number of periods. You would need to customize the rules if you do not want to use proration based on periods.
- Multiperiod accounting entries will be generated only after the multiperiod invoice is accounted in final mode.
- Its always advisable to run the Multiperiod Accounting Program as part of your period close process after all the Payables transactions are entered, accounted and transferred to General Ledger.
The Duplicate Invoice Check is an additional feature that supplements the existing invoice number check to find potential duplicate invoices. You can identify invoices during the entry process that may have the potential to be duplicates based on the combination of supplier, invoice type, invoice amount, invoice currency, and invoice date attributes. During invoice creation you are alerted to a potential duplicate invoice being entered by a warning message. These alerts are maintained at the invoice level as references for future audit purposes.
Steps to Enable
You must create and enable the lookup type and lookup code to use this feature.
- Standard Lookup Type: ADD_DUPLICATE_INV_CHECK
- Lookup Code: DUPLICATE_INVOICE_CHECK.
Tips And Considerations
- The feature only checks for standard and prepayment types of invoices.
- The feature does not check the invoice number as an attribute to identify potential duplicate invoice.
- The feature does not perform a check on auto generated invoices such as: pay on receipt, pay on use, intercompany, and debit memo invoices.
The Supplier Balance Aging Report enables you to generate a supplier aging report based on a specific date. The report only considers the invoices that are accounted for in Payables and transferred to the General Ledger. Aging buckets for invoices are defined in the aging template. Invoices that do not fit into any of the defined aging buckets are listed in a new residual bucket. This ensures that the balance in the aging report matches up with the balances in the Payables Trial Balance Report.
Steps to Enable
There are no steps necessary to enable this enhancement. This report is controlled by the existing privilege Submit Payables Invoice Aging Report which also provides access to the existing Payables Invoice Aging Report. This report can be submitted from Scheduled Processes.
Receivables provides a comprehensive solution for running day-to-day accounts receivable operations. It includes services for customer credit management, billing, and payment activities, revenue recognition and adjustments, reviewing receivable balances, and reconciliation to the general ledger. Receivables provides SmartReceipts, an automated cash application solution that is unique in the industry. Role-based work areas for Billing and Accounts Receivable provide vivid, real-time displays of transaction and customer account information. You can actively monitor all of your receivables events and drill down to details using the sophisticated and easy-to-use reporting tools.
Ability to Unapply Standard Credit Memos from Invoices
- Use the Unapply Standard Credit Memo feature to search for and unapply standard credit memos.
- You can now unapply a standard credit memo from the Manage Credit Memo Applications page.
- When you unapply a standard credit memo, the following actions take place:
- Removes all debit items from the credit memo.
- Reverses the accounting entries for the credit memo.
- Converts the standard credit memo to an on-account credit memo.
- Reverts the invoice to an open debit item.




The Unapply Standard Credit Memo feature:
- Simplifies the unapplication process for standard credit memos that already existed for on-account credit memos.
- Provides a single user interface to manage both standard and on-account credit memos.
Steps to Enable
There are no steps to enable the Unapply Standard Credit Memo feature. The feature is available with your Receivables installation.
You may need to review the setting of the Invoice Accounting For Credit Memo profile option:
- If this profile option is set to Yes, you do not need to enter a Receivable account for Credit Memo transaction types.
- If this profile option is set to No, then you must enter a Receivable account for Credit Memo transaction types.

Credit Management provides the information and tools to monitor and evaluate the credit worthiness of customers and make informed credit decisions. With a wealth of timely internal and external data, you can balance growth with financial stability by tailoring credit policies to your business needs and market conditions. As part of the Oracle Financials Cloud Credit-to-Cash solution, the Credit Management feature helps to improve cash flow, increase billing efficiency, optimize customer relationships, and instill corporate and fiscal discipline.
This feature provides rich and easy-to-use credit management capabilities in the following four areas:
- Comprehensive credit profiles and policies
- Streamlined credit review process
- Effective management of credit review lifecycle
- Flexible scoring models and third-party integration
1. COMPREHENSIVE CREDIT PROFILES AND POLICIES
Customer profiles and customer account profiles now support a full list of credit-related attributes: Credit Analyst, Credit Review Cycle, Last Review Date, Next Review Date, Credit Classification, Credit Limit, Credit Currency, Tolerance, Risk Code, Credit Rating, Credit Hold, Include in Credit Check, Conversion Rate Type, and Expiration Offset Days.
You can choose to maintain these credit attributes in customer profiles or customer account profiles, or both. The values set in a customer profile by default apply to all accounts of the customer. If necessary, you can set different values on individual customer account profiles. Most importantly, the credit limit of a customer account defines the total credit that this one account can consume; the credit limit of a customer defines the total credit all of its accounts can consume. Setting the credit profiles for customers or customer accounts is the prerequisite to most credit management functionality, including credit checking, periodic credit review generation, and auto-assignment of credit analysts.
You can set or update these attributes using either the Manage Customers page or the Customer Import spreadsheet (FBDI). Most of these attributes can also be defaulted based on the Receivables customer profile classes.

2. STREAMLINED CREDIT REVIEW PROCESS
You can conduct credit reviews on a customer or customer account. Each review is represented by a credit case folder. Depending on the process, credit case folder creation is either automatic or manual.
- Credit case folders created due to credit checking failure: When a customer or customer account fails a credit check, and there is no active case folder for this customer or customer account, a new case folder is created automatically.
- Credit case folders created based on periodic review cycle: The periodic review process creates new credit case folders for customers that are due for periodic reviews, based on the Credit Review Cycle, Last Review Date, and Next Review Date settings in the customer or customer account profiles.
- Credit case folders created manually: To handle any ad-hoc credit review requests, credit analysts can create credit case folders on the Credit Reviews page.

Use the Manage Credit Case Folder Templates setup task to define credit case folder templates to capture the default scoring model and the data points to include in a case folder. When a case folder is created automatically, a template is selected based on the credit classification of the customer or customer account and the review type (such as a periodic review). The template scoring model and data points are applied to the case folder accordingly. Each case folder is also automatically assigned a credit analyst based on the Credit Analyst setting in the customer or customer account profiles.
3. EFFECTIVE MANAGEMENT OF CREDIT REVIEW LIFECYCLE
The new Credit Reviews work area provides credit analysts and credit managers with the necessary tools to review and manage credit case folders. From the work area landing page, you can search case folders, view high-level information about the case folders, and take actions such as creating a new case folder, reassigning case folders to another analyst, and closing case folders. Predefined default searches are provided for credit analysts and credit managers to help manage their work queue.

You can drill down to the case folder details page, which displays all the necessary information for a credit review:
- The main information in any case folder includes a list of summary and high-level attributes, the data points displayed based on the template, and the calculated credit score. You can view how the credit score is derived based on the scoring model and the data point values. When the credit score cannot be calculated due to missing data point values, you can enter the data point values and re-calculate the score.
- You can create and edit recommendations, a set of predefined actions that Receivables will implement automatically when the case folder is approved. Examples include setting a new credit limit, and adjusting the credit classification for the customer or customer account.
- You can also view the approval history of the case folder. The history includes records of when and by whom an approval or rejection took place.
The available actions in the Actions menu are:
- Refresh Data: Retrieves the latest values for all data points and recalculates the credit score.
- Approve: Opens a secondary window to either specify the next approver or to approve the case folder.
- Reject: Rejects a case folder.
- Request for Information: Updates the case folder status and returns it to the credit analyst's work queue.
- Withdraw: Withdraws a case folder that was pending approval.
Integration with Oracle Social Network (OSN), attachments, and notes are all available on case folders to assist credit analysts with their daily tasks.


4. FLEXIBLE SCORING MODELS AND THIRD-PARTY INTEGRATION
You can define credit scoring models using the Manage Credit Scoring Models setup task. Scoring models are used to calculate credit scores based on the values of the set of data points you select. The Credit Management feature provides commonly-used data points in categories that include Aging, Billing and Payments, Business Information and Credit, Financial Data, and References. Values of the aging and billing data points are derived automatically based on data in Receivables Cloud. Values for other data points can be entered manually or imported from third-party sources using Credit Data Import. Credit Data Import uses the standard file-based data import (FBDI) technology, and provides an Excel spreadsheet for uploads.
Steps to Enable
SECURITY
The new job role Credit Manager grants access to all credit management functionality. You can assign this role to your credit analysts and managers. Alternatively, you can create customized roles using certain credit management privileges to suit the needs of your Credit department.
FEATURE ENABLEMENT
Follow these steps to enable the Credit Management feature:
- Navigate to the Setup and Maintenance work area.
- Search for the setup task Manage Receivables Lookups.
- On the Manage Receivables Lookups page, search for the AR_FEATURES lookup type. (If the lookup type AR_FEATURES does not exist, create it first using the setup task Manage Standard Lookups.)
- Add a lookup code AR_CREDIT_MGMT to the AR_FEATURES lookup type and save the changes.

SET UP CREDIT SCORING MODELS
Follow these steps to define credit scoring models:
- Navigate to the Setup and Maintenance work area.
- Search for the setup task Manage Credit Scoring Models. You can also search for the task list Define Credit Management Configuration. This task list contains two tasks: Manage Credit Scoring Models and Manage Credit Case Folder Templates.
- On the Manage Credit Scoring Models page, click the Add icon to go to the Create Credit Scoring Models page.

- On the Create Credit Scoring Model page, enter the scoring model details and save the changes.

SET UP CREDIT CASE FOLDER TEMPLATES
Follow these steps to define credit case folder templates:
- Navigate to the Setup and Maintenance work area.
- Search for the setup task Manage Credit Case Folder Templates. You can also search for the task list Define Credit Management Configuration. This task list contains two tasks: Manage Credit Scoring Models and Manage Credit Case Folder Templates.
- On the Manage Credit Case Folder Templates page, click the Add icon to go to the Create Credit Case Folder Template page.

- On the Create Credit Case Folder Template page, enter the case folder template details and save the changes.

- Use the E-Mail Delivery of Statements feature to automatically deliver statements directly to customers using e-mail. Using e-mail delivery expedites the delivery of statements to customers and reduces costs by omitting postal delivery of customer statements. Additionally, you help customers reduce costs by having an appointed contact receive the statements directly.
- The existing Consolidated Statement feature consolidates billing activity across customer sites into a single statement for the customer account. E-Mail Delivery of Statements automatically supports this feature by sending the consolidated statement to the designated statement site.

- The Create Customer Statements program has been enhanced to automatically e-mail statements as attachments to the designated customer contacts. You can now define outbound parameters, such as your company e-mail address and reply-to address, and create unique text for the body of the e-mail for each organization receiving statements via e-mail.
If the e-mails to customers cannot be successfully delivered, the Reply-to E-Mail address specified under Receivables System Options will receive returned e-mails. The user who monitors that e-mail inbox can resend the e-mails from the local e-mail client. For this reason, it is important to set up Reply-to E-Mail correctly.
Alternatively, the user who monitors the status of scheduled processes can perform the resend. If e-mail delivery fails for any reason, the detailed output for the process will display a failure status. Clicking the Send icon will invoke a dialog to send the e-mails again without having to re-submit the scheduled process Create Customer Statements. The user only needs to enter the To, Reply-to, Subject, and the e-mail message text again.

- A statement is sent to customers in a timely manner using e-mail, and customers can download and view the statements at their convenience.

Steps to Enable
- To use the E-Mail Delivery of Statements feature, fill in the information under the Statement Delivery Using E-Mail section for the applicable business unit in the Billing and Revenue tab of the Receivables System Options page.
For each organization that sends statements via e-mail:
- Specify the organization name, e-mail address, and reply-to e-mail address.
- Create the unique subject text and indicate whether to include the business unit and statement date in the subject.
- Customize the body text specific to each of your business units.
This information is included in the e-mail to the customer, along with the statement, when you run the Create Customer Statements process for this business unit.

- In the profile class assigned to each applicable customer, you must set the Statement Preferred Delivery Method field to E-Mail in order for customers to receive statements using e-mail.
- For existing customers, you can update the profile class to this option, and reapply the profile, thereby updating all customers using this profile.

- You can also update the profile on specific customer accounts or sites that choose to receive e-mailed statements.

- In the Customer Contact Point section of the Manage Customer page, you must enter the contact point information for each applicable customer. The Contact Point Type designates the contact’s e-mail address for receiving documents. The Contact Responsibility Type specifies the type of document; in this case, select the responsibility type of Statements for e-mail delivery of customer statements.
- If multiple contacts should receive a copy of the statement, then be sure each contact has an e-mail address and the responsibility of type Statements

Assign Items Automatically to Standalone Selling Price Profiles
You can now assign items to your standalone selling price profile and upload standalone selling price values in one step using the Create Standalone Selling Prices spreadsheet:
- Review default data from the standalone selling price profile, such as the effective period and pricing dimensions.
- Add the required item assignments and their standalone selling prices to the spreadsheet.
- Upload the spreadsheet into Revenue Management.
The following screenshots illustrate this feature and its benefits.
Automatically assign items to the standalone selling price profile through the Create Standalone Selling Prices spreadsheet.

Edit Standalone Selling Price Profile User Interface
In the screenshot above the installation charge has not yet been assigned to a standalone selling price profile.

Create Standalone Selling Prices Spreadsheet
In this example, a new item called Installation Charge POTS will be assigned to the standalone selling price profile along with a standalone selling price.

The item Installation Charge POTS is added along with its standalone selling price, and then is uploaded to Revenue Management for processing.
Steps to Enable
No steps needed to enable this feature. Enabled by default.
Tips And Considerations
- It is assumed that item assignment in large volumes is more appropriate during an initial implementation when the standalone selling prices are usually uploaded via spreadsheet integration (and not calculated by Revenue Management).
- If at a later stage you need to perform item assignment ONLY, you must manually enter the item assignments through the Manage Standalone Selling Price Profile page.
- The Create Standalone Selling Prices spreadsheet integration enables item assignments with defaults.
- When you upload standalone selling prices using the Create Standalone Selling Prices spreadsheet, the upload process adds the default attributes to the item assignment. If you need to change these default attributes, you must use the Manage Standalone Selling Prices page.
Contract Revision Classification - Revision Intent Type
The ASC 606 and IFRS 15 accounting standards require entities to distinguish between revisions to contract data that reflect estimation accounting and those that reflect true contract modifications, because the standards' disclosure requirements require the entity to make specific disclosures on contract modifications. In other words, entities must distinguish between these two categories of revision:
- Variable Consideration Estimation Correction also referred to as 'Estimate Correction'. Estimate Corrections are due to contract updates where the organization made an estimate at inception for terms such as price, quantity or contingency clauses so that they could accrue the performance obligation, and are now truing up that initial estimate.
- Contract Modification. Contract Modification is a contract update where the organization and their customer agreed to a change in the scope or price of the contract, such as purchasing additional goods or services not originally agreed.
In support of the reporting requirement, Revenue Management has introduced the Revision Intent Type. Revision Intent Type provides the ability to capture the intent from upstream source systems or automatically defaulting a revision classification assignment when processing contract revisions or manually assigning the classification using the Manage Customer Contracts page.
For organizations whose upstream source systems enable you to assign and provide the revision classification for contract revision lines, Revenue Management added a new attribute called 'Revision Intent' to support the capture and correction of the Revision Intent Type within the Revenue Basis Data Import File Based Data Import (FBDI) and the Correct Source Document Error spreadsheet integrator.

Revenue Data Basis Import FBDI Worksheet
For organizations where users are not able to assign a revision classification in the upstream source systems, Revenue Management provides the ability to systematically assign a default revision classification to the revision line based on the source of the line in the Manage Source Document Types page.

Manage Source Document Types
In the event the source system-originated revision intent or default assignment of the revision classification needs to be updated, Revenue Management provides the ability to change the classification for the line using the Manage Customer Contracts page.

Edit Customer Contract - Line Reference Details
The Revision Intent has also been enabled as a source to use to derive custom Subledger Accounting rules for Revenue Management.
Use the Revision Intent source as a condition:

Create Journal Line Rule - Source
Navigator > Setup and Maintenance > Implementation Projects
- Search for Financials; Click on Financials IP.
- Expand Financials in the search results table.
- Scroll down and expand the task Define Revenue Management > Define Subledger Accounting Rules > Define Subledger Accounting Methods > Manage Journal Line Rules.
- Go to the task 'Manage Journal Line Rules' and click ‘+’ to create a new rule.
- Provide the details in the header.
- In the Conditions tab, add the source 'Revision Intent at Contract Level'.
Create Journal Line Rule - Conditions
- Define a condition using the Revision Intent and validate the rule.
- Attach the rule to the Journal Entry Rule Set.
The Revision Intent source can also be used in a similar way in the Description or the Account Rule.
Steps to Enable
No steps are required to enable this feature.
Integrate Data from Enterprise Contracts and Project Billing
You can now import contract data from Enterprise Contracts and Project Billing Cloud to Revenue Management Cloud to perform iterative modeling.
Use Revenue Management to:
- Import, identify, create, value, and allocate accounting contracts and performance obligations.
- Recognize revenue at a point in time or over time.
- Account performance obligations to ensure compliance with IFRS 15 and ASC 606.
- Import contract revisions from Enterprise Contracts and Project Billing as contract modifications, which are reallocated and re-accounted in Revenue Management.
- Import events from Enterprise Contracts and Project Billing to record satisfaction events and book revenue in Revenue Management.
The following screenshot illustrates this feature and its benefits.

Manage System Options for Revenue Management
For integration with Enterprise Contracts and Project Billing, enable the source document type Oracle Fusion Contracts for the required ledger and provide the start date to extract data.
Steps to Enable
No steps are required to enable this feature.
Tips And Considerations
In the Manage System Options for Revenue Management page you must provide the start date of integration of Enterprise Contracts and Project Billing Cloud sales data with Revenue Management. You'll need to identify the retrospective adoption approach your organization chooses and take that into account when considering the start date for historical source data to interface to Revenue Management.
- This is an important decision point because the start date will be disabled after the first extraction of data into Revenue Management.
- All contract data which is created on or after the start date will be interfaced to Revenue Management.
Process Historical Data from Oracle EBS and Oracle Cloud
Import historical data from Oracle E-Business Suite and Oracle Enterprise Resource Planning (ERP) Cloud into Revenue Management Cloud to support iterative modeling during the transition period. Import historical revenue basis and billing source data that was created on or after 01 Jan 2014.
During the transition period you can integrate the historical source document data into Revenue Management to use for iterative modeling and comparative analysis. Historical data import helps ensure that accounting contracts are properly created, valued, and allocated, and that the appropriate accounting entries are generated.
Revenue Management uses the historical billing data to generate the conditional accounting that reduces balances for contract liabilities, contract assets, and contract discount liabilities. Revenue Management imports all subsequent contract revisions that are applied to the historical data in Oracle E-Business Suite and Oracle ERP Cloud.
Steps to Enable
No steps are required to enable this feature.
Tips And Considerations
In the Manage Revenue System Options and EBS AR System Options pages you have to provide the start date of integration from various sources.
- Note that you cannot interface any contracts which are created before 01 Jan 2014.
- You will need to consider the retrospective adoption approach your organization chooses when assessing the start date for the historical source data data import into Revenue Management.
- It important to decide how far back to integrate source data to support the iterative modeling for retrospective adoption.
Revenue Basis Data and Billing Data Import Template Improvements
The column descriptions in the Revenue Basis Data Import and Billing Data Import File-Based Data Import (FBDI) templates have been improved to help you enter the correct information that is required for each data column.
Steps to Enable
There are no steps necessary to enable this feature.
Reference Information for Contracts and Obligations
You can now automatically populate the Contract or Performance Obligation Reference field by utilizing the Copy to Reference and Reference Prefix option. Within each identification rule, you can select the matching group attribute with or without a descriptive prefix that is to be copied into the Reference field on the contract, performance obligation, or both.

Contract Identification Rule

Create Performance Obligation Identification Rule
When you select Copy to Reference for a grouping attribute in the rule, the value of the grouping attribute is populated in the Reference field on the customer contract. You can then use this value in the Advanced Search feature or change it using the Manage Customer Contracts page.

Manage Customer Contracts
Steps to Enable
No steps are required to enable this feature.
Tips And Considerations
- Only one Source Document Attribute Name per Matching Group can be enabled.
- Copy to Reference can only be enabled on rule creation.
- Once the rule is in use, the Copy to Reference and Reference Prefix fields can no longer be updated
Revenue Contract Account Activities Report - Output Option
The Revenue Contract Account Activities Report provides contract and performance obligation account balance and transaction activity to support analysis and auditing. This report is now available in a flat file report format, in addition to the existing default spreadsheet format. You can use the flat file report format to assist in handling large numbers of records.
Steps to Enable
There are no steps necessary to enable this feature.
View Discarded Customer Contracts
Use the Discard Customer Contracts program to dismantle already identified customer contracts and reassemble the original source document lines into a new customer contract.
Select the Discarded status in the Manage Customer Contracts user interface to view discarded contracts in read-only format.
Steps to Enable
No steps are required to enable this feature.
Role Information
Users with the job roles Revenue Manager or Revenue Analyst can execute the View Contract Activity action.
Subledger Accounting provides configurable rules that automatically transform subledger transactions into subledger journal entries. The flexible rules define accounting policies and generate accounting for legal and corporate reporting needs and reconcile accounting to transaction data using predefined functionalities.
Export Accounting Entry View in Spreadsheet
You can now view the exported accounting entry line detail attributes displayed as separate columns in the spreadsheet. This makes it easier for you to filter any column in the spreadsheet for further analysis.

View Accounting in Spreadsheet
Steps to Enable
There are no steps necessary to enable this enhancement.
Key Resources
- Oracle Financials Cloud Using Subledger Accounting
Subledger Account Analysis and Journal Reports list accounting entries from subledgers and those directly created in or imported to general ledger.
In Release 13 two underlying extracts of the reports are enhanced to include clearing accounts reconciliation information. The data model now includes the reconciliation date, reconciliation group, reconciliation reference, and reconciliation status attributes.
You can customize BIP templates of the following reports to include clearing account reconciliation information:
- Account Analysis Report
- Account Analysis by Legal Entity Report
- General Ledger and Subledger Account Analysis Report
- General Ledger and Subledger Accounting by Journal Lines Report
- Daily Journals Report
- Journal Ledger Report
Steps to Enable
The setup of the clearing accounts reconciliation is described in What’s New document, Clearing Accounts Reconciliation section.
Key Resources
- Subledger Reporting Topical Essay
- What’s New Clearing Accounts Reconciliation section
Usability Enhancements for Subledger Accounting - Journals Real Time Subject Area
New dimension folders are added to enable reporting on supporting documents and supporting reference balances. To simplify the subject area, code columns, such as balance type code and fund status code are now hidden. Instead customers can use related description columns for these code columns for reporting. Any existing reports that use these hidden code columns will continue to function. These description columns have Double Column feature enabled that automatically supports multi-language translation in string filtering.
Steps to Enable
No steps are required to enable this feature.
Tax provides a centralized, global solution for managing your transaction-based tax requirements across Oracle Applications Cloud. Tax automates transaction tax calculation, tax determination, and tax reporting functions across business documents, such as sales invoices, purchase requisitions, purchase orders, and supplier invoices. You can quickly configure your transaction taxes according to local and international tax requirements using the Rapid Implementation spreadsheets.
Enhanced Support for Tax Partner Integration
- Tax Partner Integration with Oracle ERP Cloud empowers customers with the best practice capabilities to leverage third-party tax partner content in an efficient manner to address key considerations such as the seamless uptake of regular periodic rate changes and taxability rules, automated tax partner returns preparation and filing with tax authorities, and transaction tax calculation. With the flexible architecture provided, customers can optimally leverage different combinations of these capabilities to accommodate their respective business objectives. Oracle ERP Cloud tax partner integrations currently deliver tax content and tax reporting services that provide a fast and valuable ROI option for mid-market companies adopting Oracle ERP Cloud.
- It provides integrated cloud-to-cloud tax calculation services for enterprise-grade companies.
- A generic, flexible, and scalable tax partner integration infrastructure is available with end-to-end partner transaction tax solution offerings, lending value in fulfilling the universal tax compliance function.
- Automated Tax Content Management: The Tax Content offering provides the ability to receive and automatically load tax content or recurring content updates for geographies, tax jurisdictions, tax rates, and taxability rules for products and services with additional support for potential customer-specific changes. Updates are also available from tax partners on a monthly basis or other periodic basis for statute changes as applicable.
- Comprehensive Tax Calculation Capabilities: The Tax Calculation offering provides “cloud-to-cloud” integration of ERP Cloud and partner tax calculation services to apply transaction tax determination. There are no required software integration components deployed on the cloud. Data flows seamlessly between Oracle ERP Cloud and separately hosted tax partner calculation solutions.
- Seamless Tax Compliance: The Tax Reporting offering provides the ability to utilize tax partner reporting/returns solutions for preparation of signature-ready returns for filing US sales and use taxes. The offering also supports the partner tax returns outsourcing services so that partners can manage the entire tax compliance function from tax return generation to payment remittance.
Steps to Enable
- To use the Tax Content service with either the native Oracle ERP Cloud tax calculation application or tax partner calculation application:
- Use the Rapid Implementation feature to upload tax partner content.
- Upload Business Unit Subscriptions for the applicable tax partner regimes.
- Make taxes applicable and enable tax partner taxes previously uploaded.
NOTE: There is an option to automate these tasks via web service.
- To use the Tax Calculation service from tax partners for both real-time and batch transaction tax calculations:
- Perform the prerequisite steps outlined in the tax content solution above.
- Register tax partner such as Vertex as a tax calculation partner and store the applicable tax partner application (e.g. Vertex O Series) URL and access credentials in ERP Cloud.
- Enable tax partner based tax calculation (regime determination option) as part of Configuration Owner Tax Options UI task flow for applicable event classes.
- To use the Tax Reporting service with Vertex Indirect Tax Returns:
- Launch the tax partner (Vertex) BIP reports automatically or on-demand
- Import the Vertex tax report extract file(s) generated into Vertex Returns for tax return filing, or if the Vertex Returns Outsourcing service is used, Vertex will automatically import and file the tax returns with the appropriate tax authorities
The Tax Box Allocation feature is enhanced in Release 13 to allow annual reporting of tax and taxable amounts grouped under tax boxes.
The Tax Box Return Preparation Report now lists taxable and tax amounts grouped by tax declaration box numbers for periodic or annual allocations.
The R13 enhancement includes changes to the existing parameters and introducing new parameters. The Reporting Periodicity parameter allows you to choose between periodic and annual allocations. A new parameter Tax Calendar Year allows you to choose reporting year for annual allocation amounts. Use Tax Calendar Year parameter to report transactions on annual basis. Use Tax Calendar Period parameter to report transactions for a specific period.
The following table shows the combination of parameter values that are valid, other combinations will not list data.
| Reporting Periodicity | Tax Calendar Year | Tax Calendar Period |
|---|---|---|
| Periodic | N/A | Period (e.g. May-17) |
| Annual | Year (e.g. 2017) | N/A |
The report output sample:The report now supports reporting of detail, summary and both detail & summary of tax and taxable amounts. A new parameter Summarization level has three options: Detail, Summary, Both.

Steps to Enable
You can define the Tax Box Allocation rule to be used for annual allocations or periodic allocations. The Report Periodicity field indicates the reporting frequency for which the tax boxes will be used. The possible values are Periodic and Annual.
For the implementations with the same set of tax boxes for periodic and annual reporting and the same rules of their designation, you create the tax box allocation rules with the Report Periodicity either ‘Periodic allocation’ or ‘Annual allocation’. In this case the tax box allocation rules defined with the Report Periodicity ‘Annual allocation’ becomes also valid for periodic reporting and vice versa.
Tips And Considerations
Customize the Tax Box Return Preparation Report BIP template to meet your tax reporting legal format.
Key Resources
- Tax Box Allocations Topical Essay
Regional and Country-Specific Features
Oracle Financials Cloud provides features that integrate with your procure-to-pay and order-to-cash business flows for regional and country-specific statutory and business requirements.
Financials for Regional Localizations
Exchange Rate Difference Invoices
EXCHANGE RATE DIFFERENCE INVOICES
- Calculate the gain/loss due to the exchange rate difference. This difference occurs because of the exchange rate fluctuation between invoice creation date and the actual payment accounting date for foreign currency business transactions. Exchange rate difference gain/loss is subject to VAT in some countries like Turkey.
-
Exchange rate difference invoices, credit memos or journals are created based on the processed documents.
-
A report can also be generated to review the exchange rate difference documents processed.
PROCESS EXCHANGE RATES DIFFERENCE PROGRAM
- The program selects and processes eligible gains/losses recorded for a supplier or customer enabled for exchange rate difference invoice generation.
- It creates either a primary ledger currency standard invoice or credit memo, if you choose to generate an invoice; or a primary ledger currency journal, if you choose to generate a journal. If both is chosen as a value for creation option parameter, then eligible invoices, credit memos and journals are created as expected.
- The program can be run in preview mode first and then in final mode, or directly in final mode.

PROCESS EXCHANGE RATES DIFFERENCE REPORT
- The report prints the eligible gain/loss lines processed by the Process Exchange Rate Difference program.
- The details are printed for each trading partner and site.
- It summarizes complete details for the exchange rate difference invoices, credit memos, and journals along with tax components in the primary ledger currency.
- The invoice or credit memo number and journal names are only printed, when the report is run for processed records.

EXCHANGE RATE DIFFERENCE PROCESSING
- Create foreign currency invoices and payments in final accounted mode. Payments must have the exchange rate gain/loss recorded.
- Optionally run the Process Exchange Rate Difference program in preview mode to review the gain/loss lines that will become exchange rate difference invoices, credit memos and journals, when the program is run in final mode.
- Optionally run the Process Exchange Rate Difference report, running the program in preview mode to review the expected exchange rate difference invoices, credit memos and journals, when the program is run in final mode.
- If the processed exchange rate difference gain/loss lines contain errors, then correct the errors and rerun the report in preview mode to review the processed lines again.
- If the processed exchange rate difference gain/loss lines are correct, then run the Process Exchange Rate Difference program in final mode.
- The program output generated as part of the final mode processing displays the details of the processed documents.
- You can run the Process Exchange Rate Difference report, after running the Process Exchange Rate Differences program in final mode, to review the exchange rate difference invoices, credit memos and journals created.
- For payables, close the exchange rate difference invoices and credit memos by creating a payment.
NOTE: For Receivables, you do not have to create receipts as the open receivables setup at transaction type level is not selected.
Steps to Enable
See Exchange Rate Difference Invoices Topical Essay with step-by-step screenshots of the setup for Exchange Rate Difference processing.
GLOBAL DESCRIPTIVE FLEXFIELDS
Setup the Turkey specific global descriptive flexfield context present on the following user interfaces to provide additional information for processing.
- Manage Receivables System Options
- Manage Receivables Customer Profile Classes
- Manage Common Options for Payables and Procurement
- Manage Suppliers
- Define Supplier Site
- Create Transactions, Manage Transactions
- Create Invoices, Manage Invoices
SUBLEDGER ACCOUNTING FOR RECEIVABLES AND PAYABLES
Modify the journal entry rule set for Payables and Receivables subledger applications definition:
- Derive the exchange rate difference clearing gain/loss account instead of the realized gains/losses account when the exchange rate gain/loss is accounted as part of the payment accounting.
- Offset the exchange rate difference clearing gain/loss account with the realized gains/losses account referenced above in the exchange rate difference transaction, credit memo or journal created.
TAX REPORTING TYPE AND CODES
For the following two scenarios, the setup is used to achieve different tax accounts in the exchange rate differences credit memo:
- Exchange rate gain in Payables.
- Exchange rate loss in Receivables.
JOURNAL CATEGORIES
Define journal categories for exchange rate difference gains/losses journals that are created by the Process Exchange Rate Differences program.
AUTOINVOICE
The AutoInvoice process creates the exchange rate difference invoices and credit memos in Receivables. Complete these setups for AutoInvoice:
- Descriptive flexfields
- AutoInvoice grouping rules
- Imported transaction sources
- Invoice and Credit Memo transaction types
PAYABLES INVOICES AND CREDIT MEMOS CLOSURE
The exchange rate invoices and credit memos created need to be closed by in Payments using either a manual payment or a payment process request.
This closes the exchange rate difference invoices and credit memos without impacting the supplier balances.
Complete these setups in Payments for a Payment Process Request:
- Define bank account with clearing gain/loss accounts.
- Define payment methods.
- Define payment request templates.
- Schedule payment process request.
DUTY ROLE AND PRIVILEGES
- Product : Financials for EMEA
- Duty Role : EMEA Financial Reporting Duty
- Privilege Title : Prepare Exchange Rate Differences
- JE_PREPARE_EXCHANGE_RATE_DIFFERENCES
Tips And Considerations
Complete all solution related setup for the subledger application for which processing is needed before running the process.
Key Resources
Refer to the following links and documents:
- Exchange Rate Difference Invoices Topical Essay
- Exchange Rate Difference Invoices TOI
- Exchange Rate Difference Invoices New Feature Summary
Financials for the Americas supports country-specific features and functions for the Latin America region. Oracle Financials Cloud Release 13 includes new country-specific features for Argentina, Brazil, Chile and Colombia.
Document Numbering for Argentina
Documents numbers can now be automatically assigned to Receivables transactions based on the requirements for Argentina.
Steps to Enable
ENABLE DOCUMENT NUMBERING
- Assign the Manage Localization System Options and Manage Fiscal Document Sequences privileges to users.
- In the Financials offering, enable Argentina in the Regional Localizations offering option.
- Setup and Maintenance > Offerings > Financials > Change Configuration > Click Features > Enable Argentina under Regional Localization.
- Once enabled, the Define Localization Configuration for Argentina task list is available when the Financials offering is added to the implementation project.
- From the task list access the Manage Localization System Option task and create a configuration for the Argentina Business Units.
- For the Business Unit, select the Enable Document Numbering option.
- Access the Manage Localization Document Numbering task and from the page level switcher, select Argentina to launch the Create Document Numbering in Spreadsheet dialog window.
- Select the Business Unit (BU).
NOTE: There are two spreadsheets to configure this feature.
CONFIGURE DOCUMENT NUMBERING FOR SALES TRANSACTIONS
- Specify the document letter.
- Enter Document Class and Transaction Type if you want to assign document sequence at a lower granularity.
- Select from the available sequence names and specify the Branch Number.
- The Authorization Code is optional and, if specified, the numeric bar code is generated on submission of the spreadsheet. This numeric bar code is copied to the transaction header when a transaction is complete.
- You can also enter the end date and last sequence value.
CONFIGURE CONTEXT VALUES FOR DOCUMENT NUMBERING
- Select Setup for document numbering context values from the Configuration for list of values to display the spreadsheet.
- Select the Party Fiscal Classification value that indicates if your customer is registered, nonregistered, foreign and so on, and associate a document letter with it.
Transaction Tax Reporting for Argentina
Use the following transaction tax reports to comply with fiscal reporting requirements in Argentina.
The following reports are generated using seeded formats.
- Payables VAT Buying Report for Argentina
- VAT Sales Report for Argentina
The following reports generate flat files in XML data format that can be used in conjunction with custom layouts.
- RG 3685 Purchasing Flat File for Argentina
- RG 3685 Purchasing Rates Flat File for Argentina
- Payables Perceptions for the Flat File for Argentina
- RG 3685 Import Purchasing Flat File for Argentina
- Receivables Perceptions File for Argentina
- RG 3685 Sales File for Argentina
- Income Tax Self Withholding Report for Argentina
Steps to Enable
- In the Financials offering, enable Argentina in the Regional Localizations offering option
- Go to Setup and Maintenance > Offerings > Financials > Change Configuration > Click Features > Enable Argentina under Regional Localization.
- Assign the LAD Financial Reporting duty role to users to access these reports.
Tips And Considerations
Seeded report formats can be modified to meet implementation-specific requirements or when local regulations change.
Withholding Taxes for Argentina
To meet statutory requirements for processing withholding taxes, the following withholding tax features can be configured for Argentina:
- VAT Withholding (‘Retención de IVA’)
Using the new withholding tax options, VAT Withholding tax is calculated only on VAT tax amount, not on the invoice line amount. The withholding rate is applied on the VAT tax amount at payment time, and only for specified types of taxes.
- Turnover Withholding Tax – Multilateral & Non-Multilateral (‘Retenciones de Ingresos Brutos - convenio multilateral’)
Using the new turnover withholding tax options, adjust the taxable basis for tax payers subject to Multilateral Agreements. Set up regime tax rules that will calculate the revenue percentage in each province, on each transaction, and process the withholding for the supplier in the ratio of revenue subject to each province. Establish regime rules that limit the amount and the proportion of the withholding taxable basis amount allocated between two jurisdictions.
- Argentina Income Withholding Tax (‘Retenciones de Ganancias’)
Using new withholding tax options, process withholding at the time of payment, including pre-payments or multiple payments. The withholding is made on the total invoice amount and when multiple invoices from the same vendor are paid in one payment. Track thresholds and schedules by service classification for a document or period. When the sum of the payments is reached by withholding income tax rate schedule, apply the correct rates. The Taxable Basis will be calculated on the total amount of each item that is paid and the deduction of corresponding VAT.
Steps to Enable
In the Financials offering, enable Argentina in the Regional Localizations offering option.
- Setup and Maintenance > Offerings > Financials > Change Configuration > Click Features > Enable Argentina under Regional Localization.
CONFIGURE TRANSACTION TAX WITHHOLDING
To make withholding tax applicable on a specific transaction tax, use Manage Tax Determining Factor Sets to configure a new Withholding Tax Determining Factor Set with following details:
- Determining Factor Class = ‘Tax Derived Factor’
- Tax Class Qualifier = select the Transaction Tax Regime
- Determining Factor Name = ‘Tax’
In Manage Tax Conditions Sets, configure a new Withholding Tax Condition Set using the Determining Factor Set defined in previous step:
| Operator |
Equal To |
| Value or Start from Range |
Select the transaction tax |
In Manage Tax Rules, configure the new Withholding Tax Applicability Rule using the Withholding Tax Determining Factor Set and Withholding Tax Condition Set defined in previous steps.
CONFIGURE THRESHOLDS BY SERVICE CLASSIFICATION
In Manage Withholding Taxes - Thresholds Controls, you have the option to configure the new fields Classification Type and Classification Code to evaluate a threshold by service classification.
- If service classifications have been defined as Product Categories (non-inventory items), configure the thresholds by Product Category. In this case:
- Classification Type = Product Category
- Classification Code displays Product Categories
- If service classifications have been defined as Product Fiscal Classifications (inventory items), configure the Thresholds by Product Fiscal Classification. In this case:
- Classification Type displays Product Fiscal Classification Type Codes
- Classification Code displays Product Fiscal Classification Codes for the specified classification type.
CONFIGURE WITHHOLDING SCHEDULES BY SERVICE CLASSIFICATION
For each service classification or a group of service classifications, configure a tax rate rule to identify the tax rate code and thereby the tax rate schedule to be applied on a transaction line.
CONFIGURE TAXABLE BASIS EXEMPTIONS
In Manage Tax Exemptions - Third Party Tax Profile, select the tab Withholding Taxable Basis Exemptions to view any existing taxable basis exemptions for a specific supplier or enter new exemption percentages using the Manage in Spreadsheet option.
CONFIGURE WITHHOLDING CONTROLS AND DEFAULTS
In Manage Withholding Taxes - Controls and Defaults, check the new option Allow invoice amount withholding when withholding is to be calculated on invoice amount from the first partial payment of the invoice.
SPED (or Public System of Digital Bookkeeping) was created by the government of Brazil to unify the reception, validation, storage, and authentication of books and documents involved in the taxes and bookkeeping of companies, through a single computerized flow of information. The Accounting SPED (or ECD) is a SPED subproject where companies are required to build a text file from their accounting systems to report all accounting transactions once a year. This text file has a specific format and is uploaded to the Federal Tax Authority database in Brazil.
Use Accounting SPED to:
- Generate Accounting SPED report file in ready-to-report format as required by the Tax Authorities.
- Generate the accounting report file in multiple modes where you can either report the consolidated information, that is, for the entire Legal Entity, or you can report individually for each Legal Reporting Unit. This means that reports are generated in centralized or decentralized mode.
- Create the accounting report file for various bookkeeping types by changing the type during report generation: A, B, R, A/B, A/R or G.
- Report all the analytical accounts and the respective parent accounts from the Chart of Accounts information.
- Choose whether the report fetches the journals in summary mode or detailed mode.
- Report all the data from Subledger Accounting (SLA) or General Ledger (GL) as configured.
Steps to Enable
- For defining a specific SPED accounting configuration, you must be assigned the Manage Accounting Configuration for the Americas privilege.
- For configuring SPED participant information you must be assigned the Manage Participant Relationship for Brazil privilege.
- For generating SPED extract files you must be assigned the Generate Brazilian Accounting SPED Data Extract privilege.
Tips And Considerations
- The Accounting SPED report file is compatible with SPED Layout 4.0.
- The Brazilian Federal Tax Authority provides a validator program that checks the consistency of the Accounting SPED report file. Validate the Accounting SPED report file using this program and make the necessary corrections before uploading the final file to the Tax Authority.
FISCAL DOCUMENT GENERATION AND MANAGEMENT
Fiscal Documents are used in Brazil to comply with regulations of the tax authorities. They also have the purpose of registering a transfer of ownership over a good or a commercial activity provided by a company to an individual or to another company.
Use Fiscal Document Generation to create and manage fiscal documents for your sales invoices, internal transfer shipments, shipments of returns to vendors and internal transfer of fixed assets. The Fiscal Document Generation process is integrated with Receivables so that the appropriate fiscal attributes can be entered, taxes can be calculated, and a fiscal document can be generated for sales invoices before invoices are completed. The process is also integrated with Shipping so that fiscal attributes can be captured for shipments, and fiscal documents can be generated and managed before internal transfer and RTV shipments are released. For fixed asset transfers, the required transaction information is moved to Receivables, so a fiscal document can be generated based on a non-receivable invoice.
The entire fiscal document lifecycle is managed by Fiscal Document Generation:
- Capture and validate transaction information required by tax authorities.
- Generate a sequential fiscal document number with corresponding series and a unique fiscal document key.
- Extract and send fiscal document information to partner, who will communicate with tax authorities.
- Process the tax authority return information like approval, validation errors or rejection.
- Automatically complete the receivables invoice or allow the shipment to be released, after fiscal document is approved by tax authority.
- Print the DANFE so it can be shipped with the goods.
- Void a fiscal document if you want to report to Tax Authority that the fiscal document number will not be used.
- Cancel the fiscal document when it is approved by the tax authority but the goods or services are no longer intended to be provided or shipped.
- Generate the fiscal document in contingency mode, so goods can be shipped even when there are communication issues with tax authority.
- Predefine time limits within which a fiscal document can be cancelled, voided or generated in contingency mode as specified by each tax authority.
SALES INVOICING AND CUSTOMER RECEIPTS ENHANCEMENTS
Receivables has been enhanced to support business requirements for Brazil related to bank collection and interest calculation.
This feature allows you to:
- Create collection remittance files based on invoice payment terms and including instructions to banks such as interest charges and protests after due date.
- Create and print collection documents so they can be sent to your customers.
- Generate updated instructions to banks for invoice changes like interest parameters, discounts and due dates.
- Import the bank return file, creating and applying the receipts automatically.
- Calculate interest and late charges upon receipt considering local holiday rules.
- If interest or penalty are not fully collected, automatically write-off the difference using a write-off tolerance or generate a debit memo against the customer.
Steps to Enable
FISCAL DOCUMENT GENERATION AND MANAGEMENT
- For configuring Fiscal Document Generation, users must be assigned the Financials Administration for Brazil duty role.
- For generating fiscal documents, users must be assignedthe Fiscal Document Generation duty role.
- For enabling Fiscal Document Generation in the Shipments Workarea and Billing Workarea:
- Enable Fiscal Document Processing for the Business Unit in Manage Localization System Options. The Inventory Organization associated with the Business Unit will be able to generate fiscal documents.
- Define fiscal document configuration for the Business Unit in Manage Fiscal Document Generation Controls for Receivables and Inventory Management applications.
SALES INVOICING AND CUSTOMER RECEIPTS ENHANCEMENTS
- For configuring Accounts Receivable features for Brazil, users must be assigned the Financials Administration for Brazil role. For managing collection documents, users must be assigned the Receivables Management for Brazil duty role.
- To enable Receivables features for Brazil, enable Collection Document Processing for the Business Unit in Manage Localization System Options. You should also define the Collection Document and Interest configuration.
Tips And Considerations
The collection document bank files are generated according to FEBRABAN standards (Brazilian Bank Federation). Implementation of specific bank formats can be worked with implementation partners.
For Fiscal Document Generation, partners must be able to get the fiscal document information from the extract file and communicate with tax authorities. Tax Authority return and communication issues must be notified to Fiscal Document Generation, so they can be handled properly.
TAX PROCESSING FOR FISCAL DOCUMENT CAPTURE
The Fiscal Document Capture application obtains a pre-validation from the tax authority of the fiscal document issued by a supplier, before capturing fiscal document information. Taxes applied on it are treated as the source of truth for accounting and reporting purposes. However, during fiscal document capture and processing, taxes are additionally calculated as per tax setup, compared with the supplier notified taxes, and a hold is placed if their difference is beyond tolerance limits. Tolerance limits for the difference between fiscal document taxes and calculated taxes are defined within Configuration Owner Tax Options, for the event class Fiscal Document Capture.
In the Manage Fiscal Document page, the tax amount notified on the fiscal document is captured in the Fiscal Document Tax Amount field and the amount calculated according to tax setup is displayed in the Calculated Tax Amount.
If a fiscal document is received in physical format, then it is manually entered into Manage Fiscal Document page. On invoking Calculate Tax or Validate actions, taxes are calculated as per tax setup. Both the attributes Fiscal Document Tax Amount and Calculated Tax Amount capture the calculated value and users can review and correct fiscal document tax amount, if required.
Irrespective of the mode of fiscal document creation, only the taxes captured into Fiscal Document Tax Amount are processed to downstream transactions. After a fiscal document is registered and validated in the application, corresponding inventory details (through goods receipts) and supplier liability (through Payables invoices) are automatically created.
Taxes on receipt are handled during the receipt accounting process. This treatment is based on the setup created within Configuration Owner Tax Options defined for the Billing Business Unit/Legal Entity.
RETURN TO VENDOR FISCAL DOCUMENTS
In case of return receipts, a return shipment is created and a return fiscal document is generated against it. Tax treatment in this case is similar to the standard approach. Taxes are handled during the receipt accounting process and those captured on the original goods receipt are reversed.
COMPLEMENTARY FISCAL DOCUMENTS
If there is any discrepancy in the fiscal document sent by the supplier on any aspects relating to price, quantity or tax, then a complementary fiscal document is issued by the supplier for rectifying the same. Where complementary fiscal documents involve price or tax corrections, the tax amount notified in the fiscal document is also taken as Calculated Tax Amount, as the transaction information would not be sufficient for invoking a tax call.
PAYABLES INVOICE ASSOCIATED WITH FISCAL DOCUMENT
If Fiscal Document Capture is not implemented, then you have the option to register a service fiscal document directly for a Payables invoice by classifying various charge types, calculating taxes (as per Brazil requirements), and capturing fiscal attributes.
In this process, associated charges on a transaction could be classified as Freight, Insurance, Packing Charges, Miscellaneous, and Commercial discount using the attribute value Fiscal Charge Type and allocating them to Item lines. Based on the taxable basis formula associated with a tax, charge details allocated to an item line are included in the taxable basis formula.
In case of fiscal document capture using the Fiscal Document Capture application and interfaced to a Payables invoice, taxes applied on the fiscal document are always carried to the invoice.
However, for the applicable accounting, variances are calculated based on the difference between the taxes considered at the time of receipt.
PROCESS AND MANAGE SUPPLIER PAYMENTS
Payables has been enhanced to support business requirements for Brazil related to supplier payments. Use the following features to manage bank collection documents, process payments through banks, and calculate interest and late charges according to local rules:
- Update Payables invoice to Enable Collection Document Processing so installments are placed on hold until they are applied to a collection document.
- Update installments with interest and penalty calculation parameters like interest type, interest formula, penalty type, and grace days.
- Import bank collection documents into the application or enter them manually. The collection document includes information such as barcode number, supplier, payment amount, due date, discount, penalties, and interest details.
- Associate a collection document with one or multiple invoice installments either manually or automatically. Once the association of the installment is completed, the installment is released from hold.
- When invoices are paid after the due date, calculate interest and penalties as per agreed terms with the supplier. The interest can be simple interest or compound interest, and penalty can be an amount or percentage. You can define grace days based on the type of interest that is charged.
- Define a business day calendar and local holidays for the city, on which the due date is determined. Interest is calculated on overdue invoices based on the due date.
- Use Electronic Funds Transfer (EFT) to automate payment order transfers between the company and the bank. You can pay multiple third parties in the same file, using the FEBRABAN (Brazilian Bank Federation) standard layout.
- Import Bank Return file with the payments that have been processed or rejected by bank.
Steps to Enable
TAX PROCESSING FOR FISCAL DOCUMENT CAPTURE
There are no steps needed to enable this feature and it is only available in the Fiscal Document Capture application.
PROCESS AND MANAGE SUPPLIER PAYMENTS
- For configuring Payments features for Brazil, users must be assigned the Financials Administration for Brazil duty role.
- For managing payment collection documents, users must be assigned the Payables Management for Brazil duty role.
- For enabling Payments features for Brazil, enable Collection Document Processing for the Business Unit in Manage Localization System Options. You should also define the Collection Document and Interest configuration.
Tips And Considerations
The payment bank files are generated according to FEBRABAN standards (Brazilian Bank Federation). Implementation of specific bank formats can be worked with implementation partners.
Taxpayer ID and Tax Registration Validation for Brazil
CNPJ, CPF, IE, IM and SUFRAMA are different types of tax registrations and taxpayer identifiers issued by the federal revenue bureau, fiscal authorities and government agencies in Brazil.
These are identification numbers required for companies doing business in Brazil whenever they are selling or shipping goods, providing services, paying taxes, requesting approval for fiscal document generation, collecting from customers or processing payments through banks, reporting taxes, and so on. ERP Cloud provides the infrastructure to capture, maintain, and validate such information for enterprise, suppliers, customers and other parties in the Manage Legal Entity Registrations, Manage Legal Reporting Unit Registrations, and Manage Tax Registrations of Legal Reporting Unit Tax Profile, Third-Party Tax Profiles and Third-Party Site Tax Profiles.
CNPJ (Cadastro Nacional da Pessoa Juridica or LEGAL ENTITY NATIONAL REGISTRATION)
CNPJ is an identification number issued to Brazilian companies by the Federal Revenue Bureau in Brazil. Also, distinct CNPJ numbers are required for each company branch operating in a different address. The CNPJ of the fiscal document issuer is mandatory information for tax authorities and can also be required for bank collection and payment processing.
For first parties, CNPJ must be defined as Legal Entity and Legal Reporting Unit registrations during Manage Legal Entity Registrations and Manage Legal Reporting Unit Registrations tasks.
For customers, suppliers and other third parties, CNPJ should be defined as Taxpayer Identifier number at Manage Tax Registrations of Third-Party Tax Profiles and Third-Party Site Tax Profiles. This information is validated for uniqueness, format, and check digit requirements.
CPF (Cadastro de Pessoas Físicas - INDIVIDUALS REGISTRATION)
CPF is the registration number for individuals maintained as Suppliers, Customers, or other third parties involved in transaction flows. It is not maintained for Legal Entity and Legal reporting Units. CPF is assigned by the Brazilian Federal Revenue Bureau to individual tax payers, and it is necessary to perform any legal or commercial activity.
CPF should be defined as Taxpayer Identifier number at Manage Tax Registrations of Third-Party Tax Profiles and Third-Party Site Tax Profiles. This information is validated for uniqueness, format, and check digit requirements.
IE (Inscrição Estadual - STATE REGISTRATION)
The State Inscription Number is a registration assigned by state fiscal authorities for ICMS tax. All companies that are required to pay ICMS tax must be registered to have an IE registration number. Companies doing business in more than one state should have a different IE for each state. Also, State Inscription Numbers of first party and third parties are necessary for tax reporting and fiscal documents.
For first parties, IE should be defined as Legal Reporting Unit tax registration in Manage Tax Registrations of Legal Reporting Unit Tax Profile. For customers, suppliers and other third parties, IE should be defined as Tax Registration number in Manage Tax Registrations of Third-Party Tax Profiles and Third-Party Site Tax Profiles. This information is validated for uniqueness, format, and check digit requirements.
IM (Inscrição Municipal – MUNICIPAL INSCRIPTION NUMBER)
The Municipal Inscription Number is the tax payer identification number in the Municipal Tax Register. This registration is required for companies providing services and which are required to pay ISS tax to the city. Companies doing business in multiple cities should have a different IM for each city. Also, Municipal Inscription Numbers of first party and third parties are necessary for tax reporting and service fiscal documents.
For first parties, IM should be defined as Legal Reporting Unit tax registration in Manage Tax Registrations of Legal Reporting Unit Tax Profile. For customers, suppliers and other third parties, IM should be defined as Tax Registration number in Manage Tax Registrations of Third-Party Tax Profiles and Third-Party Site Tax Profiles. This information is validated for uniqueness.
SUFRAMA (Super Intendencia da Zona Franca de Manaus - MANAUS FREE TRADE ZONE AGENCY)
SUFRAMA is the “Manaus free trade zone agency” responsible for managing both incoming and outgoing goods in the area affected by the fiscal benefits. Companies in this area should register in SUFRAMA to get a registration number. This information is required for fiscal documents related to transactions with applicable tax benefits. The SUFRAMA registration of the ship-to party must be shown in those fiscal documents and for tax reporting.
SUFRAMA should be defined as Taxpayer Identifier number in Manage Tax Registrations of Third-Party Tax Profiles and Third-Party Site Tax Profiles. This information is validated for uniqueness, format, and check digit requirements.
VALIDATION PROCESSING AND RESULTS
The tax registration validation process verifies the tax registrations and tax payer IDs for Brazil based upon the validation rule setup. The process can also be utilized to configure additional user-defined validations.
Users may configure a validation failure to end with a warning or error.
- Warning: This option will perform all necessary validations and, in case of a failure, will store the entry and display the associated error message.
- Error: This option will perform the necessary validations and, in case of a failure, the record is not saved.
Steps to Enable
To enable the CNPJ feature for Legal Entities and Legal Reporting Units:
- Navigate to Manage Legal Jurisdictions and create a Legal Jurisdiction with Territory as Brazil, Legal Entity Registration Code as CNPJ and Legal Reporting Unit Registration Code as CNPJ.
- Go to Manage Legal Entities and create the legal entity with Country as Brazil and the same Identifying Jurisdiction.
- Based on the Legal Jurisdiction configuration, CNPJ at both Legal Entity and Legal Reporting Unit levels are enabled as Legal Entity Registration and LRU Registration.
To enable IE and IM features for first party and third parties:
- Both tax registrations are pre-defined as Tax Reporting Types for Brazil.
- Navigate to Manage Tax Regimes, create a tax regime and assign to country Brazil. Use the same tax regime when entering the IE and IM as Legal Reporting Unit, Third-party, and Third-party site tax registrations.
To enable CNPJ, CPF, and SUFRAMA features for third parties:
- Those taxpayer IDs are pre-defined as Tax Reporting Types for Brazil.
- Navigate to Manage Party Tax Profiles and make sure the country is Brazil for Third-Party and Third-Party Site Tax Profiles. CNPJ, CPF, and SUFRAMA are enabled based on the country of Third-Party and Third-Party Site Tax Profiles.
Oracle ERP Cloud offers comprehensive support for tax calculations and processing for Brazil.
Use the following enhanced features to ensure compliance with statutory regulations:
- Value addition during tax calculation
Certain taxes in Brazil like ICMS-ST require estimation of the final price of the product in the hands of the end user, for evaluating the tax amount on a transaction. This estimated final price is arrived at by applying a value addition percentage, as notified by the tax authority, on the transaction amount.You can configure this setup through taxable basis formula.
In the taxable basis formula, if the country associated with the tax regime is Brazil, then an option is enabled for specifying value addition information. Different value addition percentages can be configured based on various transaction parameters like:
- Ship from geography
- Ship to geography
- Product Fiscal Classification
- Transaction Business Category
- Intended Use
Priorities can be set for specifying the evaluation sequence of these transaction conditions.
- Price thresholds during tax calculation
Certain taxes in Brazil require application of notified thresholds on prices of items quoted on a transaction. You can configure this setup through taxable basis formula.
In the taxable basis formula, if the country associated with the tax regime is Brazil, then an option is enabled for specifying price threshold information. It can be configured based on various transaction parameters like:
- Ship from geography
- Ship to geography
- Product Fiscal Classification
- Transaction Business Category
- Intended Use
Priorities can be set for specifying the evaluation sequence of these transaction conditions.
Price threshold values can be defined on the basis of fixed price, or minimum or maximum threshold options. If the fixed price option is set, then the specified price is used as item price for deriving the taxable basis amount for the transaction line. If minimum or maximum thresholds option is used, then the item price is compared against the given range of values and appropriate value is considered if it goes beyond the given range.
- Charges during tax calculation
Certain taxes in Brazil require inclusion of charges while calculating the taxable basis value of a transaction line. You can configure this setup through taxable basis formula.
If the taxable basis type within a taxable basis formula is specified as Line amount, then you have an option to add freight, insurance, packing charges, miscellaneous, and subtract commercial discount on the transaction line value.
If a transaction line is categorized into any of the above charge types i.e. freight, insurance, miscellaneous, packing charges, or commercial discount, and if the taxable basis formula of a tax is configured to consider these values during tax calculation, then the corresponding allocated values from these lines (to the Item lines) are added/subtracted while calculating the taxable basis value of that tax.
- Fiscal Document Generation
Whenever goods are shipped to a customer, or services are provided in Brazil, they should be supported by a fiscal document incorporating all the related information. The generated fiscal document is to be pre-authorized by the tax authority, before it is sent to the customer through electronic mode (XML file) or as a physical copy. Fiscal documents must include all applicable transaction taxes, correctly calculated based upon the requirements of the tax authorities.
Fiscal documents can be generated from one of the following sources:
- Receivables (invoices related to orders)
- Shipping (for returns to vendors and internal material transfers)
The calculation of taxes on a generated fiscal document is standard with no changes for Brazil specific taxes.
For information on Fiscal Document Generation, refer to the Order to Cash for Brazil feature.
- Fiscal Document Capture
Tax treatment on fiscal documents received from suppliers ensures that taxes included on the documents received are retained as source of truth, but verified and reconciled to taxes calculated using the tax setup. When receiving a fiscal document from a supplier, the required transaction and tax determinants are captured and maintained in order to calculate the applicable taxes.
For fiscal document capture, taxes are calculated in the following steps:
- During XML import process
- During fiscal document capture validation
- Manually requested by user from the Fiscal Document page using the Calculate Tax option
To ensure the correct taxable basis:
- Charges, such as freight, insurance, and packing, as well as commercial discounts, are allocated to the fiscal document lines during the fiscal document capture process.
- PO schedules with same price that are associated with a single fiscal document line will use a single PO price.
- Manual override of the calculated tax amounts can be performed to ensure the amounts are correct.
To provide comparable values that can be used to verify the tax amount received on the fiscal document:
- Both the calculated amounts and user updated amounts are stored and can be viewed for a fiscal document.
- The taxes calculated by Tax, for which there is no corresponding tax on the imported fiscal document, are added to the tax lines for the document and marked appropriately.
- The taxes received on the imported fiscal documents, for which there is no corresponding tax calculated, can be viewed on the document and marked appropriately.
- During validation, a tolerance check is performed between the calculated and imported values and verified against a configurable tolerance limit. If exceeded the fiscal document can be placed on hold.
FREIGHT FISCAL DOCUMENTS
Special processing is performed for freight fiscal documents. When a freight fiscal document is received and matched with receipt lines associated with purchase orders, the details are sent to Payables during invoice creation. During the tax calculation, taxes calculated on the fiscal document are pro-rated to each invoice line. This percentage also applies during the process of filling for recoverable taxes.
RECOVERY PROCESSING OF PAYABLE INVOICES
When processing Payables invoices for tax recovery, taxes calculated on the source fiscal document are pro-rated to invoice lines. If any of the taxes are for ICMS, PIS or COFINS on the freight fiscal document but not on the corresponding goods fiscal document, the tax lines are marked for tax recovery calculation.
COMPLEMENTARY FISCAL DOCUMENT PROCESSING
Special processing is performed for managing complementary fiscal documents. A complementary fiscal document is received from a supplier when there is a price, quantity or tax amount change to a previous fiscal document already received. In case of quantity correction, taxes calculated on the original fiscal document are pro-rated to complementary fiscal document line based on quantity corrected. In case of price or tax corrections, taxes from the complementary fiscal document are updated on the original fiscal document as the basis for tax calculations, including new tax lines.
For information on Fiscal Document Capture, refer to the Procure to Pay for Brazil feature.
Steps to Enable
- In the Financials offering, enable Brazil in the Regional Localizations offering option
- Setup and Maintenance > Offerings > Financials > Change Configuration > Click Features > Enable Brazil under Regional Localization
- Create a Transaction Tax Regime and assign the Country as Brazil. The specific features for transaction taxes for Brazil will be enabled in the Tax configuration.
ERP Cloud offers comprehensive support for Brazil withholding taxes by handling tax thresholds, schedule rates, supplier exemptions, and allowing withholding calculation at both invoicing and receipt time.
The following withholding tax features can now be configured for Brazil:
- Withholding amount deduction per dependent
This feature can be used for IRPF tax implementation which is an income tax for individuals and is withheld upon payment. There are deductions allowed for suppliers by their number of dependents. Dependents can be economically dependent persons, like children until 21 years old, or partners with no income.
- Calculation of Withholding Tax on Transaction taxes
Withholding tax calculation can be on gross amount including transaction taxes, instead of being on the total item lines amount.
This feature can be used for ISS tax calculation which is a municipal tax payable on services performed by companies or individuals. ISS is an inclusive transaction tax but depending on the type of service, city where the service was provided, city of the supplier, and supplier registration status, this tax can be withheld by customer.
The withholding solution is also extended to Receivables to comply with tax authority requirements for Fiscal Documents. You are now able to:
- Calculate withholding taxes on Receivables Invoices prior to generation of the Fiscal Document, as these taxes need to be reported on the Fiscal Document that is generated and sent to the Tax Authority for approval.
- Re-calculate the withholding taxes while the corresponding fiscal document is not yet sent to the Tax Authority or not in correction mode.
- Review the calculated withholding amounts on Receivables Transactions. Both invoicing-time and receipt-time withholding calculation amounts are displayed.
- Correct receipt-time withholding taxes in case of differences between the actual withholding tax amounts and calculated taxes.
Steps to Enable
- In the Financials offering, enable Brazil in the Regional Localizations offering option:
- Setup and Maintenance > Offerings > Financials > Change Configuration > Click Features > Enable Brazil under Regional Localization
- Create the Withholding Tax Regime and assign the Country as Brazil. The specific features for withholding taxes for Brazil will be enabled in the Tax configuration.
CONFIGURE DEDUCTION PER DEPENDENT FOR IRPF TAX
- In Manage Withholding Taxes page under the Tax Deductions tab configure the Fixed Deduction per Dependent.
CONFIGURE TRANSACTION TAX WITHHOLDING
To make a withholding tax applicable on a specific transaction tax, use the following steps.
- In Manage Tax Determining Factor Sets, configure a new Withholding Tax Determining Factor Set with following details:
- Determining Factor Class = ‘Tax Derived Factor’
- Tax Class Qualifier = select the Transaction Tax Regime
- Determining Factor Name = ‘Tax’
- In Manage Tax Conditions Sets, configure a new Withholding Tax Condition Set using the Determining Factor Set defined in the previous step:
- Operator = ‘Equal To’
- Value or Start from Range = select the transaction tax
- In Manage Tax Rules, configure a new Withholding Tax Applicability Rule using the Withholding Tax Determining Factor Set and Withholding Tax Condition Set defined in previous steps.
ENABLE WITHHOLDING TAX CALCULATION IN RECEIVABLES
- When entering a Receivables invoice, select the Taxation Country as Brazil in the Miscellaneous tab of the Create Transaction page. The withholding taxes will be calculated and displayed in the Tax popup page.
Transaction Tax Reporting for Chile
Use the following transaction tax reports to comply with fiscal reporting requirements for Chile.
- Purchasing Ledger Report for Chile
- Sales Ledger Report for Chile
Steps to Enable
Assign the LAD Financial Reporting duty role to users to access these reports.
Tips And Considerations
Seeded report formats can be modified to meet implementation-specific requirements or when local regulations change.
Transaction Tax Reporting for Colombia
Use the following transaction tax reports to comply with the fiscal reporting requirements of Colombia:
- Sales Fiscal Book Report for Colombia
- Sales Income Tax Self Withholding Report for Colombia
Steps to Enable
Assign the LAD Financial Reporting duty role to users for access to these reports.
Tips And Considerations
Seeded report formats can be modified to meet implementation-specific requirements or when local regulations change.
Withholding Taxes for Colombia
To meet the statutory requirements for processing withholding taxes, the following withholding tax features can now be configured for Colombia:
- VAT Withholding (‘Retención de IVA’)
- Income Withholding Tax (‘Retenciones de Ganancias’)
VAT Withholding tax is calculated only on VAT tax amount, not on the invoice line amount.
Thresholds and schedules can now be maintained and evaluated by product classification at a document or period level.
Steps to Enable
CONFIGURE TRANSACTION TAX WITHHOLDING

To make a withholding tax applicable on a specific transaction tax, in Manage Tax Determining Factor Sets, configure new Withholding Tax Determining Factor Set with the following details:
| Determining Factor Class | Tax Derived Factor |
|---|---|
| Tax Class Qualifier | Select the Transaction Tax Regime |
| Determining Factor Name | Tax |
In Manage Tax Conditions Sets, configure the new Withholding Tax Condition Set using the Determining Factor Set defined in previous step:
| Operator | Equal To |
|---|---|
| Value or Start from Range | Select the transaction tax |
In Manage Tax Rules, configure the new Withholding Tax Applicability Rule using the Withholding Tax Determining Factor Set and Withholding Tax Condition Set defined in previous steps.
CONFIGURE THRESHOLDS BY SERVICE CLASSIFICATION
In Manage Withholding Taxes page under Thresholds Controls, you now have the option to configure the Classification Type and Classification Code fields to evaluate a threshold by service classification.
- If Service classifications are defined as Product Categories (non-inventory items), configure the thresholds by Product Category. In this case:
- Classification Type = Product Category
- Classification Code displays Product Categories
- If Service classifications have been defined as Product Fiscal Classifications (inventory items), configure the Thresholds by Product Fiscal Classification. In this case:
- Classification Type displays Product Fiscal Classification Type Codes
- Classification Code displays Product Fiscal Classification Codes for the specified classification type.
CONFIGURE WITHHOLDING SCHEDULES BY SERVICE CLASSIFICATION
For each service classification or group of service classifications, configure a tax rate rule to identify the tax rate code and thereby the tax rate schedule to be applied on a transaction line.
Financials for Asia/Pacific supports country-specific features and functions for the Asia Pacific region. Oracle Financials Cloud Release 13 includes new country-specific features for Japan and Korea.
Enhanced Depreciation Methods for Japan Tax Reforms
The 2007 Tax Reforms were published by the Ministry of Finance in Japan on 30 March 2007. The new depreciation rules increase depreciation expenses by abolishing the salvage value and increasing the depreciation limit on assets with the following new depreciation methods:
- Flat-rate JP-STL XXYR
- Flat-rate JP-DB XXYR
- Formula-based JP-250DB XX
- Formula-based JP-200DB XX
There is also a new depreciation method, JP-STL-EXTND, which extends depreciation for assets acquired before 1 April 2007.
The following screenshots illustrate the feature and its benefits.

Additional Columns in Additions Spreadsheet Expedites Japan Assets Additions

Additional Columns in the Additions Spreadsheet Eases Asset Additions for Japan

Intelligent Validations for the New Methods on the Prepare Source Line Page
Steps to Enable
No steps are necessary to enable this feature.
Tips And Considerations
Review the Annual Depreciation Rounding option in the Manage Asset Books page for your Japan asset books
Key Resources
- Oracle® Fusion Applications Financials Implementation Guide, Release 13
Fixed Assets Reports for Japan
You can now use the following Assets tax reports for Japan to help you to comply with asset tax reporting:
- Assets Tax Summary Report for Japan
- Japanese Detail by Asset Type for Japan (Asset Additions Report and All Assets Report). This report is available in 132- and 180-character formats.
- Japanese Detail by Asset Type for Japan (Decrease Assets Report)
The following screenshot illustrates the feature and its benefits.

Single Process to Submit the Tax Reports for Japan
Steps to Enable
No steps are necessary to enable this feature.
Tips And Considerations
Review the Annual Depreciation Rounding option in the Manage Asset Books page for your Japan asset books
Key Resources
- Oracle® Fusion Applications Financials Implementation Guide, Release 13
"What If Analysis" Improvements for Japan Tax Reforms
You can now run what-if depreciation analyses using any of the new depreciation methods described in the 2007 Tax Reforms for Japan.
The following screenshot illustrates the feature and its benefits.

Project Depreciation for JP-200DB XX or JP-250DB XX Japan Methods and Prepare for Assets in Extended Depreciation in Advance
Steps to Enable
No steps are necessary to enable this feature.
Tips And Considerations
Ensure that you define your depreciation calendar for as many fiscal years as possible.
VAT Processing and Reporting for Korea
Comply with common business practices and tax reporting requirements in Korea using VAT reports, including the management and reporting of tax exemptions.
Use the specific reporting extracts available in this release to address statutory VAT reporting required for Korea:
- Tax Invoice Summary by Customer
- Tax Invoice Summary by Supplier
- Tax Summary by Customer Electronic Media Report
- Tax Summary by Supplier Electronic Media Report
- Exempt Tax Invoice by Supplier
- Exempt Tax Invoice by Customer
- VAT Tax Report (AR Tax Invoice/Tax Invoice for Output Transactions)
Use the following reports used for statutory and internal audit purposes:
- Tax Invoice Summary by Customer
- Tax Invoice Summary by Supplier
These reports provide output in paper format for summary of invoices by customers and suppliers. The report shows the summary for electronic invoices and itemization of non-electronic invoices.
Reports for tracking Tax Exemptions:
- Exempt Tax Invoice by Supplier
- Exempt Tax Invoice by Customer
These reports have the paper summary report of (zero-tax) invoice by customer and supplier. All the invoices with Zero Tax (exempted) will be displayed. The reports provide a consolidated value of invoices for each supplier and customer.
Reports for Statutory Filing:
- Tax Summary by Customer Electronic Media Report
- Tax Summary by Supplier Electronic Media Report
For companies filing electronically, the Korea Tax Authority requires a plain text file providing the same detail information in the Tax Invoice Summary by Customer and Tax Invoice Summary by Supplier reports. The non electronic invoices are itemized (party-wise) in the report output, and consolidated data (with totals of invoice values of all such transactions) is shown for electronic invoices. The details of industry classification and subclassification for the filing organization and customer and supplier are also included in the plain text formats.
AR TAX INVOICE/TAX INVOICE FOR OUTPUT TRANSACTIONS
This report supports the summary billing requirement. Based on the business process, companies are required to print and send an AR tax invoice to their customers for all output VAT transactions. When the customer has requested Summary Billing, they can request for several Receivables invoices to be combined into a single AR Tax Invoice to be printed in the specific invoice layout format. The report is used to generate the tax invoice for Summary Billing cases. This is done at the end of the month. The summary of all supplies along with invoice value and tax value is listed.
Set the Reporting Level parameter to Summary. To reprint an AR Tax Invoice that has already been generated, enter the Tax Invoice Number, and set the Reprint parameter flag to Y so that the exact information from the previous print will be reproduced. Select N to indicate adjustments to the parameters.
SUPPORTED DATA ELEMENTS AND TRANSACTIONS
These reports support legacy data or external transactions, imported as tax journals or tax transactions from legacy systems. The transactions imported via taxable transaction spreadsheets or the Tax Entry Repository Data Upload spreadsheet are reported for these reports.
Steps to Enable
PRE-REQUISITE STEPS
To use VAT Tax reports for Korea, the following setup must be performed before configuring and implementing the new reports.
- Data Security
- Geographies
- Enterprise Structure
- Ledger
- Business Unit
- Legal Entity
- Legal Reporting Unit (LRU)
- Common setups for Payables
Complete the Implementation Project for your organization before starting the specified setups. Also, ensure that the regime to rate tax structure for VAT implementation is defined.
FEATURE SETUP
Industry Classification / Industry Sub Classification Setup
The industry classification setup must be done for Legal Reporting Units and Third Party (Supplier and Customers). Go to the Navigator console > Setup and Maintenance > Manage Tax Reporting Types. There are seeded reporting types defined for Korea. The following reporting types must be used to define possible industry classifications and subclassifications:
- Industry Classification for Korea
- Industry Sub-classification for Korea
There are also specifications about wholesale and retail liquor merchants. These are defined as the following reporting types:
- Liquor Wholesale Merchant Code for Korea
- Liquor Retail Merchant Code for Korea
Once the reporting codes are defined, these are assigned to Legal Reporting Units, suppliers and customers (third parties) using the Manage Party Tax Profile task.
Global Descriptive Flexfields
The following global descriptive flexfields must be entered on entities for correct reporting content:
- Manage Invoices :
- Number of Invoices consolidated: Indicate the number of invoices consolidated into one Payable invoice.
- Received by Electronic Media : Indicate that invoice is received via Electronic Media
Security Considerations
Perform the following steps to provide access to Korea VAT reports:
- Sign in as IT_SECURITY_MANAGER
- From the Navigator console, navigate to Tools then to Security Console.
- The current duty role (APAC Financial Reporting) to run the Korea reports is an orphan duty role. You must inherit the following APAC Financial Reporting duty roles to user associated role before running Korea reports:
- ORA_JA_APAC_FINANCIAL_REPORTING_DUTY (user will have privilege to submit report jobs)
- ORA_JA_APAC_FINANCIAL_REPORTING_DUTY_OBI (user will have privilege to run the reports)
Key Resources
- Detailed Topical Essays are also available on cloud.oracle.com with detailed instructions on how to setup and use these features.
Withholding Tax Processing and Reporting for Korea
Comply with tax requirements for Korea using enhancements to report withholding taxes on supplier invoices and payments. You can now process the applicable withholding under the tax law in Korea. The reporting content provides support for reporting extracts and tapes for applicable Korean withholding categories, that is: General Withholding, Business Withholding, and surcharge reporting in the form of Resident Withholding.
GENERIC REPORTS
- Withholding Tax List Summary: Prints details for each payment to suppliers, for which the withholding tax is applicable. This report is not a statutory report from the tax authority, and is used for review and check purposes.
COMPLIANCE ENABLING REPORTS
- Resident Business Income Withholding Form for Korea: Prints details of each payment to suppliers, which are under the provision of Business Withholdings and contains all transactions whose Income Category is Business, and the supplier is a resident. Business withholding is withholding on payments for professional services to suppliers such as lawyers, accountants, and doctors.
- Resident General Income Withholding Form for Korea: Prints details of each payment to resident suppliers, who are under the provision of General Withholdings and contains all transactions whose Income Category is not Business Income, and the supplier is a resident. General withholding is withholding on all other types of income payments to suppliers, such as interest, dividends, and real estate income payments. Resident withholding is a surcharge on the General and Business withholding tax.
- Non-Resident General Income Withholding Form for Korea: Prints details of each payment to nonresident suppliers, who are under the provision of General Withholdings, and contains all transactions whose Income Category is not Business Income, and the supplier is not a resident.
TAPES FOR ELECTRONIC FILING
ERP Cloud also provides flat files (known as tapes in tax parlance for Korea), which refer to electronic storage of all business withholding related information. It is an electronic file that a company sends to the tax authority.
All these forms have corresponding flat files, to be used for electronic filing.
- Resident Business Income Withholding Tape for Korea
- Resident General Income Withholding Tape for Korea
- Non-Resident Business and General Income Withholding Tape for Korea
Steps to Enable
ASSUMPTIONS AND PRE-REQUISITES
To use VAT and Withholding Tax reports for Korea, the following setups must be performed before configuring and implementing the new reports:
- Data Security
- Geographies
- Enterprise Structure
- Ledger
- Business Unit
- Legal Entity
- Legal Reporting Unit (LRU)
- Common setups for Payables
Complete the Implementation Project for your organization before starting the setups. Also, ensure that the regime to rate tax structure for WHT implementation is defined.
FEATURE SETUP
Tax Reporting Type for Suppliers Classification
Go to the Navigator console > Setup and Maintenance > Manage Tax Reporting Type. The Tax Reporting Type is used to link suppliers for the reporting filter. The following reporting types are defined for classifying suppliers as residents/non residents for reporting purposes:
- Foreign Corporation in Korea (classify nonresident companies)
- Foreign Individual in Korea (classify nonresident individuals)
- Resident Corporation in Korea (classify resident companies)
- Resident Individual in Korea (classify resident individuals)
Tax Rounding
Go to the Navigator console > Setup and Maintenance > Manage Taxes. Define the Minimum Accountable Unit as 10 and Rounding Rule as Down for all three withholding taxes to meet rounding requirements for Korea.
Income Categories and Sub-Categories
Go to the Navigator console > Setup and Maintenance > Manage Product-Based Fiscal Classifications. Search for Product Category Fiscal Classification Codes > Search for Korea in the Country field.
The Product Category must be used to specify the Payables transaction as business withholding or general withholding. The reports are based on these seeded fiscal classification product categories for reporting transactions under specified reports.
Resident Withholding as Surcharge on Income and General Withholding
Go to the Navigator console > Setup and Maintenance > Manage Tax Formulas. Define tax formula for Resident tax, where the taxable amount is tax amount from the prior tax paid.
Security Considerations
Perform the following steps to provide access to VAT and Withholding Tax reports for Korea.
- Sign in as IT_SECURITY_MANAGER
- Go to the Navigator console > Tools > Security Console.
- The current duty role (APAC Financial Reporting) to run the Korea reports is an orphan duty role. You must inherit the following APAC Financial Reporting duty roles to user associated roles:
- ORA_JA_APAC_FINANCIAL_REPORTING_DUTY (privilege to submit report jobs)
- ORA_JA_APAC_FINANCIAL_REPORTING_DUTY_OBI (privilege to run the reports)
Key Resources
- Refer to the Topical Essays on cloud.oracle.com for detailed instructions on how to setup and use these features.
Financials for EMEA supports country-specific features and functions for the Europe, Middle East and Africa region. Oracle Financials Cloud Release 13 includes new country-specific features for France.
The Audit Report for France process creates a file, required by French tax authorities, in the prescribed format. In Release 13 the Audit Report for France is enhanced and now includes clearing account reconciliation information.
Column 14 ‘EcritureLet’ and column 15 ‘DateLet’ of the Audit Report for France display reconciliation group and reconciliation date respectively, for each of the reconciled clearing account journal lines. In case of unreconciled lines or if the reconciliation feature was not used, then these columns do not display the above information.

Steps to Enable
The setup of the clearing accounts reconciliation is described in What’s New document, Clearing Accounts Reconciliation section.
Key Resources
- Audit Report for France Topical Essay
- What’s New Clearing Accounts Reconciliation section
---
Copyright © 2017, 2018, Oracle and/or its affiliates. All rights reserved.
This document is provided for information purposes only, and the contents hereof are subject to change without notice.This document is not warranted to be error-free, nor subject to any other warranties or conditions, whether expressed orally or implied in law, including implied warranties and conditions of merchantability or fitness for a particular purpose. We specifically disclaim any liability with respect to this document, and no contractual obligations are formed either directly or indirectly by this document. This document may not be reproduced or transmitted in any form or by any means, electronic or mechanical, for any purpose, without our prior written permission.
Oracle and Java are registered trademarks of Oracle and/or its affiliates. Other names may be trademarks of their respective owners.
Intel and Intel Xeon are trademarks or registered trademarks of Intel Corporation.All SPARC trademarks are used under license and are trademarks or registered trademarks of SPARC International, Inc. AMD, Opteron, the AMD logo, and the AMD Opteron logo are trademarks or registered trademarks of Advanced Micro Devices. UNIX is a registered trademark of The Open Group.
